【大白话讲考情】广州大学2026年全日制MBA

复试面试真题已放在文末
复试面试真题已放在文末
【广州大学MBA项目及院校简介】
项目课程体系兼顾理论深度与实践应用,涵盖战略管理、市场营销、财务管理、人力资源管理等核心模块,同时结合大湾区产业特色设置了供应链管理、创新创业等特色方向。教学过程中注重案例教学、企业参访和实践项目,邀请行业资深专家和企业高管参与授课,帮助学生将理论知识与商业实践紧密结合。
广州大学MBA项目拥有完善的校友网络和就业服务体系,毕业生广泛分布于大湾区各类企业及政府机构,在金融、制造、互联网、服务业等领域展现出较强的竞争力。选择广州大学MBA,将为学生提供广阔的职业发展平台和优质的资源对接渠道,助力实现职业生涯的升级与突破。
【大白话讲考情】广州大学全日制MBA
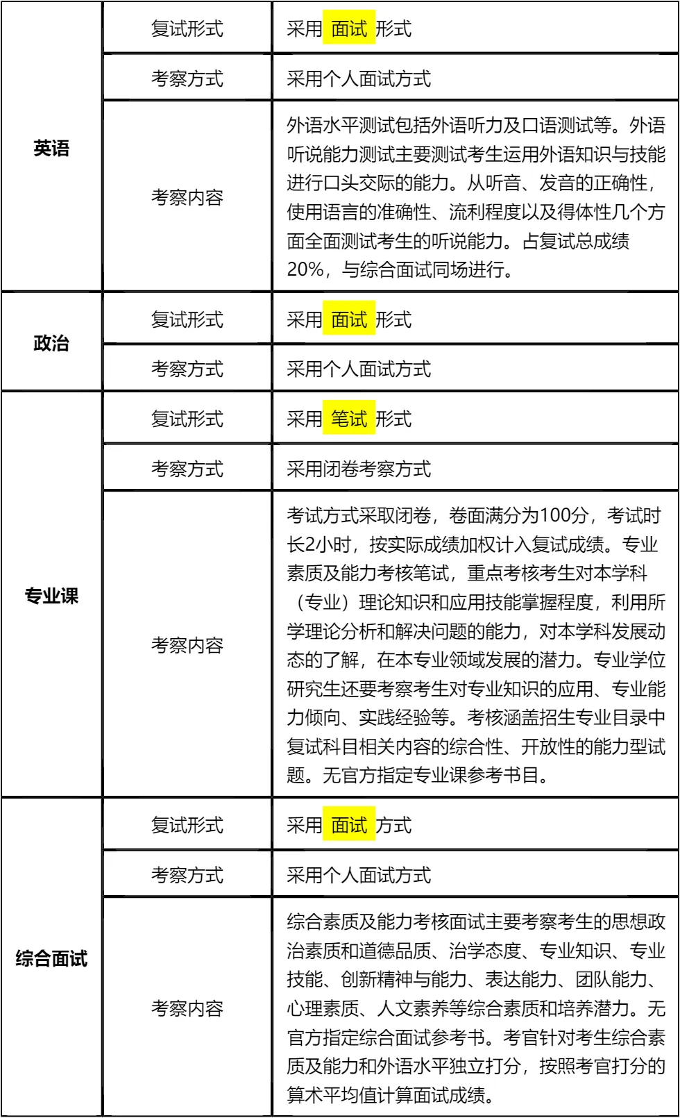
客观分析一波,广州大学全日制MBA复试整体淘汰率31%,不算低,复试时间预计在 2026 年 3 月 22 日-3 月 23 日,查分后准备时间有限,所以提前备考至关重要。整体复试以笔试+面试为主,其中面试形式均为个人面试,需要重点准备个人面试的应答逻辑和技巧。
复习建议:专业课无官方指定参考书,重点在于掌握核心管理理论并能结合实际分析问题;政治占综合面试20%,需关注核心考点;英语听说能力是重点考察内容。真题是复习核心,我把涵盖英语、政治、专业综合面试的真题资料都放在文末了,大家下载后认真背诵练习,聚焦高频考点,高效备考,避免盲目复习。只要针对性准备,录取概率很大!!!
2026查分/复试时间/复试形式预测
广州大学全日制MBA复试拟录取整体情况/淘汰率评估
复试各个分数段拟录取情况分析
广州大学全日制MBA复试内容分析/成绩计算/资审材料
一、 整体复试情况概览
二、 各个学科的复试考察细节
三、 复试资格审查需要准备的材料
四、 同等学力加试科目
复试面试真题分享
一、 英语口语问答
- 1. Can you do a quick self-introduction?
- 2. What’s your biggest strength in your career?
- 3. Why did you choose our university’s MBA program?
- 4. How will the MBA degree help your future career?
- 5. Can you describe a challenging project you led?
- 6. How do you balance work and study during the MBA?
- 7. What’s the most important decision you’ve made in your career?
二、 政治理论问答
- 1. 如何理解高质量发展内涵?
- 2. 新时代社会主要矛盾是什么?
- 3. 中国式现代化的基本特征有哪些?
- 4. 共同富裕的重要意义是什么?
- 5. 新发展格局的核心是什么?
- 6. 乡村振兴战略的总要求是什么?
- 7. 社会主义核心价值观是什么?
三、 专业知识问答
- 1. 管理的四大职能,简单说说
- 2. 什么是SWOT分析?举个实际例子说明下
- 3. 波特五力模型里,五种竞争力量具体是哪些
- 4. 目标管理(MBO)的核心思路是什么
- 5. 马斯洛需求层次理论,具体内容有哪些
- 6. 什么是核心竞争力?企业怎么构建自己的核心竞争力
- 7. 市场营销的4P理论,具体指什么
四、 综合素质面试问答
- 1. 考MBA的核心原因是什么?
- 2. 读MBA能帮你解决哪些职业困惑?
- 3. 和其他申请者比,你的核心优势是什么?
- 4. 未来3-5年职业有什么具体打算?
- 5. 你所在行业近年有什么变化?
- 6. 工作中遇过最棘手的事是什么?怎么解决的?
- 7. 和同事意见不合时怎么处理?
接下来,你最想要2026广州大学全日制MBA复试的完整资料来了(全科目,包含真题)!!!广州大学全日制MBA复试急救资料PDF汇总目录,考来考去就这些东西!
老师总结:
第一点,从分数段录取率来看,200分以上录取率极高,180-200分也有85%的录取率,这部分考生要保持优势,复试中稳定发挥即可;160-180分录取率72%,需要重点提升复试表现,争取逆袭;160分以下录取率较低,必须全力以赴,在复试各环节中展现出突出的综合素质和专业能力。
第二点,复试形式为现场笔试+面试,需要提前适应现场考试的节奏。专业课闭卷笔试要注意答题时间分配,综合面试要注重表达能力、逻辑思维和心理素质的展现,英语面试要多进行模拟对话练习,提升听说反应能力。资格审查材料要提前整理齐全,尤其是需要盖章的政审表,避免临时准备出现遗漏。
第三点,备考时间有限,要避免盲目复习。建议以真题为核心,梳理各板块高频考点,针对性突破。专业课重点掌握管理理论的应用,英语聚焦口语交际能力,政治牢记核心知识点。相信只要坚持下去,高效备考,就能成功拿到广州大学MBA的录取通知书!
我先按照资料里的加试参考书目,系统梳理了管理学和市场营销学的核心知识点,每天花3小时背诵和理解,做了大量的练习题巩固。对于复试的其他环节,我重点突破英语和综合面试。英语方面,我把资料里的口语真题全部背诵下来,还找了朋友进行模拟对话,提升表达的流利度。综合面试中,我提前准备了自己的职业规划、行业认知以及面对各类问题的应答策略,尤其是结合资料里的真题,反复练习表达逻辑。
复试的时候,加试题目都在复习范围内,顺利通过。综合面试中,我自信地回答了老师的所有问题,展现出了自己的学习能力和职业潜力。英语面试也发挥稳定,没有出现卡顿的情况。最后成功逆袭上岸,真的很庆幸自己没有放弃,也感谢这份复试资料提供的精准考点和真题,让我在有限的时间里高效备考。

© 温馨提示:本文由作者海豚MBA张老师创作,未经著作权人允许禁止转载。
