【大白话讲考情】广东外语外贸大学2026年全日制MBA

复试面试真题已放在文末
复试面试真题已放在文末
【广东外语外贸大学MBA项目及院校简介】
广东外语外贸大学MBA项目依托学校深厚的国际化背景和商科优势,致力于培养具有全球视野、跨文化沟通能力和实战型的工商管理人才。项目课程体系融合了国际先进管理理念与中国本土商业实践,注重培养学生的创新思维、团队协作能力和领导力。教学过程中,不仅有校内资深教授授课,还邀请了企业高管、行业专家参与教学,通过案例分析、项目实践、企业参访等多种形式提升学生的实战能力。
广外MBA项目拥有广泛的国际合作资源,与多个国家和地区的高校建立了交流合作关系,为学生提供了丰富的国际交换、游学等机会。同时,依托广东作为改革开放前沿阵地的区位优势,学生能够近距离接触最新的商业动态和行业趋势,积累优质的人脉资源,为未来职业发展奠定坚实基础。
【大白话讲考情】广东外语外贸大学全日制MBA
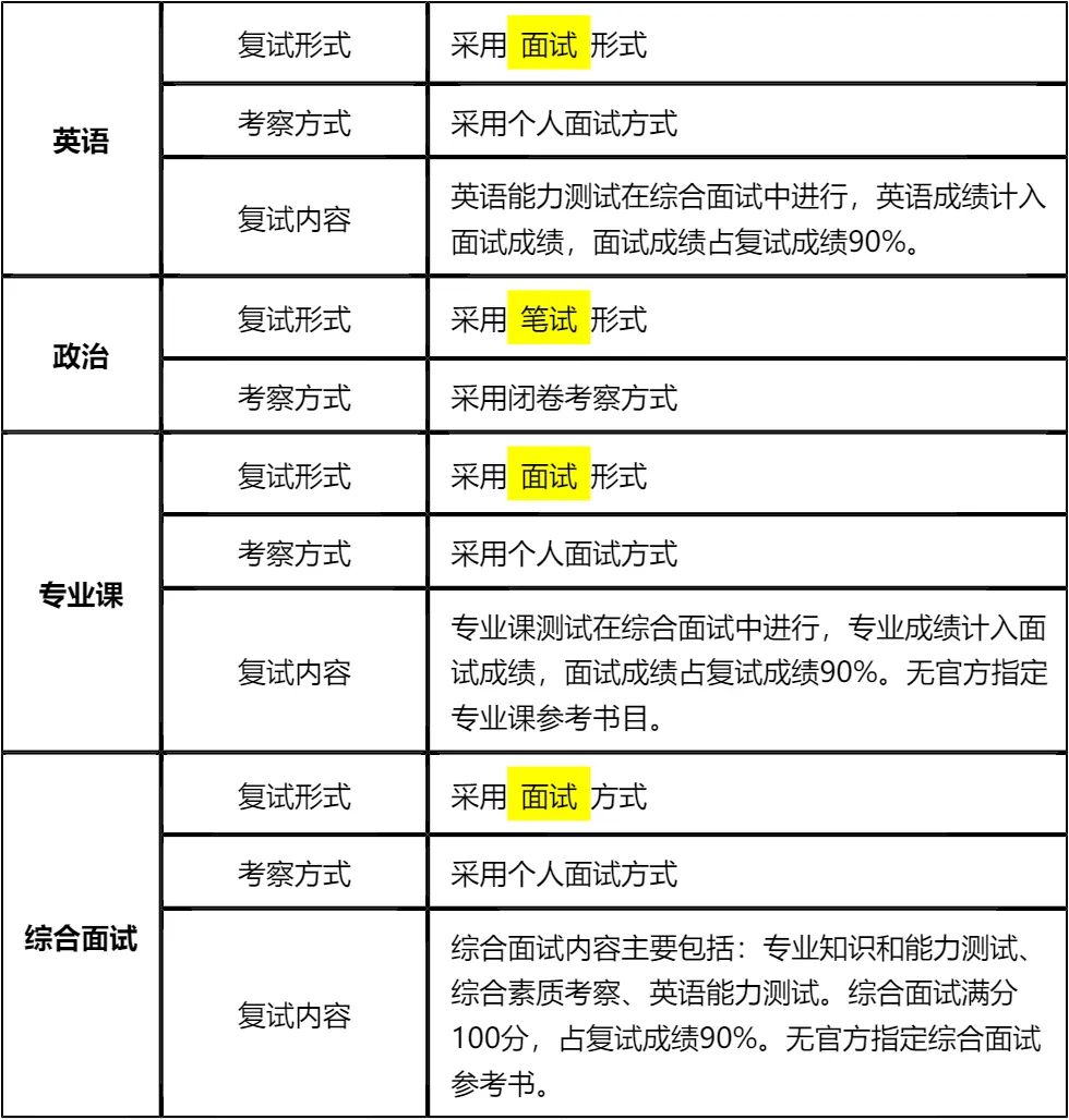
客观分析一波,广东外语外贸大学全日制MBA复试整体淘汰率较低(6%左右),复试时间预计在 2026 年 3 月 16 日,查分时间和复试时间间隔较短,大家需要提前启动复试准备,避免临时抱佛脚。整体复试以笔试+面试为主,面试形式为个人面试,需重点打磨个人面试技巧和应答逻辑。
复习建议:真题库涵盖了英语、政治、专业课、综合面试全板块高频考题,真题是核心复习资料,建议优先背诵掌握。我已从真题库中精选各板块高频题放在文末,大家下载后集中精力背诵,合理规划时间10天左右可完成核心考点背诵!复试备考要抓重点、攻高频,避免盲目复习,文末真题务必熟练掌握,资料下载后认真背诵,其实复试难度不大,只要准备充分就能稳操胜券!!!
2026查分/复试时间/复试形式预测
广东外语外贸大学MBA复试拟录取整体情况/淘汰率评估
复试各个分数段拟录取情况分析
广东外语外贸大学MBA复试内容分析/成绩计算/资审材料
一、 整体复试情况概览
二、 各个学科的复试考察细节
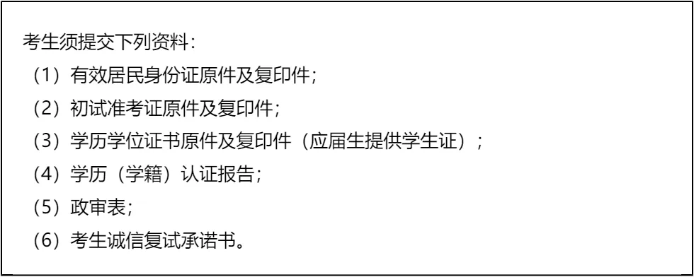
三、 复试资格审查需要准备的材料
复试面试真题分享
一、 英语口语问答
- 1. Can you do a quick self-introduction?
- 2. What’s your biggest strength in your career?
- 3. Why did you choose our university’s MBA program?
- 4. How will the MBA degree help your future career?
- 5. Can you describe a challenging project you led?
- 6. How do you handle conflicts with your colleagues?
- 7. What do you expect to learn from the MBA curriculum?
二、 政治理论问答
- 1. 如何理解高质量发展内涵?
- 2. 新时代社会主要矛盾是什么?
- 3. 中国式现代化的基本特征有哪些?
- 4. 共同富裕的重要意义是什么?
- 5. 新发展理念的具体内容是什么?
- 6. 如何理解“双循环”新发展格局?
- 7. 社会主义核心价值观是什么?
三、 专业知识问答
- 1. 管理的四大职能,简单说说
- 2. 什么是SWOT分析?举个实际例子说明下
- 3. 波特五力模型里,五种竞争力量具体是哪些
- 4. 目标管理(MBO)的核心思路是什么
- 5. 马斯洛需求层次理论,具体内容有哪些
- 6. 双因素理论里的保健因素和激励因素,分别指什么
- 7. 市场营销的4P理论,具体指什么
四、 综合素质面试问答
- 1. 考MBA的核心原因是什么?
- 2. 读MBA能帮你解决哪些职业困惑?
- 3. 我们学校MBA最吸引你的点是什么?
- 4. 和其他申请者比,你的核心优势是什么?
- 5. 未来3-5年职业有什么具体打算?
- 6. 你所在行业近年有什么变化?
- 7. 工作中遇过最棘手的事是什么?怎么解决的?
接下来,你最想要2026广东外语外贸大学MBA复试的完整资料来了(全科目,包含真题)!!!广东外语外贸大学MBA复试急救资料PDF汇总目录,考来考去就这些东西!
老师总结:
首先,广外全日制MBA复试淘汰率仅6%,整体难度不大,但面试占比90%,是决定录取的关键。英语、专业课、综合素质均在面试中考察,需提前梳理个人经历、行业认知,结合真题针对性准备应答思路,避免临场发挥失误。
其次,政治笔试占10%,虽分值不高但不能忽视,闭卷考试形式要求必须背诵核心考点,建议聚焦高质量发展、共同富裕、新发展格局等高频考点,确保拿到基础分。无官方指定参考书,真题和核心考点是复习核心,切勿盲目刷题。
最后,资格审查材料需提前准备,尤其是政审表和学历认证报告,避免因材料问题影响复试。文末整理的真题涵盖全板块高频题,建议下载后反复背诵,结合模拟面试打磨表达逻辑,只要认真准备,上岸概率极高!祝大家顺利录取!

© 温馨提示:本文由作者海豚MBA张老师创作,未经著作权人允许禁止转载。
