【大白话讲考情】2026年广东外语外贸大学MBA非全日制

复试面试真题已放在文末
复试面试真题已放在文末
【广东外语外贸大学MBA项目及院校简介】
广东外语外贸大学MBA项目依托学校深厚的国际化背景和商科优势,致力于培养具备全球视野、跨文化沟通能力和实战型管理技能的复合型商业人才。项目课程体系注重理论与实践结合,开设了国际贸易与跨境电商、金融投资与风险管理、市场营销与品牌管理、人力资源管理等特色方向,课程设置紧密对接粤港澳大湾区产业发展需求。
广外MBA项目拥有一支兼具学术造诣和行业经验的师资队伍,同时广泛邀请企业高管、行业专家参与教学,通过案例分析、企业参访、实战项目等多种教学形式,提升学生的实践应用能力。学校强大的国际合作网络和校友资源,为MBA学生提供了广阔的职业发展平台和交流机会,助力学生在全球化商业环境中实现职业突破。
【大白话讲考情】广东外语外贸大学MBA非全日制
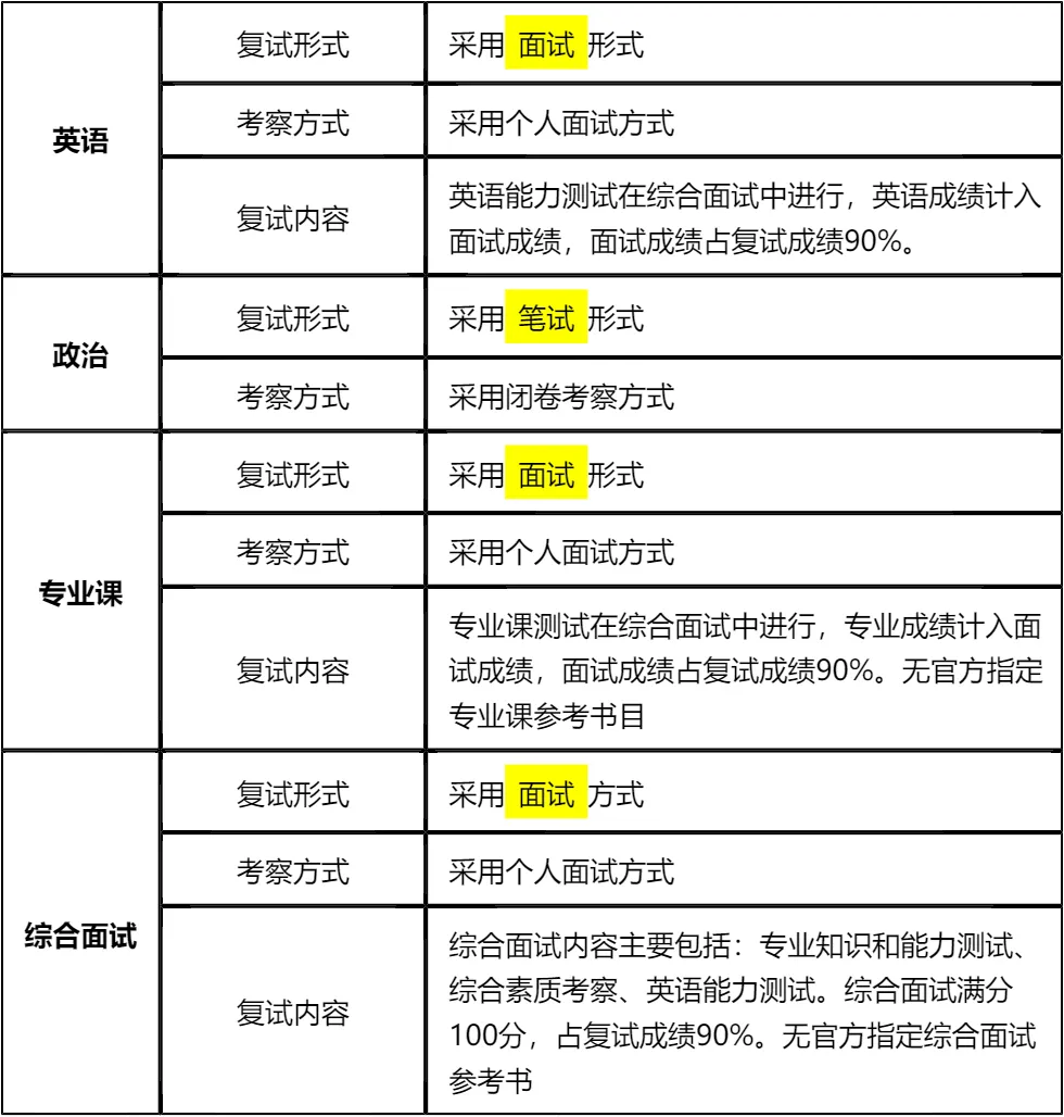
客观分析一波,广东外语外贸大学MBA非全日制复试整体淘汰率较低(6%左右),复试时间预计在 2026 年 3 月 16 日,查分后准备时间相对紧张,需要提前规划。整体复试以面试+笔试为主,其中面试占复试成绩90%,且全部为个人面试,没有小组面,压力相对小一些,但对个人综合能力的展现要求更高。
复习建议:政治是唯一的笔试科目,占比10%,虽然分值不高但需重视,闭卷考试需提前背诵核心考点;面试部分涵盖英语、专业课和综合素质,占比极高,且无官方指定参考书,真题和高频考点是复习核心。我把真题及涵盖英语、政治、专业综合面试的所有核心资料都放在文末了,大家下载后重点背诵,集中精力冲刺10天即可全面覆盖!不用盲目准备,聚焦高频考点和真题应答思路,复试通关难度不大!!!
2026查分/复试时间/复试形式预测
广东外语外贸大学MBA复试拟录取整体情况/淘汰率评估
复试各个分数段拟录取情况分析
广东外语外贸大学MBA复试内容分析/成绩计算/资审材料
一、 整体复试情况概览
二、 各个学科的复试考察细节
三、 复试资格审查需要准备的材料
复试面试真题分享
一、 英语口语问答
- 1. Can you do a quick self-introduction?
- 2. What’s your greatest weakness? How do you overcome it?
- 3. Why did you choose our university’s MBA program?
- 4. How will the MBA degree help your future career?
- 5. Can you describe a challenging project you led?
- 6. How do you balance work and study during the MBA?
- 7. What do you expect to learn from the MBA curriculum?
二、 政治理论问答
- 1. 如何理解高质量发展内涵?
- 2. 新时代社会主要矛盾是什么?
- 3. 中国式现代化的基本特征有哪些?
- 4. 共同富裕的重要意义是什么?
- 5. 新发展格局的核心是什么?
- 6. 乡村振兴战略的总要求是什么?
- 7. 社会主义核心价值观的作用?
三、 专业知识问答
- 1. 管理的四大职能,简单说说
- 2. 什么是SWOT分析?举个实际例子说明下
- 3. 波特五力模型里,五种竞争力量具体是哪些
- 4. 马斯洛需求层次理论,具体内容有哪些
- 5. 双因素理论里的保健因素和激励因素,分别指什么
- 6. 波士顿矩阵(BCG矩阵)的四个象限,分别叫什么
- 7. 市场营销的4P理论,具体指什么
四、 综合素质面试问答
- 1. 考MBA的核心原因是什么?
- 2. 读MBA能帮你解决哪些职业困惑?
- 3. 和其他申请者比,你的核心优势是什么?
- 4. 未来3-5年职业有什么具体打算?
- 5. 你所在行业近年有什么变化?
- 6. 工作中遇过最棘手的事是什么?怎么解决的?
- 7. 如何平衡工作、学习和生活?
接下来,你最想要2026广东外语外贸大学MBA复试的完整资料来了(全科目,包含真题)!!!广东外语外贸大学MBA复试急救资料PDF汇总目录,考来考去就这些东西!
老师总结:
首先,广外MBA复试淘汰率低,但面试占比高达90%,这意味着面试表现直接决定录取结果。英语、专业课、综合素质在综合面试中一体化考察,无指定参考书,所以复习重点要放在实战应用上,结合真题打磨应答逻辑,避免死记硬背理论。
其次,政治笔试占比10%,虽分值不高但不能忽视,闭卷考试需要提前梳理核心考点并背诵,建议结合时事热点和考试重点,整理成简洁易记的笔记,利用碎片时间强化记忆。英语面试以日常问答和职业相关话题为主,提前准备自我介绍和高频问题应答模板,确保表达流畅自然。
最后,资格审查材料要提前准备齐全,尤其是需要盖章的文件,避免临时出错。文末的真题和核心资料是浓缩后的精华,涵盖了各板块高频考点,认真背诵并模拟演练,能大幅提升复试效率。保持自信从容的心态,正常发挥即可顺利上岸,祝大家都能拿到理想的录取通知书!

© 温馨提示:本文由作者海豚MBA张老师创作,未经著作权人允许禁止转载。
