【大白话讲考情】广东财经大学2026年MBA非全日制

复试面试真题已放在文末
复试面试真题已放在文末
【广东财经大学MBA项目及院校简介】
广东财经大学MBA项目依托学校在经济学、管理学方面的深厚积淀,致力于培养具备扎实的管理理论基础、敏锐的商业洞察力和较强的实践能力,适应新时代市场经济发展需要的复合型管理人才。项目课程设置紧密结合广东及华南地区的产业特点和经济发展需求,注重理论与实践的结合,邀请了一批具有丰富实战经验的企业高管和行业专家参与教学。
广东财经大学MBA项目拥有完善的教学体系和优质的教学资源,为学生提供了广阔的交流平台和实践机会。通过MBA学习,学生能够提升自身的管理素养和职业竞争力,拓展行业人脉资源,为未来的职业发展奠定坚实的基础。
【大白话讲考情】广东财经大学MBA非全日制
客观分析一波,广东财经大学MBA非全日制复试淘汰率为0%,一志愿复试人数与录取人数完全一致,只要进入复试且表现正常,基本都能录取。复试时间预计在2026年3月16日,查分后到复试时间间隔有限,仍需提前准备。整体复试以笔试+面试为主,面试包含个人面试和无领导小组讨论,需要分别针对性准备。
复习建议:虽然淘汰率低,但不能掉以轻心。要重点关注无领导小组讨论的技巧,这是复试中的重要环节,需要提前练习团队协作和表达能力。同时,英语口语、专业课知识和政治理论也需按要求准备,文末的真题涵盖了各板块高频考点,下载后认真背诵,合理安排时间就能全面掌握,顺利通过复试难度不大!!!
2026查分/复试时间/复试形式预测
广东财经大学MBA复试拟录取整体情况/淘汰率评估
复试各个分数段拟录取情况分析
广东财经大学MBA复试内容分析/成绩计算/资审材料
一、 整体复试情况概览
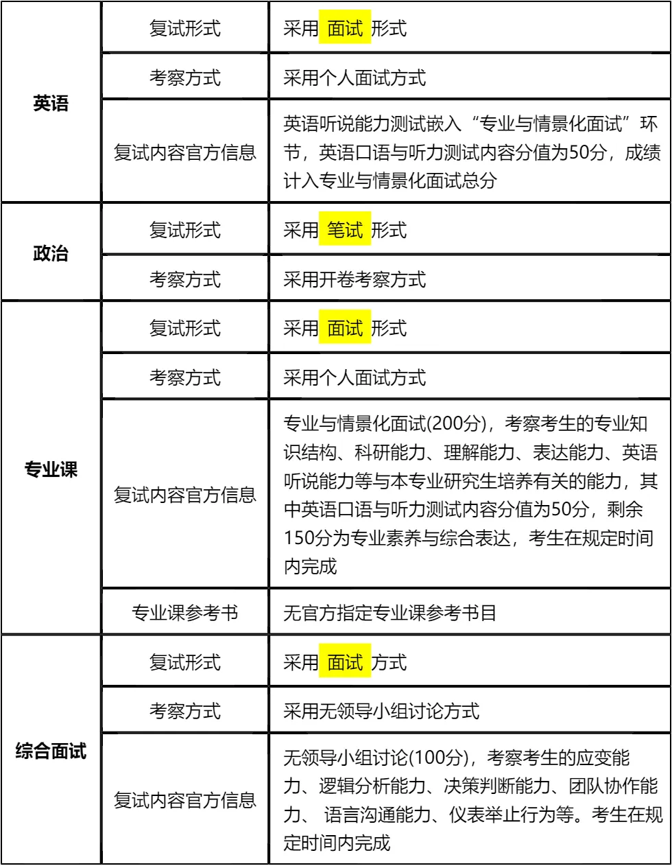
二、 各个学科的复试考察细节
三、 复试资格审查需要准备的材料
四、 同等学力加试科目
复试面试真题分享
一、 英语口语问答
- 1. Can you do a quick self-introduction?
- 2. Why did you choose our university’s MBA program?
- 3. How will the MBA degree help your future career?
- 4. What are your short-term career goals after MBA graduation?
- 5. Can you describe a challenging project you led?
- 6. How do you handle conflicts with your colleagues?
- 7. Can you introduce your current job responsibilities briefly?
二、 政治理论问答
- 1. 如何理解高质量发展内涵?
- 2. 新时代社会主要矛盾是什么?
- 3. 中国式现代化的基本特征有哪些?
- 4. 共同富裕的重要意义是什么?
- 5. 什么是新发展理念?
- 6. 科技创新对发展的作用?
- 7. 乡村振兴战略的总要求是什么?
三、 专业知识问答
- 1. 管理的四大职能,简单说说?
- 2. 什么是SWOT分析?举个实际例子说明下?
- 3. 波特五力模型里,五种竞争力量具体是哪些?
- 4. 目标管理(MBO)的核心思路是什么?
- 5. 马斯洛需求层次理论,具体内容有哪些?
- 6. 双因素理论里的保健因素和激励因素,分别指什么?
- 7. 什么是核心竞争力?企业怎么构建自己的核心竞争力?
四、 综合素质面试问答
- 1. 考MBA的核心原因是什么?
- 2. 读MBA能帮你解决哪些职业困惑?
- 3. 和其他申请者比,你的核心优势是什么?
- 4. 未来3-5年职业有什么具体打算?
- 5. 你所在行业近年有什么变化?
- 6. 工作中遇过最棘手的事是什么?怎么解决的?
- 7. 和同事意见不合时怎么处理?
接下来,你最想要2026广东财经大学MBA复试的完整资料来了(全科目,包含真题)!!!广东财经大学MBA复试急救资料PDF汇总目录,考来考去就这些东西!
老师总结:
首先,广东财经大学MBA非全日制复试淘汰率为0%,这对一志愿考生来说是极大的利好,但这并不意味着可以放松准备。复试成绩仍会作为后续培养和奖学金评定等的参考,而且政治笔试、专业面试等环节都有明确的考核要求,需按标准认真准备。
其次,复试形式包含无领导小组讨论,这是很多考生的薄弱环节。建议考生提前组队进行模拟练习,熟悉讨论流程,学会在团队中找准定位,既要积极表达自己的观点,又要注重团队协作,避免过于强势或沉默不语。同时,英语口语和专业课知识要结合真题多背诵、多练习,确保在面试中能流畅作答。
最后,同等学力考生要重点关注加试科目,虽然成绩不计入总成绩,但必须合格才能录取,需提前复习管理学原理和营销管理的核心知识点。资料方面,文末的真题涵盖了各板块高频考点,认真背诵就能有效提升备考效率。祝大家都能顺利通过复试,成功上岸广东财经大学MBA!

© 温馨提示:本文由作者海豚MBA张老师创作,未经著作权人允许禁止转载。
