【大白话讲考情】甘肃政法大学2026年MBA非全日制

复试面试真题已放在文末
复试面试真题已放在文末
【甘肃政法大学MBA项目及院校简介】
甘肃政法大学MBA(工商管理)项目依托学校的学科优势和行业资源,致力于培养具备扎实的管理理论基础、较强的实践能力和创新精神,适应新时代经济社会发展需要的复合型管理人才。项目课程体系兼顾理论深度与实践应用,涵盖管理理论与实践、市场营销、财务管理、人力资源管理等核心课程,同时注重培养学生的法律素养和社会责任意识。
学校拥有一支结构合理、经验丰富的师资队伍,既有学术造诣深厚的教授,也有具备丰富企业管理经验的实战型教师。MBA项目注重校企合作,通过案例教学、企业参访、专家讲座等多种形式,为学生提供广阔的实践平台和行业资源,助力学生实现职业发展的提升与跨越。
【大白话讲考情】甘肃政法大学MBA非全日制
客观分析一波,甘肃政法大学MBA非全日制复试整体淘汰率19%,不算高但也不能掉以轻心,复试时间预计在 2026 年 4 月 2 日-4 月 4 日,查分后到复试时间间隔相对充足,但仍需提前系统准备。整体上复试以笔试+面试为主,其中面试形式均为个人面试,政治和专业课为闭卷笔试,需重点攻克。
复习建议:学校未指定政治和专业课参考书目,复习难度稍大,一定要把真题作为复习的核心,我把真题及涵盖甘肃政法大学MBA复试英语口语、政治、专业综合面试的所有资料都放在文末了,大家下载后认真背诵练习。政治和专业课笔试需结合核心考点和时政热点梳理知识体系,英语要加强听力和口语的日常练习,按计划推进1-2个月可全面掌握核心内容!总之,重点突出、针对性备考是关键,文末真题和资料务必认真研读,其实难度可控!!!
2026查分/复试时间/复试形式预测
甘肃政法大学MBA复试拟录取整体情况/淘汰率评估
复试各个分数段拟录取情况分析
甘肃政法大学MBA复试内容分析/成绩计算/资审材料
一、 整体复试情况概览
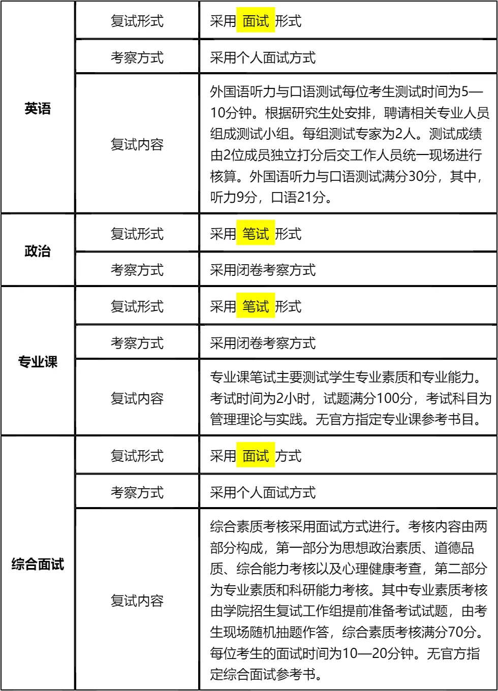
二、 各个学科的复试考察细节
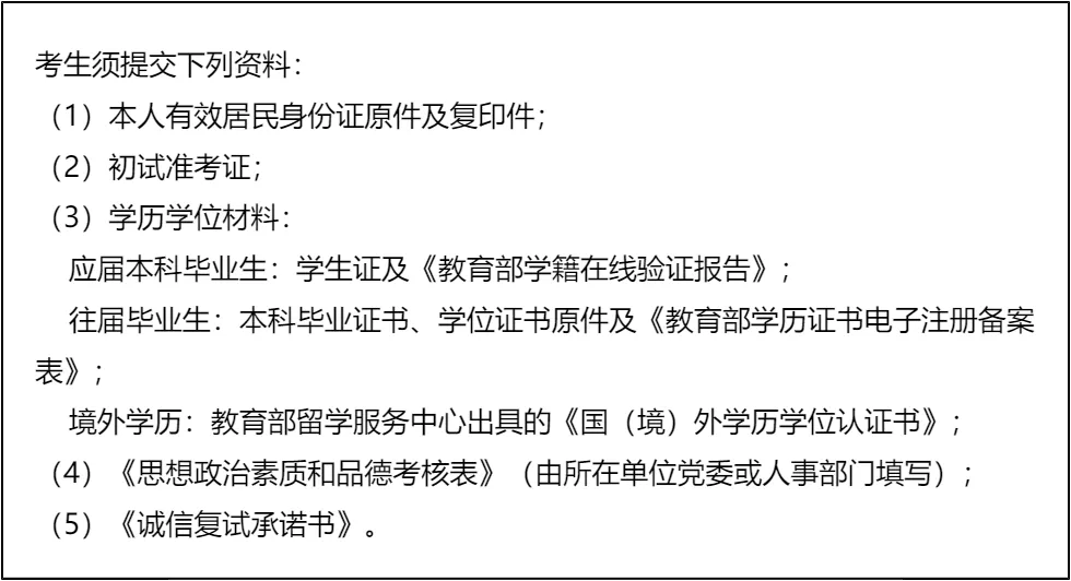
三、 复试资格审查需要准备的材料
四、 同等学力加试要求
复试面试真题分享
一、 英语口语问答
- 1. Can you do a quick self-introduction?
- 2. What’s your greatest weakness? How do you overcome it?
- 3. How will the MBA degree help your future career?
- 4. Can you describe a challenging project you led?
- 5. How do you balance work and study during the MBA?
- 6. What motivates you to pursue an MBA at this stage?
- 7. Can you talk about a failure you experienced and what you learned?
二、 政治理论问答
- 1. 如何理解高质量发展内涵?
- 2. 新时代社会主要矛盾是什么?
- 3. 中国式现代化的基本特征有哪些?
- 4. 共同富裕的重要意义是什么?
- 5. 新发展格局的核心是什么?
- 6. 乡村振兴战略的总要求是什么?
- 7. 社会主义核心价值观的作用?
三、 专业知识问答
- 1. 管理的四大职能,简单说说?
- 2. 什么是SWOT分析?举个实际例子说明下?
- 3. 波特五力模型里,五种竞争力量具体是哪些?
- 4. 目标管理(MBO)的核心思路是什么?
- 5. 马斯洛需求层次理论,具体内容有哪些?
- 6. 双因素理论里的保健因素和激励因素,分别指什么?
- 7. 什么是核心竞争力?企业怎么构建自己的核心竞争力?
四、 综合素质面试问答
- 1. 考MBA的核心原因是什么?
- 2. 读MBA能帮你解决哪些职业困惑?
- 3. 和其他申请者比,你的核心优势是什么?
- 4. 你的明显短板是什么?怎么弥补?
- 5. 未来3-5年职业有什么具体打算?
- 6. 你所在行业近年有什么变化?
- 7. 工作中遇过最棘手的事是什么?怎么解决的?
接下来,你最想要2026甘肃政法大学MBA复试的完整资料来了(全科目,包含真题)!!!甘肃政法大学MBA复试急救资料PDF汇总目录,考来考去就这些东西!
老师总结:
面对甘肃政法大学MBA复试,既要重视整体规划,也要关注细节把控。整体上,需按政治、英语、专业课、面试四个模块分阶段备考,合理分配时间;细节上,政治要注意时政热点的积累,英语要加强听力和口语的日常练习,专业课要梳理核心知识点,面试要注重礼仪和表达技巧。
155分以上录取率较高,但仍需扎实备考,150-155分段考生更要全力以赴,通过复试弥补初试分数的不足。同等学力考生要额外重视加试科目,确保一次性通过。资格审查材料的准备要细致,避免出现遗漏或不符合要求的情况。
这份复试资料是精心整理的核心内容,大家一定要充分利用,认真背诵和练习。备考过程中遇到问题要及时调整,保持积极的心态。相信只要付出足够的努力,就一定能在复试中取得理想成绩,顺利进入甘肃政法大学MBA深造!

© 温馨提示:本文由作者海豚MBA张老师创作,未经著作权人允许禁止转载。
