【大白话讲考情】中国政法大学2026年MBA全日制

复试面试真题已放在文末
复试面试真题已放在文末
【中国政法大学MBA项目及院校简介】
中国政法大学MBA项目依托学校深厚的法学底蕴和人文社科优势,致力于培养具有“法商融合”特色的复合型高级管理人才。项目突出“法律+管理”的交叉学科优势,课程体系涵盖工商管理核心课程与法律相关特色课程,注重培养学生的法律风险防控意识、合规管理能力和综合决策素养。
法大MBA拥有一支兼具学术深度与实践经验的师资队伍,同时广泛邀请法律界、企业界资深专家担任客座教授和企业导师。依托法大强大的校友网络和社会资源,学生能够获得丰富的行业交流、实践实习和职业发展机会,尤其在金融、法律、国企、政府相关领域具有独特的就业优势,助力学生在复杂商业环境中实现职业升级与突破。
【大白话讲考情】中国政法大学MBA全日制
客观分析一波,中国政法大学MBA全日制复试整体淘汰率较低(仅3%),复试时间预计在 2026 年 3 月 22 日,查分时间和复试时间间隔较短,大家需要提前启动复试备考,避免临时抱佛脚。整体复试形式为无领导小组面试,这是核心考察形式,需要重点练习无领导小组讨论的技巧,包括发言逻辑、团队协作、观点输出等能力。
复习建议:无领导小组面试对临场发挥要求高,建议多组队模拟练习,熟悉讨论流程和节奏。同时,真题是核心复习资料,我把涵盖英语、政治、专业课、综合面试的真题及相关资料都整理在文末,大家下载后要重点背诵记忆,集中精力背诵10天左右可基本掌握核心考点。备考要抓重点、攻高频,避免盲目复习,文末真题务必认真研读,资料一定要下载背诵,其实难度不大,只要准备充分就能稳操胜券!!!
2026查分/复试时间/复试形式预测
中国政法大学MBA复试拟录取整体情况/淘汰率评估
复试各个分数段拟录取情况分析
中国政法大学MBA复试内容分析/成绩计算/资审材料
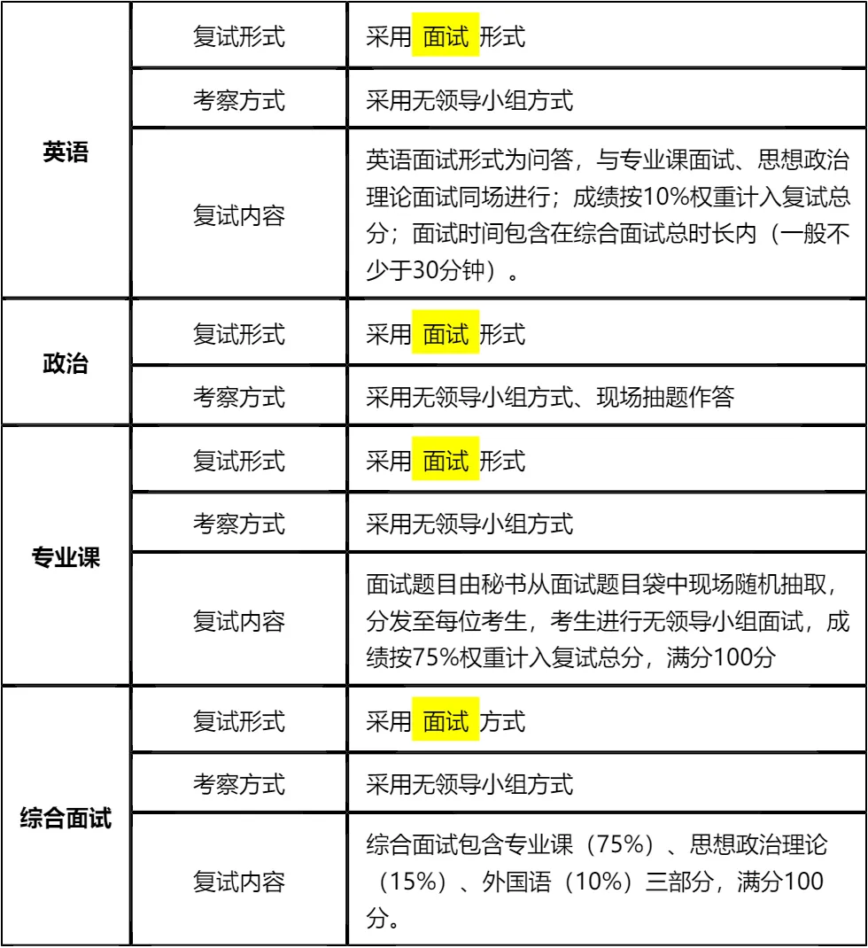
一、 整体复试情况概览
二、 各个学科的复试考察细节
三、 复试资格审查需要准备的材料
复试面试真题分享
一、 英语口语问答
- 1. What’s your greatest weakness? How do you overcome it?
- 2. Why did you choose our university’s MBA program?
- 3. Can you describe a challenging project you led?
- 4. How do you handle conflicts with your colleagues?
- 5. What motivates you to pursue an MBA at this stage?
- 6. How do you balance work and study during the MBA?
- 7. What do you expect to learn from the MBA curriculum?
二、 政治理论问答
- 1. 如何理解高质量发展内涵?
- 2. 中国式现代化的基本特征有哪些?
- 3. 共同富裕的重要意义是什么?
- 4. 新发展理念的具体内容是什么?
- 5. 乡村振兴战略的总要求是什么?
- 6. 社会主义核心价值观的作用是什么?
- 7. 如何理解“绿水青山就是金山银山”?
三、 专业知识问答
- 1. 什么是SWOT分析?举个实际例子说明下。
- 2. 波特五力模型里,五种竞争力量具体是哪些?
- 3. 平衡计分卡(BSC)包含哪四个维度?
- 4. 双因素理论里的保健因素和激励因素,分别指什么?
- 5. 市场营销的4P理论,具体指什么?
- 6. 企业战略的三个层次,简单阐述下。
- 7. 什么是核心竞争力?企业怎么构建自己的核心竞争力?
四、 综合素质面试问答
- 1. 考MBA的核心原因是什么?
- 2. 和其他申请者比,你的核心优势是什么?
- 3. 你所在行业近年有什么变化?
- 4. 工作中遇过最棘手的事是什么?怎么解决的?
- 5. 和同事意见不合时怎么处理?
- 6. 未来3-5年职业有什么具体打算?
- 7. 你有哪些带队经验?举个例子。
接下来,你最想要2026中国政法大学MBA复试的完整资料来了(全科目,包含真题)!!!中国政法大学MBA复试急救资料PDF汇总目录,考来考去就这些东西!
老师总结:
首先,中国政法大学MBA复试的核心是无领导小组面试,这是所有板块的共同考察形式,大家一定要重点突破。无领导小组讨论不是比谁说话多,而是比逻辑清晰度、团队协作能力和观点价值,建议多找同学模拟,练习如何在讨论中找准定位(如领导者、计时者、总结者),避免盲目发言或全程沉默。
其次,政治面试虽然占比15%,但有明确的及格要求,不及格直接不予录取,这是红线不能碰。要重点背诵高质量发展、共同富裕、乡村振兴等核心考点,结合时政热点理解记忆,确保抽到题目后能有条理地作答,不用追求完美,但要保证政治方向正确、内容完整。
最后,真题是备考的关键,我整理的资料涵盖了所有复试板块的高频真题,大家一定要下载背诵。英语问答要提前准备好回答模板,专业课要掌握核心理论的基本概念和应用场景。只要按计划做好模拟练习和真题背诵,凭借3%的低淘汰率,上岸基本没有问题,祝大家顺利拿到录取通知书!

延伸阅读:
© 温馨提示:本文由作者海豚MBA张老师创作,未经著作权人允许禁止转载。
