【大白话讲考情】中国人民大学2026年MBA非全日制

复试面试真题已放在文末
复试面试真题已放在文末
【中国人民大学MBA项目及院校简介】
中国人民大学MBA项目依托学校深厚的人文社科底蕴和卓越的师资力量,致力于培养具有全球视野、社会责任感和专业领导力的高级管理人才。项目课程体系兼具理论深度与实践导向,涵盖管理核心课程、专业方向课程及实战类课程,注重培养学生的综合分析能力、创新思维和解决实际问题的能力。
人大MBA拥有广泛的校友网络和丰富的行业资源,与众多知名企业建立了深度合作关系,为学生提供了优质的实习、就业和交流平台。选择人大MBA,不仅能够系统学习管理知识,更能融入高端商业圈层,提升职业竞争力,为未来职业发展奠定坚实基础。
【大白话讲考情】中国人民大学MBA非全日制
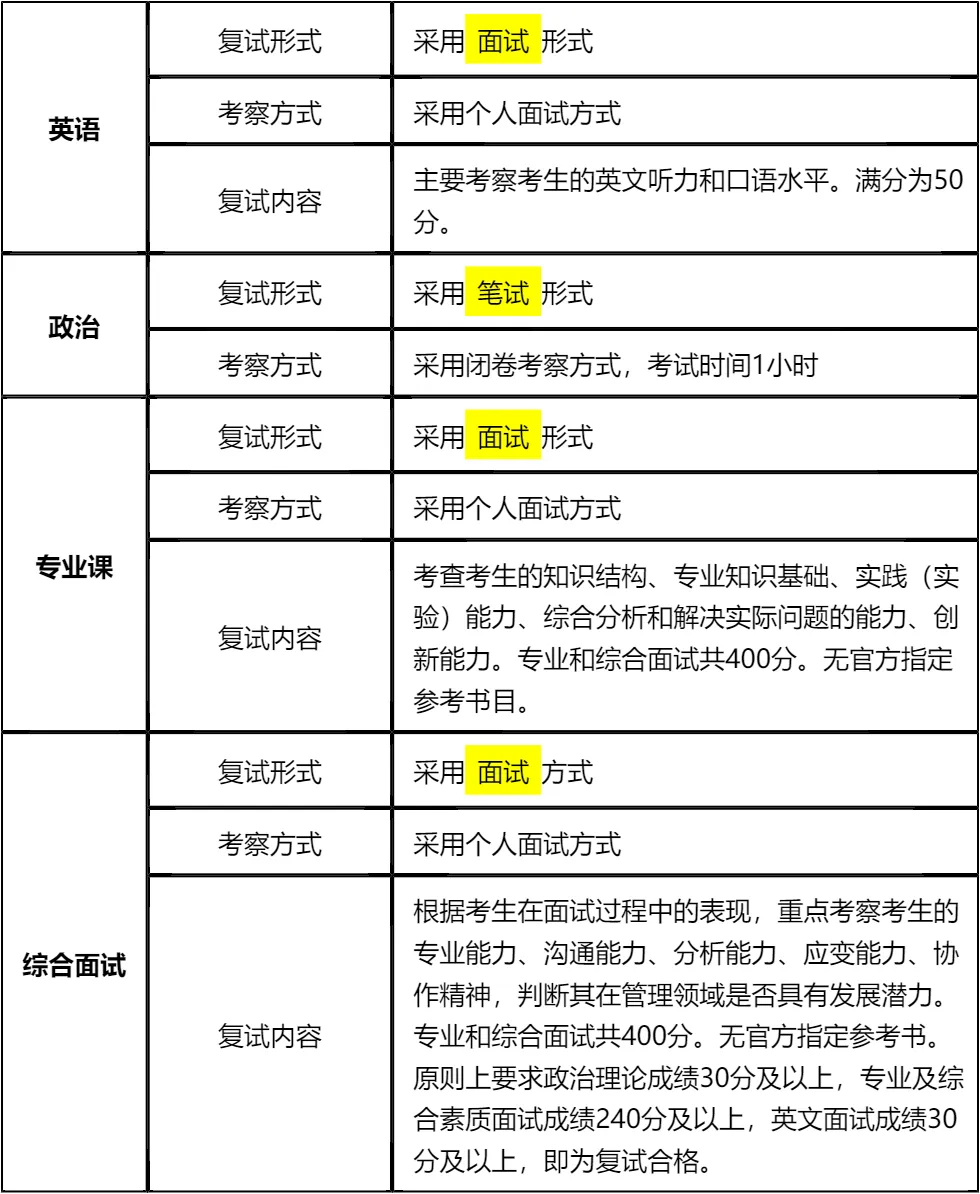
客观分析一波,中国人民大学MBA非全日制复试整体淘汰率较低(4%左右),复试时间预计在 2026 年 3 月 21 日-3 月 23 日,查分时间和复试时间间隔较短,所以大家需要提前筹备复试,避免出分后时间仓促。整体上复试以面试+笔试为主,其中面试形式均为个面,需提前熟悉个面流程和答题技巧。
复习建议:一定要把真题作为复习核心,我把真题及涵盖中国人民大学MBA复试英语口语、政治、专业综合面试的所有资料都放在文末了,大家下载后务必认真背诵,集中精力背诵10天左右就能全部掌握!!总之,备考时间紧张,要聚焦重点高频核心考点,切勿盲目复习,文末的真题务必仔细研读,资料一定要下载背诵,其实难度不大!!!
2026查分/复试时间/复试形式预测
中国人民大学MBA复试拟录取整体情况/淘汰率评估
复试各个分数段拟录取情况分析
中国人民大学MBA复试内容分析/成绩计算/资审材料
一、 整体复试情况概览
二、 各个学科的复试考察细节
三、 复试资格审查需要准备的材料
复试面试真题分享
一、 英语口语问答
- 1. Can you do a quick self-introduction?
- 2. What’s your greatest weakness? How do you overcome it?
- 3. How will the MBA degree help your future career?
- 4. Can you describe a challenging project you led?
- 5. What motivates you to pursue an MBA at this stage?
- 6. How do you balance work and study during the MBA?
- 7. Can you introduce your current job responsibilities briefly?
二、 政治理论问答
- 1. 如何理解高质量发展内涵?
- 2. 新时代社会主要矛盾是什么?
- 3. 中国式现代化的基本特征有哪些?
- 4. 共同富裕的重要意义是什么?
- 5. 新发展理念的具体内容是什么?
- 6. 乡村振兴战略的总要求是什么?
- 7. 如何理解“绿水青山就是金山银山”?
三、 专业知识问答
- 1. 管理的四大职能,简单说说?
- 2. 什么是SWOT分析?举个实际例子说明下?
- 3. 波特五力模型里,五种竞争力量具体是哪些?
- 4. 目标管理(MBO)的核心思路是什么?
- 5. 马斯洛需求层次理论,具体内容有哪些?
- 6. 双因素理论里的保健因素和激励因素,分别指什么?
- 7. 市场营销的4P理论,具体指什么?
四、 综合素质面试问答
- 1. 考MBA的核心原因是什么?
- 2. 读MBA能帮你解决哪些职业困惑?
- 3. 我们学校MBA最吸引你的点是什么?
- 4. 和其他申请者比,你的核心优势是什么?
- 5. 未来3-5年职业有什么具体打算?
- 6. 你所在行业近年有什么变化?
- 7. 工作中遇过最棘手的事是什么?怎么解决的?
接下来,你最想要2026中国人民大学MBA复试的完整资料来了(全科目,包含真题)!!!中国人民大学MBA复试急救资料PDF汇总目录,考来考去就这些东西!
老师总结:
复试备考要抓住重点,有的放矢。政治笔试是必须拿下的环节,闭卷考试要求对知识点记忆准确,建议制定背诵计划,分章节梳理核心内容,结合习题巩固。英语面试侧重听力和口语,平时可以多听英文商业新闻、管理类文章,提升听力水平,同时对着镜子练习口语表达,增强自信心。
对于专业和综合面试,要突出自身优势,比如行业经验、项目经历、管理能力等。遇到不会的问题不要慌张,坦诚说明并展现学习意愿。资格审查材料要仔细核对,确保所有要求都满足,尤其是签字、盖章等细节,避免出现遗漏。
最后,不要忽视模拟面试的重要性,找同学或朋友进行角色扮演,模拟复试场景,提前适应面试节奏,发现自身不足并及时改进。文末的资料已经为大家整理好了核心考点和真题,认真背诵和练习,相信大家都能在复试中取得好成绩,成功上岸人大MBA!

延伸阅读:
© 温馨提示:本文由作者海豚MBA张老师创作,未经著作权人允许禁止转载。
