【大白话讲考情】2026年中国传媒大学MBA非全日制

复试面试真题已放在文末
复试面试真题已放在文末
【中国传媒大学MBA项目及院校简介】
中国传媒大学MBA项目聚焦“传媒+管理”跨界融合,致力于培养具有全球视野、创新精神、传媒素养和实战能力的复合型高级管理人才。项目课程体系涵盖工商管理核心课程与传媒产业特色课程,设有数字媒体管理、文化产业管理、市场营销与品牌传播等特色方向。教学过程中,充分发挥中传在传媒领域的资源优势,邀请行业资深专家、知名企业家授课,注重理论与实践结合,通过案例分析、项目实操、行业调研等多种形式提升学生的综合能力。
中传MBA拥有丰富的行业资源和广泛的校友网络,毕业生广泛分布于传媒、文化、互联网、金融、科技等多个领域,许多校友已成为行业领军人物。选择中国传媒大学MBA,不仅能获得系统的管理知识,更能借助学校的平台资源,拓展行业视野,实现职业发展的升级突破。
【大白话讲考情】中国传媒大学MBA非全日制
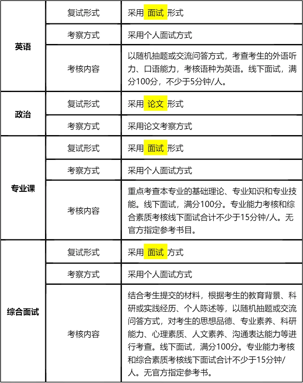
客观分析一波,中国传媒大学MBA非全日制复试整体淘汰率极低(0%),复试时间预计在 2026 年 3 月 23 日,查分时间和复试时间间隔约27天,所以大家需要提前准备复试,防止出分后时间紧张。整体上复试以面试+论文为主,其中面试形式均为个人面试,政治采用限时开卷论文形式,需提前打磨写作思路和框架。
复习建议:一定要把真题作为复习的重点,我把真题及其他涵盖中国传媒大学MBA复试英语口语,政治,专业综合面试的所有资料都放在文末了,大家下载后一定认真背诵,认真背9天就能全部背完!!政治论文要结合指定思想,围绕给定主题充分展开,不少于2000字需提前规划写作结构。总之,学习时间比较紧张,一定要挑重点高频核心,不能啥都想学会,到头来发现自己啥都不会,文末的真题一定要看,资料一定要下载背诵,其实没那么难!!!
2026查分/复试时间/复试形式预测
中国传媒大学MBA复试拟录取整体情况/淘汰率评估
复试各个分数段拟录取情况分析
中国传媒大学MBA复试内容分析/成绩计算/资审材料
一、 整体复试情况概览
二、 各个学科的复试考察细节
三、 复试资格审查需要准备的材料
四、 同等学力加试科目
复试面试真题分享
一、 英语口语问答
- 1. Can you do a quick self-introduction?
- 2. What’s your biggest strength in your career?
- 3. Why did you choose our university’s MBA program?
- 4. How will the MBA degree help your future career?
- 5. Can you describe a challenging project you led?
- 6. How do you handle conflicts with your colleagues?
- 7. What motivates you to pursue an MBA at this stage?
二、 政治理论问答
- 1. 如何理解高质量发展内涵?
- 2. 新时代社会主要矛盾是什么?
- 3. 什么是中国式现代化?其基本特征有哪些?
- 4. 共同富裕的重要意义是什么?
- 5. 什么是新发展理念?
- 6. 新发展格局的核心是什么?如何理解“双循环”新发展格局?
- 7. 科技创新对发展的作用?为何要坚持自主创新?
三、 专业知识问答
- 1. 管理的四大职能,简单说说?
- 2. 什么是SWOT分析?举个实际例子说明下?
- 3. 波特五力模型里,五种竞争力量具体是哪些?
- 4. 蓝海战略和红海战略,核心区别在哪?
- 5. 目标管理(MBO)的核心思路是什么?
- 6. 马斯洛需求层次理论,具体内容有哪些?
- 7. 双因素理论里的保健因素和激励因素,分别指什么?
四、 综合素质面试问答
- 1. 考MBA的核心原因是什么?
- 2. 读MBA能帮你解决哪些职业困惑?
- 3. 我们学校MBA最吸引你的点是什么?
- 4. 和其他申请者比,你的核心优势是什么?
- 5. 你的明显短板是什么?怎么弥补?
- 6. 未来3-5年职业有什么具体打算?MBA如何帮你实现职业目标?
- 7. 你所在行业近年有什么变化?你公司在行业的核心竞争力是什么?
接下来,你最想要2026中国传媒大学MBA复试的完整资料来了(全科目,包含真题)!!!中国传媒大学MBA复试急救资料PDF汇总目录,考来考去就这些东西!
老师总结:
面对中传MBA复试,要做到“战略上藐视,战术上重视”。藐视是因为0%的淘汰率给予了极大的保障,不用过度焦虑;重视是因为每个环节都有具体要求,任何细节的疏忽都可能影响最终成绩。政治论文要紧扣理论思想,围绕给定主题深入分析,手写完成后及时扫描提交,确保符合时间和格式要求。
面试环节的准备要突出针对性。英语面试多进行问答模拟,提升听说能力;专业课面试聚焦基础理论和专业技能,结合行业实践进行阐述;综合面试要梳理个人经历,明确职业规划,展现自身优势和对项目的认知。无指定参考书的情况下,真题就是最好的复习资料,要认真研究和背诵。
最后,提醒大家合理规划27天的备考时间,平衡好论文写作和面试准备,同等学力考生不要忽视加试科目。文末的资料是精心整理的核心内容,一定要充分利用,认真背诵和练习。相信只要付出足够的努力,保持良好的心态,就能顺利通过复试,开启人生的新篇章!

延伸阅读:
© 温馨提示:本文由作者海豚MBA张老师创作,未经著作权人允许禁止转载。
