【大白话讲考情】2026年对外经济贸易大学MBA非全日制

复试面试真题已放在文末
复试面试真题已放在文末
【对外经济贸易大学MBA项目及院校简介】
对外经济贸易大学MBA项目依托学校的国际化特色和经济学、管理学的学科优势,致力于培养具备全球视野、通晓国际规则、拥有扎实管理功底和创新能力的复合型商业人才。项目课程体系兼顾理论深度与实践应用,设有国际经营、金融财务、市场营销、创新创业等多个方向,注重案例教学和跨文化交流。教学团队由校内资深教授和行业实战专家组成,同时拥有广泛的国际合作资源,为学生提供丰富的海外交流、企业参访和实习机会。
贸大MBA校友网络遍布全球金融、贸易、咨询、科技等多个领域,凭借学校在涉外经济领域的品牌优势,毕业生在国内外知名企业、跨国公司、金融机构等均有出色的职业发展。选择对外经贸大学MBA,将助力学生在全球化商业环境中脱颖而出,实现职业价值的提升。
【大白话讲考情】对外经济贸易大学MBA非全日制
客观分析一波,对外经济贸易大学MBA非全日制复试整体淘汰率较低(仅3%),复试时间预计在2026年3月22日,查分后准备时间紧张,大家需要提前启动复试备考,避免临时抱佛脚。整体复试以笔试+面试为主,面试形式为个人面试,需重点准备个面技巧和相关考核内容。
复习建议:真题是复试备考的核心,要优先掌握高频考点和答题思路。本次整理涵盖了对外经济贸易大学MBA复试英语口语、政治、专业综合面试的全部核心资料,大家下载后务必认真背诵,集中精力背诵9天即可全面掌握!备考时间有限,务必聚焦重点高频内容,避免盲目复习。文末真题和资料一定要仔细研读、熟练背诵,其实复试难度不大,只要针对性准备就能稳操胜券!!!
2026查分/复试时间/复试形式预测
对外经济贸易大学MBA复试拟录取整体情况/淘汰率评估
复试各个分数段拟录取情况分析
对外经济贸易大学MBA复试内容分析/成绩计算/资审材料
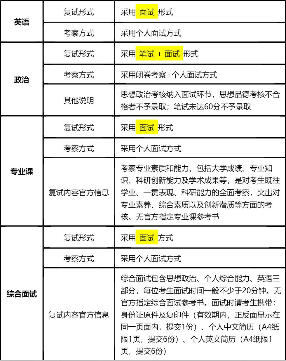
一、 整体复试情况概览
二、 各个学科的复试考察细节
三、 复试资格审查需要准备的材料
四、 同等学力加试科目
复试面试真题分享
一、 英语口语问答
- 1. Can you do a quick self-introduction?
- 2. What’s your greatest weakness? How do you overcome it?
- 3. Why did you choose our university’s MBA program?
- 4. How will the MBA degree help your future career?
- 5. Can you describe a challenging project you led?
- 6. How do you balance work and study during the MBA?
- 7. What motivates you to pursue an MBA at this stage?
二、 政治理论问答
- 1. 如何理解高质量发展内涵?
- 2. 新时代社会主要矛盾是什么?
- 3. 中国式现代化的基本特征有哪些?
- 4. 共同富裕的重要意义是什么?
- 5. 什么是新发展理念?
- 6. 如何理解“双循环”新发展格局?
- 7. 乡村振兴战略的总要求是什么?
三、 专业知识问答
- 1. 管理的四大职能,简单说说
- 2. 什么是SWOT分析?举个实际例子说明下
- 3. 波特五力模型里,五种竞争力量具体是哪些
- 4. 目标管理(MBO)的核心思路是什么
- 5. 马斯洛需求层次理论,具体内容有哪些
- 6. 双因素理论里的保健因素和激励因素,分别指什么
- 7. 什么是核心竞争力?企业怎么构建自己的核心竞争力
四、 综合素质面试问答
- 1. 考MBA的核心原因是什么?
- 2. 读MBA能帮你解决哪些职业困惑?
- 3. 我们学校MBA最吸引你的点是什么?
- 4. 和其他申请者比,你的核心优势是什么?
- 5. 未来3-5年职业有什么具体打算?
- 6. 你所在行业近年有什么变化?
- 7. 工作中遇过最棘手的事是什么?怎么解决的?
接下来,你最想要2026对外经济贸易大学MBA复试的完整资料来了(全科目,包含真题)!!!对外经济贸易大学MBA复试急救资料PDF汇总目录,考来考去就这些东西!
老师总结:
对外经贸MBA复试的核心是“稳”,淘汰率极低意味着只要不出现重大失误就能录取,但“稳”不代表可以放松。政治笔试的闭卷形式要求考生必须扎实掌握知识点,这是不能投机取巧的;面试环节要展现出良好的精神面貌、清晰的逻辑思维和扎实的专业基础,给老师留下良好印象。
英语面试与综合面试合并进行,要注意时间分配,避免某一环节占用过多时间导致其他内容无法充分展示。专业课考察注重对考生既往学业和科研能力的全面评估,回答问题时要突出自身的专业积累和创新潜质,结合工作中的实际案例进行阐述,更具说服力。
文末整理的复试资料包含真题、考点汇总和备考建议,是为大家量身打造的急救资料,能帮助大家在短时间内提升备考效率。建议大家下载后认真研读、反复背诵,结合模拟面试查漏补缺。相信只要付出足够的努力,就能顺利通过复试,开启职业发展的新征程!
首先要满足同等学力报考条件,我提前准备了六级证书和发表的学术论文,确保符合报考要求。加试科目《管理学原理》和《人力资源管理》有指定参考书,我花了3个月时间系统复习,梳理知识点、做课后习题,还找了相关课件辅助理解。
政治笔试和其他考生一样,重点背诵核心考点,结合真题资料进行针对性复习。英语和综合面试我提前准备了大量高频问题的回答思路,还进行了多次模拟面试,提升答题流畅度和应变能力。面试时,老师关注了我的工作经验和学习规划,我详细分享了自己在企业管理中的实践案例和未来的职业目标。
最后不仅通过了常规复试,加试科目也顺利达标,成功被录取。作为同等学力考生,我想说只要满足报考条件、认真准备,就有机会实现梦想。文末的复试资料对我帮助很大,尤其是真题部分,让我少走了很多弯路,建议大家一定要充分利用!

© 温馨提示:本文由作者海豚MBA张老师创作,未经著作权人允许禁止转载。
