【大白话讲考情】2026年北京物资学院全日制MBA

复试面试真题已放在文末
复试面试真题已放在文末
【北京物资学院MBA项目及院校简介】
北京物资学院MBA项目依托学校在物流管理、供应链管理等领域的学科优势,聚焦现代物流与供应链管理、电子商务与数字经济、金融与投资管理等特色方向,致力于培养具备扎实管理理论基础、较强实践能力和创新精神的复合型管理人才。项目注重理论与实践结合,通过案例教学、企业参访、实践项目等多种形式,提升学生的综合管理素养和解决实际问题的能力。
学校拥有一支专业素质高、实践经验丰富的师资队伍,同时聘请行业内资深专家和企业高管担任兼职导师,为学生提供全方位的指导。MBA学员毕业后,在物流、供应链、电商、金融等领域具有广阔的职业发展空间,学校完善的校友网络也为学员的职业发展提供了有力支持。
【大白话讲考情】北京物资学院全日制MBA
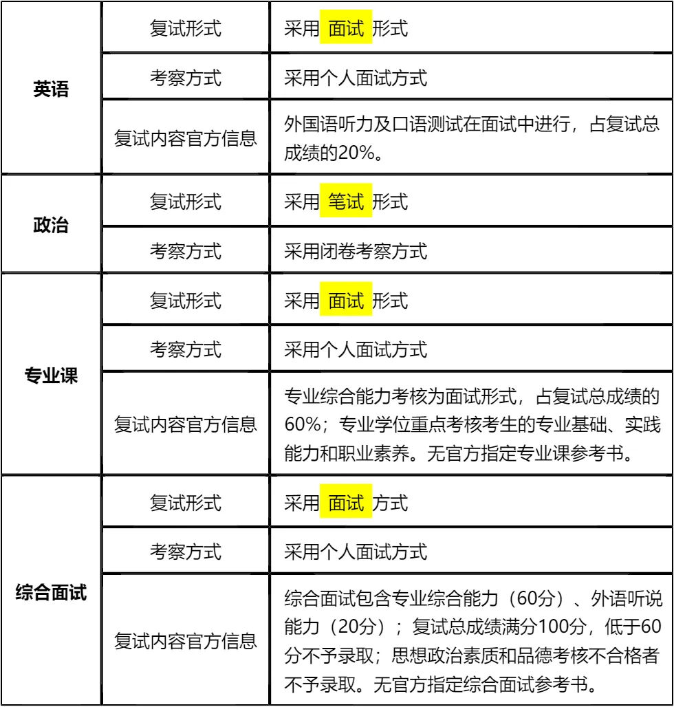
客观分析一波,北京物资学院全日制MBA复试淘汰率为0%,一志愿复试人数与录取人数完全一致,只要进入复试且考核合格就能录取,性价比极高。复试时间预计在2026年3月20日-3月23日,查分后准备时间有限,建议提前启动复试备考。整体复试以笔试+面试为主,面试形式为个人面试,需重点关注各板块考核权重和具体要求。
复习建议:政治为闭卷笔试,需提前背诵核心考点;英语和专业课均为面试形式,要加强口语表达和专业基础梳理。真题是复习核心,文末整理了涵盖英语、政治、专业课、综合面试的完整真题资料,下载后集中背诵,高效备考1-2周即可充分准备。无需盲目拓展复习范围,聚焦核心考点和真题,确保复试各环节达到合格线就能稳上岸!
2026查分/复试时间/复试形式预测
北京物资学院MBA复试拟录取整体情况/淘汰率评估
复试各个分数段拟录取情况分析
北京物资学院MBA复试内容分析/成绩计算/资审材料
一、 整体复试情况概览
二、 各个学科的复试考察细节
三、 复试资格审查需要准备的材料
四、 同等学力加试科目
复试面试真题分享
一、 英语口语问答
- 1. Can you do a quick self-introduction?
- 2. What’s your biggest strength in your career?
- 3. Why did you choose our university’s MBA program?
- 4. How will the MBA degree help your future career?
- 5. Can you describe a challenging project you led?
- 6. How do you balance work and study during the MBA?
- 7. What are your short-term career goals after MBA graduation?
二、 政治理论问答
- 1. 如何理解高质量发展内涵?
- 2. 新时代社会主要矛盾是什么?
- 3. 中国式现代化的基本特征有哪些?
- 4. 共同富裕的重要意义是什么?
- 5. 什么是新发展理念?
- 6. 科技创新对发展的作用?
- 7. 乡村振兴战略的总要求是什么?
三、 专业知识问答
- 1. 管理的四大职能,简单说说?
- 2. 什么是SWOT分析?举个实际例子说明下?
- 3. 波特五力模型里,五种竞争力量具体是哪些?
- 4. 目标管理(MBO)的核心思路是什么?
- 5. 马斯洛需求层次理论,具体内容有哪些?
- 6. 什么是核心竞争力?企业怎么构建自己的核心竞争力?
- 7. 市场营销的4P理论,具体指什么?
四、 综合素质面试问答
- 1. 考MBA的核心原因是什么?
- 2. 读MBA能帮你解决哪些职业困惑?
- 3. 我们学校MBA最吸引你的点是什么?
- 4. 和其他申请者比,你的核心优势是什么?
- 5. 未来3-5年职业有什么具体打算?
- 6. 你所在行业近年有什么变化?
- 7. 工作中遇过最棘手的事是什么?怎么解决的?
接下来,你最想要2026北京物资学院MBA复试的完整资料来了(全科目,包含真题)!!!北京物资学院MBA复试急救资料PDF汇总目录,考来考去就这些东西!
老师总结:
面对北京物资学院MBA复试,考生要把握好“低淘汰率”的优势,同时做好“扎实备考”的准备。0%的淘汰率不代表可以裸考,复试总成绩60分的合格线和政治素质考核是关键门槛,必须认真对待。
政治闭卷笔试需要记忆核心知识点,建议考生结合时政热点进行复习,重点关注国家重大政策和发展战略,如中国式现代化、乡村振兴、科技创新等,确保能够准确回答相关问题。专业综合能力面试注重实践应用,没有官方参考书,考生可以围绕管理类基础理论,结合自身工作经历准备案例,回答问题时突出自己的分析能力和解决问题的能力。英语面试以日常交流为主,提前准备自我介绍和职业规划等内容,多练习口语表达,避免因紧张导致表达不流畅。
最后,要合理安排备考时间,查分后到复试约1个月,建议分阶段复习:第一阶段背诵政治考点和英语模板,第二阶段梳理专业知识和工作案例,第三阶段进行模拟面试练习。文末的真题资料已经涵盖了所有考察方向,认真利用这份资料,高效备考,就能顺利通过复试,成为北京物资学院MBA的一员!

延伸阅读:
© 温馨提示:本文由作者海豚MBA张老师创作,未经著作权人允许禁止转载。
