【大白话讲考情】北京物资学院2026年MBA非全日制

复试面试真题已放在文末
复试面试真题已放在文末
【北京物资学院MBA项目及院校简介】
北京物资学院MBA项目依托学校在物流管理、供应链管理等领域的深厚积淀,致力于培养具有扎实的管理理论基础、较强的实践能力和创新精神,适应现代市场经济发展需要的复合型工商管理人才。项目课程体系紧密结合行业发展趋势,注重理论与实践的结合,通过案例教学、企业调研、专家讲座等多种形式,提升学生的综合管理素养和解决实际问题的能力。
学校拥有一支结构合理、经验丰富的师资队伍,同时聘请了众多行业内的资深专家和企业高管担任兼职导师,为MBA学生提供全方位的指导和支持。此外,学校地处北京,拥有丰富的行业资源和就业机会,为学生的职业发展提供了广阔的平台。
【大白话讲考情】北京物资学院MBA非全日制
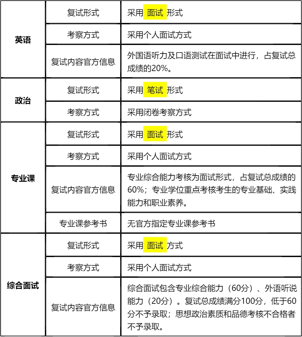
客观分析一波,北京物资学院MBA非全日制复试整体淘汰率为0%,一志愿复试人数与录取人数持平,只要进入复试且考核合格就能录取,复试时间预计在 2026 年 3 月 20 日-3 月 23 日,查分时间和复试时间间隔较短,仍需要提前准备复试,避免出分后手忙脚乱。整体上复试以面试+笔试为主,其中面试形式均为个人面试,需提前熟悉个人面试的流程和技巧。
复习建议:一定要把真题作为复习的重点,我把真题及涵盖北京物资学院MBA复试英语口语、政治、专业综合面试的所有资料都放在文末了,大家下载后认真背诵,集中精力背诵10天左右就能熟练掌握!复习时间紧张,务必聚焦高频核心考点,避免盲目复习,文末的真题和资料一定要重点对待,认真准备就能顺利通过!!!
2026查分/复试时间/复试形式预测
北京物资学院MBA复试拟录取整体情况/淘汰率评估
复试各个分数段拟录取情况分析
北京物资学院MBA复试内容分析/成绩计算/资审材料
一、 整体复试情况概览
二、 各个学科的复试考察细节
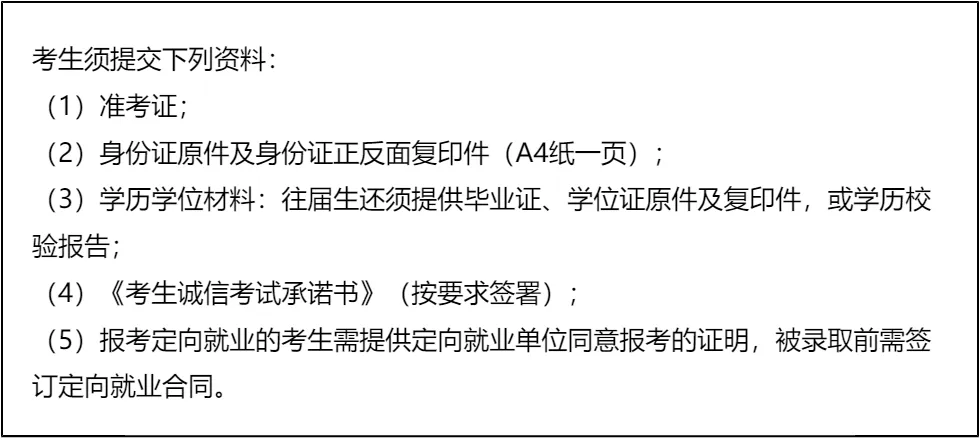
三、 复试资格审查需要准备的材料
复试面试真题分享
一、 英语口语问答
- 1. Can you do a quick self-introduction?
- 2. What’s your biggest strength in your career?
- 3. Why did you choose our university’s MBA program?
- 4. How will the MBA degree help your future career?
- 5. Can you describe a challenging project you led?
- 6. How do you handle conflicts with your colleagues?
- 7. What are your short-term career goals after MBA graduation?
二、 政治理论问答
- 1. 如何理解高质量发展内涵?
- 2. 新时代社会主要矛盾是什么?
- 3. 中国式现代化的基本特征有哪些?
- 4. 共同富裕的重要意义是什么?
- 5. 什么是新发展理念?
- 6. 乡村振兴战略的总要求是什么?
- 7. 社会主义核心价值观是什么?
三、 专业知识问答
- 1. 管理的四大职能,简单说说
- 2. 什么是SWOT分析?举个实际例子说明下
- 3. 波特五力模型里,五种竞争力量具体是哪些
- 4. 目标管理(MBO)的核心思路是什么
- 5. 马斯洛需求层次理论,具体内容有哪些
- 6. 什么是核心竞争力?企业怎么构建自己的核心竞争力
- 7. 市场营销的4P理论,具体指什么
四、 综合素质面试问答
- 1. 考MBA的核心原因是什么?
- 2. 读MBA能帮你解决哪些职业困惑?
- 3. 我们学校MBA最吸引你的点是什么?
- 4. 和其他申请者比,你的核心优势是什么?
- 5. 未来3-5年职业有什么具体打算?
- 6. 你所在行业近年有什么变化?
- 7. 工作中遇过最棘手的事是什么?怎么解决的?
接下来,你最想要2026北京物资学院MBA复试的完整资料来了(全科目,包含真题)!!!北京物资学院MBA复试急救资料PDF汇总目录,考来考去就这些东西!
老师总结:
首先,北京物资学院MBA复试一志愿淘汰率为0%,这对考生来说是极大的利好,但不能因此放松警惕。复试总成绩低于60分或思想政治素质和品德考核不合格会被直接淘汰,所以每一项考核都要认真对待,尤其是政治闭卷笔试,必须提前背诵核心考点,确保拿到合格分数。
其次,面试环节均为个人面试,考察专业综合能力和外语听说能力。专业方面无指定参考书,考生要结合自身工作经验,梳理专业基础知识点,突出实践能力和职业素养;英语面试要提前准备自我介绍、职业规划等常见话题,多进行口语练习,提升表达流畅度。
最后,资格审查材料要提前准备齐全,避免因材料问题影响复试。文末整理的复试资料包含各板块真题和核心考点,大家一定要领取并认真背诵,合理安排复习时间,高效备考,相信只要认真准备,就能顺利上岸北京物资学院MBA!

延伸阅读:
© 温馨提示:本文由作者海豚MBA张老师创作,未经著作权人允许禁止转载。
