【大白话讲考情】北京外国语大学2026年MBA非全日制

复试面试真题已放在文末
复试面试真题已放在文末
【北京外国语大学MBA项目及院校简介】
北京外国语大学MBA项目依托学校深厚的国际化背景和人文底蕴,致力于培养具备“全球视野、跨文化沟通能力、商业领导力”的复合型管理人才。项目课程体系突出“国际化+实战型”特色,核心课程涵盖工商管理核心领域,同时设置跨文化管理、国际商务谈判、全球营销等特色模块,充分发挥北外多语言、多文化的资源优势。
北外MBA项目拥有一支兼具学术深度与行业经验的师资队伍,同时广泛邀请跨国企业高管、行业专家担任实践导师,为学生提供前沿的商业洞察和实战指导。此外,项目与多所海外知名商学院建立合作关系,为学生提供丰富的国际交换、海外游学机会。选择北外MBA,不仅能收获系统的管理知识,更能依托学校强大的国际资源网络,拓展全球职业发展空间。
【大白话讲考情】北京外国语大学MBA非全日制
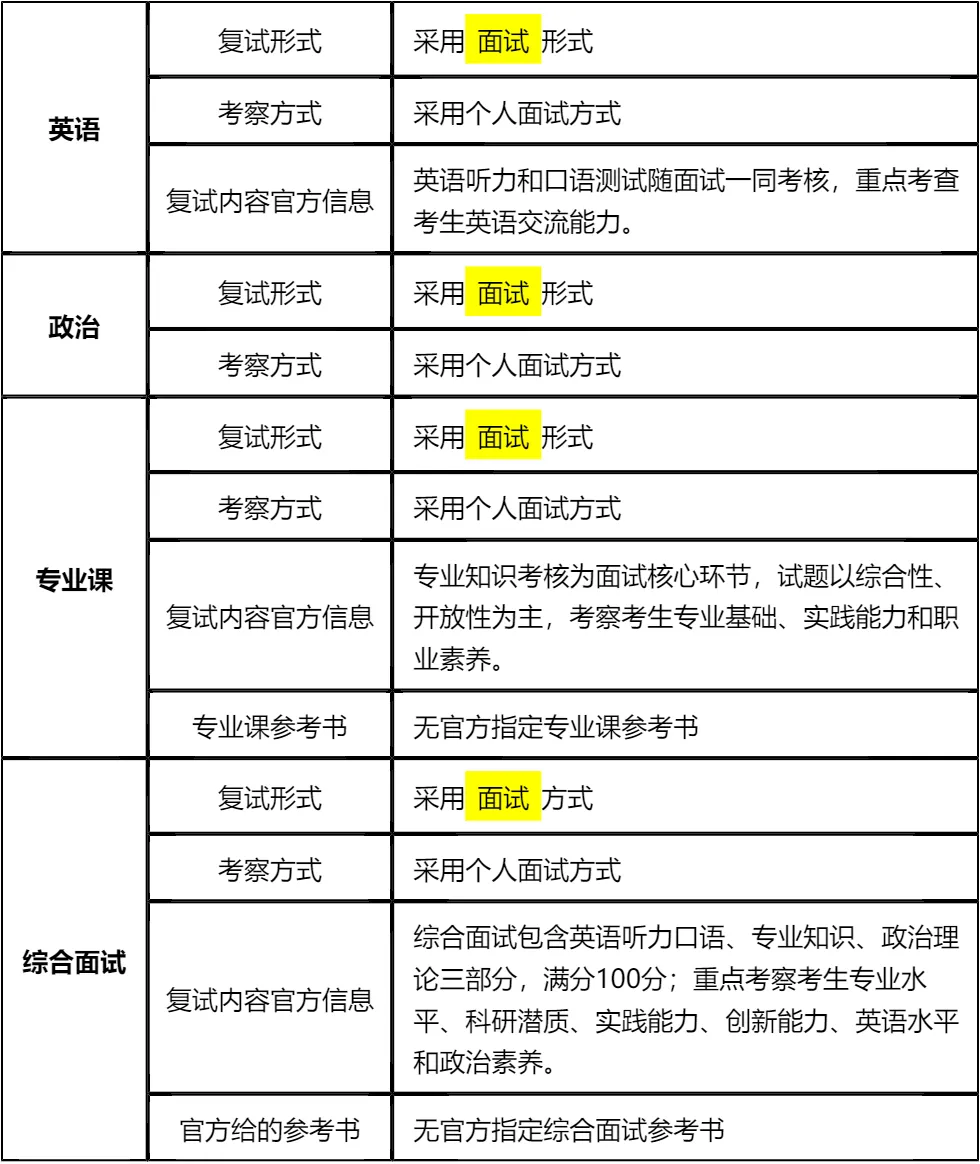
客观分析一波,北京外国语大学MBA非全日制复试整体淘汰率为0%(一志愿复试4人全部录取),复试时间预计在 2026 年 3 月 29 日,查分时间和复试时间间隔约1个月左右,时间相对充裕但仍需提前筹备。整体复试仅采用面试形式,无笔试环节,且所有版块均为个人面试,需要重点提升个人表达能力和临场应变能力。
复习建议:北外MBA复试重视英语交流能力和专业综合素养,一定要把真题作为核心复习资料,我把真题及涵盖英语、政治、专业知识、综合面试的全套资料都放在文末了,下载后针对性背诵练习。英语部分要强化口语表达的流畅度,专业知识需掌握核心管理理论并能结合实践阐述,重点突破高频考点,避免盲目复习,文末真题务必认真研读,资料熟练掌握后复试难度不大!!!
2026查分/复试时间/复试形式预测
北京外国语大学MBA复试拟录取整体情况/淘汰率评估
复试各个分数段拟录取情况分析
北京外国语大学MBA复试内容分析/成绩计算/资审材料
一、 整体复试情况概览
二、 各个学科的复试考察细节
三、 复试资格审查需要准备的材料
复试面试真题分享
一、 英语口语问答
- 1. Can you do a quick self-introduction?
- 2. What’s your biggest strength in your career?
- 3. Why did you choose our university’s MBA program?
- 4. How will the MBA degree help your future career?
- 5. Can you describe a challenging project you led?
- 6. How do you handle conflicts with your colleagues?
- 7. What are your short-term career goals after MBA graduation?
二、 政治理论问答
- 1. 如何理解高质量发展内涵?
- 2. 新时代社会主要矛盾是什么?
- 3. 中国式现代化的基本特征有哪些?
- 4. 共同富裕的重要意义是什么?
- 5. 新发展格局的核心是什么?
- 6. 科技创新对发展的作用?
- 7. 乡村振兴战略的总要求是什么?
三、 专业知识问答
- 1. 管理的四大职能,简单说说?
- 2. 什么是SWOT分析?举个实际例子说明下?
- 3. 波特五力模型里,五种竞争力量具体是哪些?
- 4. 蓝海战略和红海战略,核心区别在哪?
- 5. 目标管理(MBO)的核心思路是什么?
- 6. 马斯洛需求层次理论,具体内容有哪些?
- 7. 双因素理论里的保健因素和激励因素,分别指什么?
四、 综合素质面试问答
- 1. 考MBA的核心原因是什么?
- 2. 读MBA能帮你解决哪些职业困惑?
- 3. 我们学校MBA最吸引你的点是什么?
- 4. 和其他申请者比,你的核心优势是什么?
- 5. 未来3-5年职业有什么具体打算?
- 6. 你所在行业近年有什么变化?
- 7. 你公司在行业的核心竞争力是什么?
接下来,你最想要2026北京外国语大学MBA复试的完整资料来了(全科目,包含真题)!!!北京外国语大学MBA复试急救资料PDF汇总目录,考来考去就这些东西!
老师总结:
北外MBA复试的核心是“展现真实自我+突出核心优势”。英语面试不要追求复杂的词汇和句型,确保表达清晰、流畅、准确即可;专业课面试要做到“理论扎实+案例鲜活”,通过具体工作案例展现对管理理论的理解和应用;政治面试要立场坚定、观点正确,展现基本的政治素养。
备考过程中,建议多进行模拟面试,可邀请朋友或同事扮演面试官,针对真题进行问答练习,及时发现自身不足并改进。同时,要提前了解北外MBA的课程设置、师资力量、特色资源等,以便在回答“为什么选择北外”等问题时更有说服力。
文末的资料已整合了英语、政治、专业课、综合面试的核心考点和真题,是备考的重要工具。大家要合理利用资料,结合自身情况制定复习计划,避免盲目备考。相信只要付出足够的努力,就能顺利通过复试,开启在北外的MBA学习之旅!
备考期间,我重点攻克英语和专业课。英语方面,我把资料里的口语真题逐一背诵,并且用手机录音,反复听自己的表达,不断改进语速和发音。专业课方面,我结合资料里的核心考点,梳理了管理四大职能、波特五力模型、SWOT分析等理论,并且准备了多个工作中的管理案例。
复试当天,英语面试环节,老师用英语问了我带领团队完成的挑战性项目,我按照准备好的思路流畅回答,老师还点头表示认可。专业面试问了目标管理(MBO)的核心思路,我结合自己在公司推行的目标考核制度进行了阐述,得到了老师的肯定。政治面试问的是新时代社会主要矛盾,我按照资料里的要点简洁明了地回答。整个面试过程很顺利,最终成功录取,真心觉得备考时的努力没有白费,也感谢这份资料给我提供了清晰的备考方向。

延伸阅读:
© 温馨提示:本文由作者海豚MBA张老师创作,未经著作权人允许禁止转载。
