【大白话讲考情】北京工商大学2026年全日制MBA

复试面试真题已放在文末
复试面试真题已放在文末
【北京工商大学MBA项目及院校简介】
北京工商大学MBA项目依托学校在工商管理、市场营销、财务管理等领域的深厚积淀,致力于培养具备扎实管理理论基础、较强实践能力和创新精神的复合型管理人才。项目课程体系紧密结合经济社会发展需求,注重理论与实践的深度融合,开设了市场营销、财务管理、人力资源管理、运营管理等多个专业方向。教学过程中,邀请了众多具有丰富实战经验的企业高管和行业专家授课,为学生提供了广阔的行业视野和优质的人脉资源。
学校拥有完善的教学设施和优质的教学资源,MBA学员可享受丰富的图书馆资源、先进的实验室以及各类学术讲座和交流活动。此外,北京工商大学地处首都北京,依托区位优势,与众多知名企业建立了密切的合作关系,为学员提供了丰富的实习和就业机会,助力学员实现职业发展的跃升。
【大白话讲考情】北京工商大学全日制MBA
客观分析一波,北京工商大学全日制MBA复试整体淘汰率较低(仅5%),复试时间预计在2026年3月16日,查分后到复试时间间隔有限,大家需要提前筹备复试,避免临时抱佛脚。整体复试以笔试+面试为主,面试形式为个人面试,需提前熟悉个面流程和答题技巧。
复习建议:真题是复试复习的核心重点,文末已整理好北京工商大学MBA复试英语口语、政治、专业综合面试等全科目资料,下载后务必认真背诵,集中精力背诵9天即可掌握核心内容!复试备考时间紧张,需聚焦高频核心考点,避免盲目复习,文末真题和资料一定要重点研读背诵,其实复试难度并不大,只要认真准备就能稳操胜券!!!
2026查分/复试时间/复试形式预测
北京工商大学MBA复试拟录取整体情况/淘汰率评估
复试各个分数段拟录取情况分析
北京工商大学MBA复试内容分析/成绩计算/资审材料
一、 整体复试情况概览
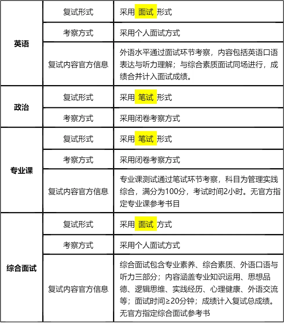
二、 各个学科的复试考察细节
三、 复试资格审查需要准备的材料
四、 同等学力加试科目
复试面试真题分享
一、 英语口语问答
- 1. Could you introduce yourself briefly for us?
- 2. What’s your greatest weakness? How do you overcome it?
- 3. How will the MBA degree help your future career?
- 4. Can you describe a challenging project you led?
- 5. How do you balance work and study during the MBA?
- 6. What motivates you to pursue an MBA at this stage?
- 7. What do you expect to learn from the MBA curriculum?
二、 政治理论问答
- 1. 如何理解高质量发展内涵?
- 2. 新时代社会主要矛盾是什么?
- 3. 共同富裕的重要意义是什么?
- 4. 新发展格局的核心是什么?
- 5. 乡村振兴战略的总要求是什么?
- 6. 社会主义核心价值观的作用?
- 7. 如何理解“绿水青山就是金山银山”?
三、 专业知识问答
- 1. 管理的四大职能,简单说说?
- 2. 什么是SWOT分析?举个实际例子说明下?
- 3. 波特五力模型里,五种竞争力量具体是哪些?
- 4. 目标管理(MBO)的核心思路是什么?
- 5. 双因素理论里的保健因素和激励因素,分别指什么?
- 6. 什么是核心竞争力?企业怎么构建自己的核心竞争力?
- 7. 市场营销的4P理论,具体指什么?
四、 综合素质面试问答
- 1. 考MBA的核心原因是什么?
- 2. 读MBA能帮你解决哪些职业困惑?
- 3. 和其他申请者比,你的核心优势是什么?
- 4. 未来3-5年职业有什么具体打算?
- 5. 你所在行业近年有什么变化?
- 6. 工作中遇过最棘手的事是什么?怎么解决的?
- 7. 如何调动团队积极性?
接下来,你最想要2026北京工商大学MBA复试的完整资料来了(全科目,包含真题)!!!北京工商大学MBA复试急救资料PDF汇总目录,考来考去就这些东西!
老师总结:
首先,北京工商大学全日制MBA复试淘汰率仅5%,整体难度不大,但这并不意味着可以掉以轻心。复试成绩中笔试占比60%,政治和专业课都是闭卷考试,这是拉开差距的关键环节,必须扎实复习。尤其是专业课无指定参考书,需要考生主动梳理管理实践综合相关知识体系,确保笔试取得高分。
其次,面试环节包含专业素养、综合素质、外语口语与听力三部分,面试时间不少于20分钟,对考生的综合能力要求较高。考生需提前准备自我介绍,梳理个人实践经历,针对专业知识和综合素质相关问题进行模拟练习,提升答题的逻辑性和流畅度。英语面试与综合面试同场进行,需同步加强口语表达和听力训练,避免因英语表现不佳影响整体成绩。
最后,资格审查材料和同等学力加试科目需特别注意。材料准备要全面细致,提前办理政审函调表等耗时较长的材料;同等学力考生要重视加试科目,确保达到合格线。文末整理的复试资料包含高频真题和核心考点,建议考生下载后认真背诵,结合模拟练习,高效备考,顺利上岸!

延伸阅读:
© 温馨提示:本文由作者海豚MBA张老师创作,未经著作权人允许禁止转载。
