【大白话讲考情】合肥工业大学2026年MBA非全日制

复试面试真题已放在文末
复试面试真题已放在文末
【合肥工业大学MBA项目及院校简介】
合肥工业大学MBA项目依托学校的工科优势,聚焦“智能制造与供应链管理”“技术创新与创业管理”“数字化转型与运营管理”等特色方向,致力于培养具备扎实管理理论基础、较强实践能力和创新精神的复合型管理人才。项目注重理论与实践的深度融合,通过案例教学、企业参访、实战项目等多种形式,提升学生解决实际管理问题的能力。
学校拥有一支兼具学术造诣和行业经验的师资队伍,同时广泛聘请企业高管、行业专家担任兼职导师,为学生提供全方位的指导。合肥工业大学MBA校友网络遍布制造业、信息技术、金融等多个领域,为学生的职业发展提供了丰富的资源和广阔的平台。选择合肥工业大学MBA,将助力考生在职业生涯中实现稳步提升,成为适应新时代发展需求的优秀管理人才。
【大白话讲考情】合肥工业大学MBA非全日制
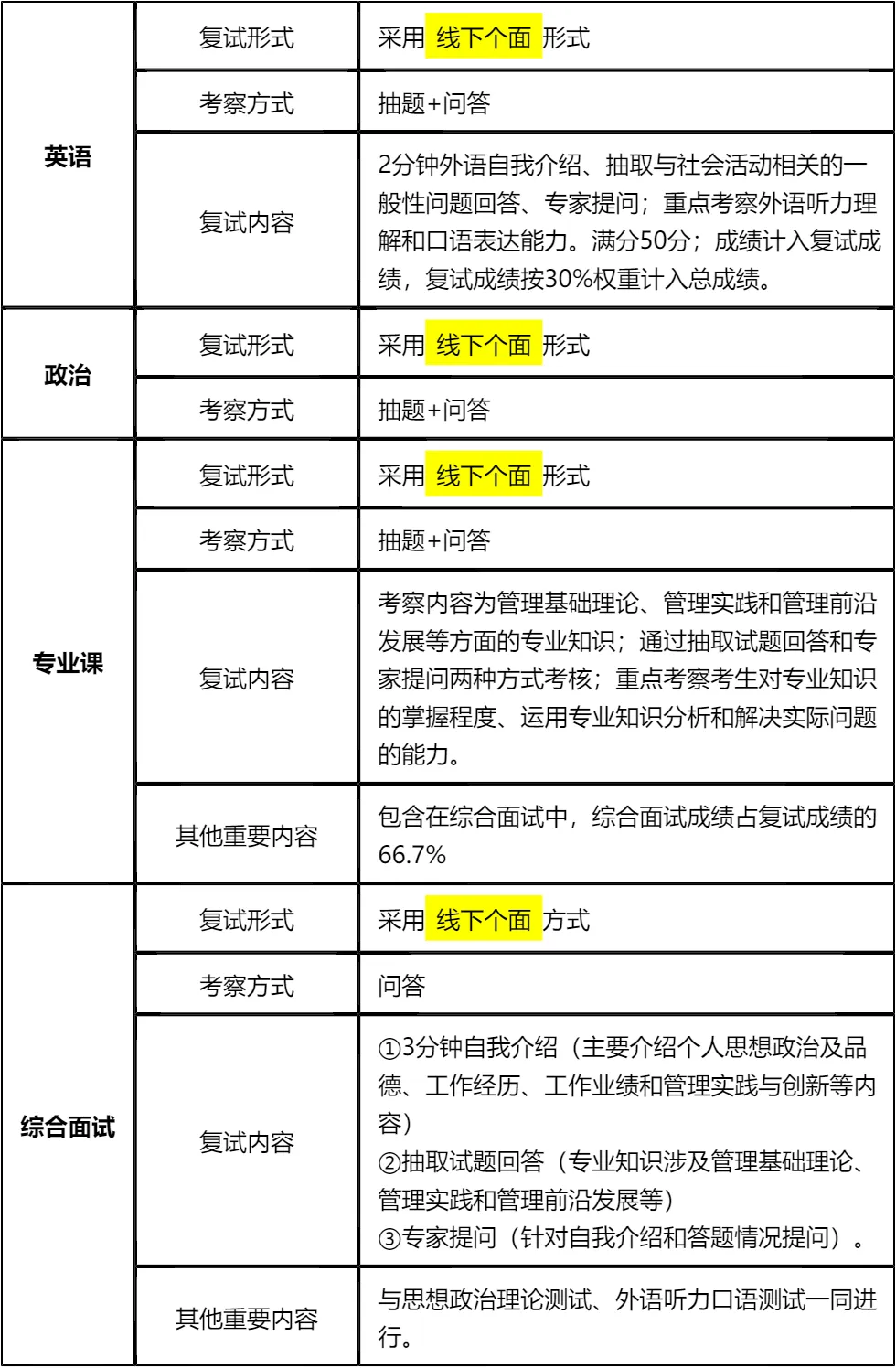
客观分析一波,合肥工业大学MBA非全日制复试整体淘汰率较低(仅2%),复试时间预计在2026年3月29日前后,查分后准备时间相对充裕,但仍需提前规划。整体复试以线下个面为主,涵盖英语、政治、专业课、综合面试四个板块,均采用抽题+问答的考察方式,政治成绩仅设通过/不通过,不影响复试总分,但未通过会直接影响录取。
复习建议:一定要把真题作为复习的核心,我把真题及涵盖合肥工业大学MBA复试英语口语、政治、专业综合面试的所有资料都放在文末了,大家下载后重点背诵高频考点,集中1-2周即可系统掌握!复试考察的专业知识以管理基础理论和实践应用为主,无需深入钻研复杂知识点,文末的真题和资料务必认真对待,只要扎实准备,录取概率极高!!!
2026查分/复试时间/复试形式预测
合肥工业大学MBA复试拟录取整体情况/淘汰率评估
复试各个分数段拟录取情况分析
合肥工业大学MBA复试内容分析/成绩计算/资审材料
一、 整体复试情况概览
二、 各个学科的复试考察细节
三、 复试资格审查需要准备的材料
复试面试真题分享
一、 英语口语问答
- 1. Can you do a quick self-introduction?
- 2. What’s your greatest weakness? How do you overcome it?
- 3. How will the MBA degree help your future career?
- 4. Can you describe a challenging project you led?
- 5. How do you handle conflicts with your colleagues?
- 6. What do you expect to learn from the MBA curriculum?
- 7. How do you keep updated with the latest business trends?
二、 政治理论问答
- 1. 如何理解高质量发展内涵?
- 2. 中国式现代化的基本特征有哪些?
- 3. 共同富裕的重要意义是什么?
- 4. 新发展格局的核心是什么?
- 5. 乡村振兴战略的总要求是什么?
- 6. 社会主义核心价值观是什么?
- 7. 如何理解“绿水青山就是金山银山”?
三、 专业知识问答
- 1. 管理的四大职能,简单说说
- 2. 波特五力模型里,五种竞争力量具体是哪些
- 3. 目标管理(MBO)的核心思路是什么
- 4. 双因素理论里的保健因素和激励因素,分别指什么
- 5. 市场营销的4P理论,具体指什么
- 6. 什么是核心竞争力?企业怎么构建自己的核心竞争力
- 7. 企业战略的三个层次,简单阐述下
四、 综合素质面试问答
- 1. 考MBA的核心原因是什么?
- 2. 读MBA能帮你解决哪些职业困惑?
- 3. 和其他申请者比,你的核心优势是什么?
- 4. 你所在行业近年有什么变化?
- 5. 工作中遇过最棘手的事是什么?怎么解决的?
- 6. 带团队做复杂项目怎么牵头?
- 7. 数字化转型对你行业影响大吗?
接下来,你最想要2026合肥工业大学MBA复试的完整资料来了(全科目,包含真题)!!!合肥工业大学MBA复试急救资料PDF汇总目录,考来考去就这些东西!
老师总结:
面对合肥工业大学MBA复试,要做到战略上藐视、战术上重视。藐视是因为淘汰率低,录取机会大,不必过度紧张;重视是因为政治有通过门槛,英语和专业课需要一定的积累和准备,不能掉以轻心。要制定合理的复习计划,分阶段攻克不同科目,确保每个板块都能达到复试要求。
特别提醒在职考生,要充分利用碎片时间进行复习,比如上下班路上背诵英语模板和政治考点,晚上抽出1-2小时练习专业课真题和面试应答。同时,要提前准备好复试资格审查所需的材料,避免因材料不全影响审核。
这份复试资料是我熬夜整理的精华,包含了高频真题、应答模板和考点总结,能够帮助大家快速掌握复试重点。大家一定要认真对待,下载后反复背诵和练习,相信在我的帮助和大家的努力下,一定能顺利通过复试,实现攻读MBA的梦想!

延伸阅读:
© 温馨提示:本文由作者海豚MBA张老师创作,未经著作权人允许禁止转载。
