【大白话讲考情】2026年安徽师范大学MBA非全日制

复试面试真题已放在文末
复试面试真题已放在文末
【安徽师范大学MBA项目及院校简介】
安徽师范大学MBA项目依托学校深厚的人文底蕴和扎实的学科基础,致力于培养具备良好职业道德、创新精神和创业能力,掌握现代管理理论与方法,能够适应新时代经济社会发展需要的中高层管理人才。项目课程体系兼顾理论深度与实践应用,注重培养学生的综合管理能力、决策分析能力和团队协作能力。
安徽师范大学MBA项目拥有一支教学经验丰富、科研能力较强的师资队伍,同时聘请了一批来自政府部门、知名企业的专家学者担任兼职教授和企业导师,为学生提供全方位的指导。项目注重校企合作,与多家企业建立了实践教学基地,为学生提供了广阔的实践平台和就业渠道。选择安徽师范大学MBA,将为您的职业发展注入新的动力。
【大白话讲考情】安徽师范大学MBA非全日制
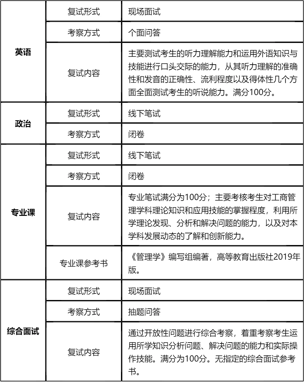
客观分析一波,安徽师范大学MBA非全日制复试整体淘汰率较低(仅3%),复试时间预计在 2026 年 3 月 28 日前后,查分后准备时间有限,所以大家需要提前启动复试备考,避免临时抱佛脚。整体复试以笔试+面试为主,其中笔试包含专业课和政治,面试分为英语个面和综合抽题问答,需要兼顾各板块复习。
复习建议:真题是复习核心,我把涵盖安徽师范大学MBA复试英语口语、政治、专业综合面试的所有真题资料都放在文末了,下载后务必认真背诵,集中精力背诵10天左右可基本掌握核心考点!备考时间紧张,优先攻克高频核心内容,避免盲目复习,文末真题和资料一定要重点研读背诵,其实复试难度不大,只要认真准备就能顺利通过!!!
2026查分/复试时间/复试形式预测
安徽师范大学MBA复试拟录取整体情况/淘汰率评估
复试各个分数段拟录取情况分析
安徽师范大学MBA复试内容分析/成绩计算/资审材料
一、 整体复试情况概览
二、 各个学科的复试考察细节
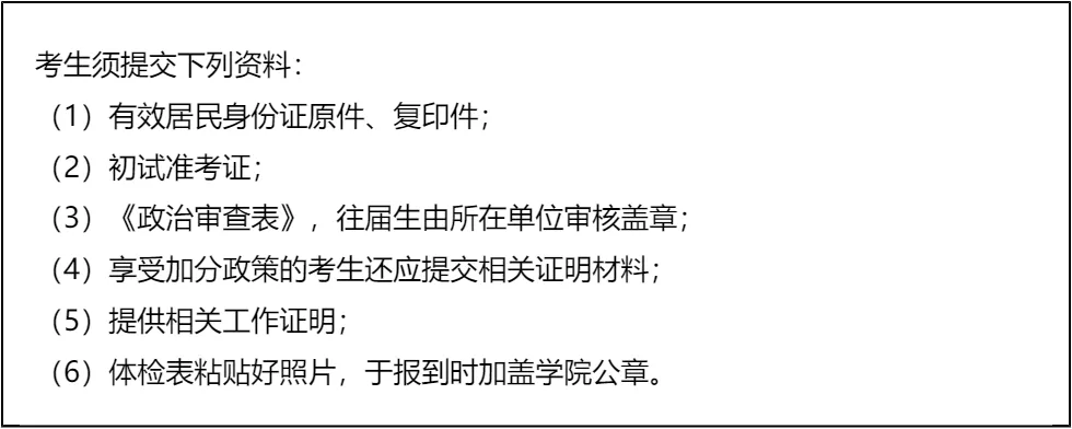
三、 复试资格审查需要准备的材料
四、 同等学力加试科目
复试面试真题分享
一、 英语口语问答
- 1. Can you do a quick self-introduction?
- 2. What’s your biggest strength in your career?
- 3. Why did you choose our university’s MBA program?
- 4. How will the MBA degree help your future career?
- 5. Can you describe a challenging project you led?
- 6. How do you handle conflicts with your colleagues?
- 7. What motivates you to pursue an MBA at this stage?
二、 政治理论问答
- 1. 如何理解高质量发展内涵?
- 2. 新时代社会主要矛盾是什么?
- 3. 什么是中国式现代化?
- 4. 共同富裕的重要意义是什么?
- 5. 新发展格局的核心是什么?
- 6. 乡村振兴战略的总要求是什么?
- 7. 社会主义核心价值观是什么?
三、 专业知识问答
- 1. 管理的四大职能,简单说说
- 2. 什么是SWOT分析?举个实际例子说明下
- 3. 波特五力模型里,五种竞争力量具体是哪些
- 4. 目标管理(MBO)的核心思路是什么
- 5. 马斯洛需求层次理论,具体内容有哪些
- 6. 双因素理论里的保健因素和激励因素,分别指什么
- 7. 波士顿矩阵(BCG矩阵)的四个象限,分别叫什么
四、 综合素质面试问答
- 1. 考MBA的核心原因是什么?
- 2. 读MBA能帮你解决哪些职业困惑?
- 3. 我们学校MBA最吸引你的点是什么?
- 4. 和其他申请者比,你的核心优势是什么?
- 5. 未来3-5年职业有什么具体打算?
- 6. 你所在行业近年有什么变化?
- 7. 工作中遇过最棘手的事是什么?怎么解决的?
接下来,你最想要2026安徽师范大学MBA复试的完整资料来了(全科目,包含真题)!!!安徽师范大学MBA复试急救资料PDF汇总目录,考来考去就这些东西!
老师总结:
安徽师范大学MBA复试整体难度不大,但细节决定成败。专业笔试要注意教材的知识点覆盖,不要遗漏重要内容;政治笔试闭卷考试要求考生必须熟练掌握相关知识,不能依赖临时抱佛脚;面试环节要注重礼仪,回答问题时要自信、流畅、有条理,展现出自己的管理潜质和综合素质。
考生在备考过程中要结合自身情况制定合理的复习计划,明确各阶段的复习重点。对于基础薄弱的科目要多花时间,对于优势科目要保持优势。同时,要关注学校官网发布的复试相关通知,及时了解最新动态,避免错过重要信息。
文末的真题资料是经过筛选的高频考点,具有很高的参考价值。大家一定要认真背诵和理解,将知识点转化为自己的能力。相信只要大家认真准备,全力以赴,就一定能够顺利通过复试,开启人生的新篇章!
这份复试资料帮我解决了大问题,资料里详细列出了加试科目的参考教材和考点,还有复试各板块的真题和复习建议。我制定了详细的复习计划,每天分配固定的时间复习专业课、政治、英语和加试科目。遇到不懂的知识点,就结合教材和资料进行理解,实在不会的就找备考群里的同学交流。
复试时,专业笔试和政治笔试都比较顺利,英语面试也发挥正常,综合面试也能从容应对。加试科目虽然有些难度,但因为复习得比较扎实,也顺利通过了。最后成功被录取,圆了自己的名校梦。作为同等学力考生,我想说只要认真准备,就没有克服不了的困难,这份资料真的是备考路上的好帮手!

延伸阅读:
© 温馨提示:本文由作者海豚MBA张老师创作,未经著作权人允许禁止转载。
