【大白话讲考情】2026年安徽理工大学MBA非全日制

复试面试真题已放在文末
复试面试真题已放在文末
【安徽理工大学MBA项目及院校简介】
安徽理工大学MBA项目致力于培养具备扎实的管理理论基础、较强的实践能力和创新精神,能够适应新时代经济社会发展需求的复合型管理人才。项目课程设置注重理论与实践结合,涵盖战略管理、市场营销、财务管理、人力资源管理等核心课程,同时融入行业特色案例教学,帮助学员将管理知识与实际工作深度融合。
学校拥有一支经验丰富的师资队伍,既有学术造诣深厚的教授,也有具备丰富企业管理经验的实战派教师,为学员提供全方位的指导。此外,学校搭建了多元化的交流平台,通过企业参访、行业论坛、校友分享等活动,助力学员拓展人脉资源,提升综合竞争力,为职业发展注入强劲动力。
【大白话讲考情】安徽理工大学MBA非全日制
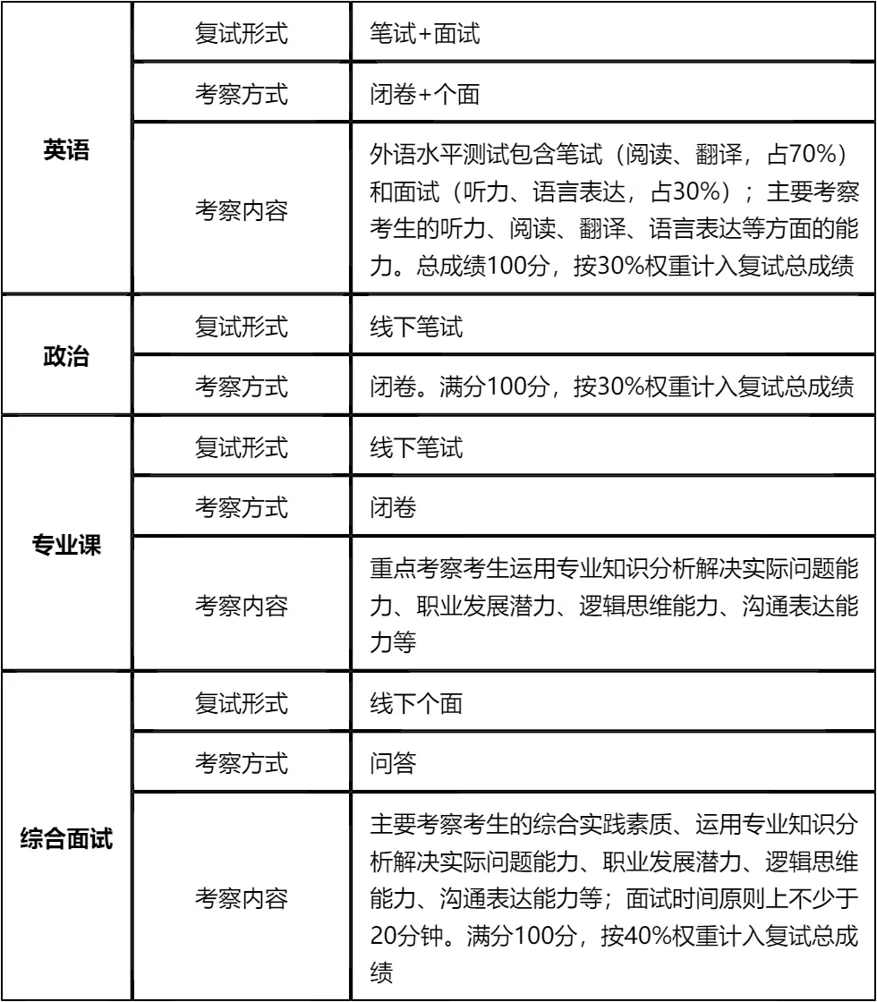
客观分析一波,安徽理工大学MBA非全日制复试一志愿淘汰率为0%,保护一志愿力度极大,复试时间预计在 2026 年 3 月 30 日前后,查分后准备时间有限,建议提前启动复试备考。整体复试形式为笔试+面试,包含英语、政治、专业课三大笔试科目和综合面试,其中面试为个人面试,需重点准备问答技巧和专业知识应用。
复习建议:复试考察内容全面,英语有笔试和面试两部分,政治无指定参考书目需关注核心理论和时政热点,专业课侧重实际应用能力。真题是核心复习资料,文末整理了英语、政治、专业课、综合面试的高频真题,下载后针对性背诵练习,聚焦重点高效备考,避免盲目复习。只要认真准备,上岸概率极高!!!
2026查分/复试时间/复试形式预测
安徽理工大学MBA复试拟录取整体情况/淘汰率评估
复试各个分数段拟录取情况分析
安徽理工大学MBA复试内容分析/成绩计算/资审材料
一、 整体复试情况概览
二、 各个学科的复试考察细节
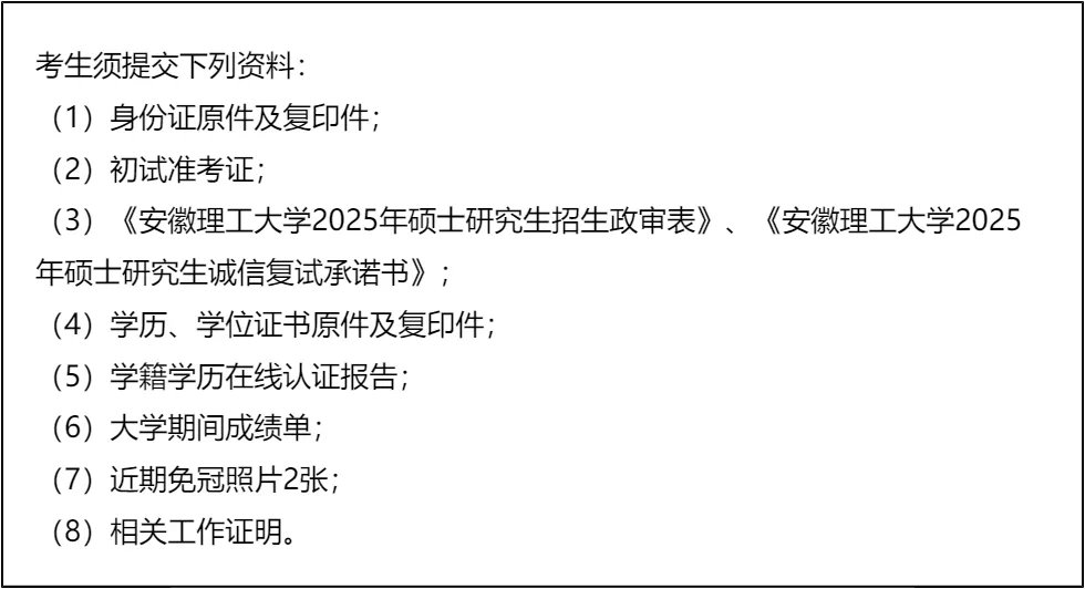
三、 复试资格审查需要准备的材料
复试面试真题分享
一、 英语口语问答
- 1. Can you do a quick self-introduction?
- 2. What’s your greatest weakness? How do you overcome it?
- 3. Why did you choose our university’s MBA program?
- 4. How will the MBA degree help your future career?
- 5. Can you describe a challenging project you led?
- 6. How do you handle conflicts with your colleagues?
- 7. What motivates you to pursue an MBA at this stage?
二、 政治理论问答
- 1. 如何理解高质量发展内涵?
- 2. 新时代社会主要矛盾是什么?
- 3. 中国式现代化的基本特征有哪些?
- 4. 共同富裕的重要意义是什么?
- 5. 新发展格局的核心是什么?
- 6. 科技创新对发展的作用?
- 7. 乡村振兴战略的总要求是什么?
三、 专业知识问答
- 1. 管理的四大职能,简单说说
- 2. 什么是SWOT分析?举个实际例子说明下
- 3. 波特五力模型里,五种竞争力量具体是哪些
- 4. 目标管理(MBO)的核心思路是什么
- 5. 马斯洛需求层次理论,具体内容有哪些
- 6. 双因素理论里的保健因素和激励因素,分别指什么
- 7. 什么是核心竞争力?企业怎么构建自己的核心竞争力
四、 综合素质面试问答
- 1. 考MBA的核心原因是什么?
- 2. 读MBA能帮你解决哪些职业困惑?
- 3. 我们学校MBA最吸引你的点是什么?
- 4. 和其他申请者比,你的核心优势是什么?
- 5. 未来3-5年职业有什么具体打算?
- 6. 你所在行业近年有什么变化?
- 7. 工作中遇过最棘手的事是什么?怎么解决的?
接下来,你最想要2026安徽理工大学MBA复试的完整资料来了(全科目,包含真题)!!!安徽理工大学MBA复试急救资料PDF汇总目录,考来考去就这些东西!
老师总结:
安徽理工大学MBA复试的最大优势是一志愿淘汰率为0%,这为考生提供了很好的机会。但备考不能掉以轻心,复试考察内容全面,需要兼顾笔试和面试。政治无指定参考书,要重点掌握核心思想政治理论和近期重要时政;英语笔试和面试都不能忽视,需全面提升听、说、读、写能力。
专业课和综合面试侧重实际应用能力,考生要结合自身工作经验,准备相关案例,展示自己的逻辑思维和问题解决能力。面试时要注意礼仪,自信大方,表达清晰流畅,给老师留下良好的印象。
备考时间有限,要合理规划复习计划,聚焦重点高效备考。文末的真题资料是核心复习资源,包含了高频考点和典型题目,下载后认真背诵练习,能有效提升备考效果。相信只要认真准备,就能顺利通过复试,实现读研梦想!
后来通过学长学姐拿到了复试备考资料,里面有专业课核心知识点、政治高频考点、英语真题和面试题库。我花了大量时间背诵专业课知识点,结合资料里的案例理解记忆,避免死记硬背;政治则按照资料里的框架,梳理核心理论,关注时政热点;英语每天坚持做阅读翻译,练习口语表达。
复试的时候,专业课笔试题目虽然有难度,但都在资料覆盖的范围内,综合面试的时候老师问的专业问题也能结合知识点作答。因为提前做了充分的模拟练习,面试的时候没有那么紧张,表达也比较清晰。最后成功录取,真的很庆幸自己找到了靠谱的备考资料。建议跨专业的考生,一定要提前梳理专业知识,多做模拟练习,才能在复试中脱颖而出。

延伸阅读:
© 温馨提示:本文由作者海豚MBA张老师创作,未经著作权人允许禁止转载。
