【大白话讲考情】2026年安徽工业大学MBA非全日制

复试面试真题已放在文末
复试面试真题已放在文末
【安徽工业大学MBA项目及院校简介】
安徽工业大学MBA项目依托学校深厚的工科背景和经济管理学科的扎实基础,致力于培养具备系统管理知识、较强实践能力和创新精神,适应区域经济社会发展和企业管理需求的复合型高级管理人才。项目课程设置紧密结合企业实际,注重理论与实践的融合,邀请校内外资深教授、企业高管共同授课,通过案例分析、企业调研、项目实践等多种教学方式,提升学生的综合管理素养和解决实际问题的能力。
学校拥有完善的教学设施和优质的教学资源,MBA学员可共享学校的科研平台、图书馆、校友网络等资源。项目注重培养学员的职业竞争力和可持续发展能力,毕业生在制造业、金融业、服务业等多个领域展现出较强的就业竞争力和发展潜力,为区域经济发展和企业转型升级提供了有力的人才支撑。
【大白话讲考情】安徽工业大学MBA非全日制
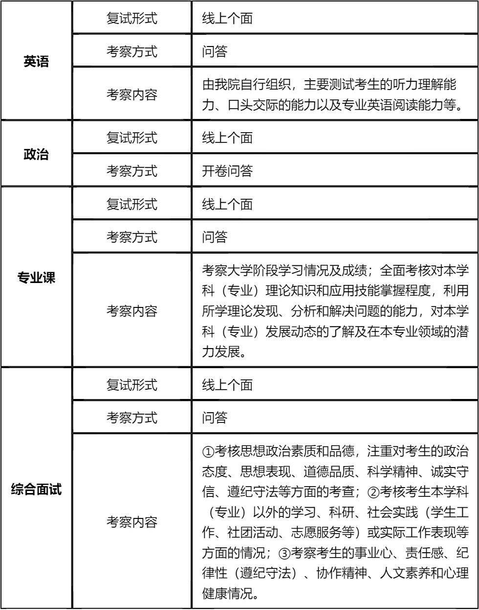
客观分析一波,安徽工业大学MBA非全日制复试整体淘汰率较低(仅4%),复试时间预计在 2026 年 3 月 29 日前后,查分后准备时间相对充裕,但仍需提前规划。整体复试形式为线上个面,无笔试环节,主要考察英语、政治、专业课和综合面试四个部分,其中专业综合素质占比最高(80%),是复试备考的重点。
复习建议:一定要把真题和核心考点作为复习核心,政治为开卷问答,需提前熟悉相关政策热点和答题思路;英语以日常问答为主,重点准备自我介绍和职业相关话题;专业课涵盖管理类核心理论,需结合工作实际理解记忆。我把各板块高频真题都放在文末了,大家下载后针对性背诵,聚焦重点高效备考,其实复试难度不大,只要认真准备就能顺利通过!!!
2026查分/复试时间/复试形式预测
安徽工业大学MBA复试拟录取整体情况/淘汰率评估
复试各个分数段拟录取情况分析
安徽工业大学MBA复试内容分析/成绩计算/资审材料
一、 整体复试情况概览
二、 各个学科的复试考察细节
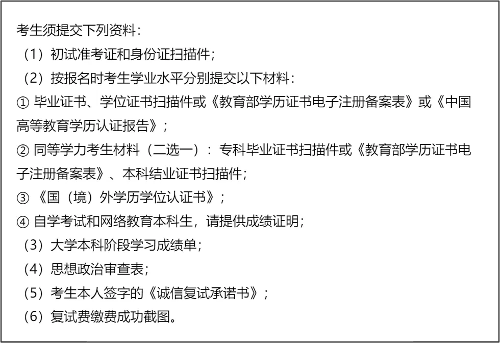
三、 复试资格审查需要准备的材料
四、 同等学力加试科目
复试面试真题分享
一、 英语口语问答
- 1. Can you do a quick self-introduction?
- 2. What’s your greatest weakness? How do you overcome it?
- 3. How will the MBA degree help your future career?
- 4. Can you describe a challenging project you led?
- 5. What motivates you to pursue an MBA at this stage?
- 6. How do you keep updated with the latest business trends?
- 7. Can you introduce your current job responsibilities briefly?
二、 政治理论问答
- 1. 如何理解高质量发展内涵?
- 2. 新时代社会主要矛盾是什么?
- 3. 共同富裕的重要意义是什么?
- 4. 新发展格局的核心是什么?
- 5. 乡村振兴战略的总要求是什么?
- 6. 社会主义核心价值观是什么?
- 7. 如何理解“绿水青山就是金山银山”?
三、 专业知识问答
- 1. 管理的四大职能,简单说说?
- 2. 什么是SWOT分析?举个实际例子说明下?
- 3. 波特五力模型里,五种竞争力量具体是哪些?
- 4. 目标管理(MBO)的核心思路是什么?
- 5. 双因素理论里的保健因素和激励因素,分别指什么?
- 6. 市场营销的4P理论,具体指什么?
- 7. 什么是核心竞争力?企业怎么构建自己的核心竞争力?
四、 综合素质面试问答
- 1. 考MBA的核心原因是什么?
- 2. 读MBA能帮你解决哪些职业困惑?
- 3. 和其他申请者比,你的核心优势是什么?
- 4. 你所在行业近年有什么变化?
- 5. 工作中遇过最棘手的事是什么?怎么解决的?
- 6. 和同事意见不合时怎么处理?
- 7. 未来3-5年职业有什么具体打算?
接下来,你最想要2026安徽工业大学MBA复试的完整资料来了(全科目,包含真题)!!!安徽工业大学MBA复试急救资料PDF汇总目录,考来考去就这些东西!
老师总结:
复试备考要抓住“低淘汰率+高专业占比”的特点,制定精准的备考策略。专业综合素质占80%,是备考核心,建议将真题中的专业问题逐一拆解,结合教材和实际工作理解记忆,确保每个问题都能答出关键点。政治开卷考试需提前准备好参考资料,整理知识点索引,提高答题效率。
对于综合面试,要突出个人特色和职业优势,回答问题时逻辑清晰、条理分明,用数据和案例支撑观点,避免空泛表述。英语面试注重日常交流能力,无需追求复杂句式,保证表达准确、流畅即可,重点准备与自身相关的话题(如工作内容、职业规划、选择MBA的原因等)。
同等学力考生要额外重视加试科目,闭卷考试要求对教材内容有系统的掌握,建议制定详细的复习计划,通读教材、梳理知识点框架、做课后习题巩固。总之,安徽工业大学MBA复试难度不大,只要聚焦重点、认真准备,充分利用文末的真题资料,就能成功上岸,开启新的学习征程!

延伸阅读:
© 温馨提示:本文由作者海豚MBA张老师创作,未经著作权人允许禁止转载。
