【大白话讲考情】安徽工程大学2026年全日制MBA

复试面试真题已放在文末
复试面试真题已放在文末
【安徽工程大学MBA项目及院校简介】
项目课程体系注重理论与实践结合,开设了运营管理、市场营销、财务管理、战略管理等核心课程,同时设置了供应链管理、创新创业管理等特色方向模块。教学过程中,邀请了具有丰富企业管理经验的行业专家和校内资深教授共同授课,通过案例分析、企业调研、项目实战等多种教学方式,提升学生解决实际问题的能力。
学校拥有完善的教学设施和优质的育人环境,MBA学员可享受丰富的学术资源和校友网络资源。项目立足安徽、服务长三角,为区域经济社会发展输送了大量优秀的管理人才,毕业生在各类企业、政府部门及事业单位中展现出较强的竞争力和发展潜力。
【大白话讲考情】安徽工程大学全日制MBA
客观分析一波,安徽工程大学全日制MBA复试整体淘汰率24%,属于中等淘汰水平,复试时间预计在 2026 年 3 月 28 日左右,查分后准备时间有限,大家需要提前启动复试备考,避免临时抱佛脚。整体复试以笔试+面试为主,其中专业课既有笔试又有面试,考察较为全面,需要重点攻克指定参考书目《企业管理学》(第四版)的核心内容。
复习建议:专业课是复试重点,笔试要吃透教材知识点,面试要提前准备专业相关的案例分析思路;英语和政治纳入综合面试,需日常积累时政热点和英语口语表达;真题是核心复习资料,文末整理了涵盖英语、政治、专业课、综合面试的完整真题,大家下载后要结合教材和考试要求认真背诵练习,合理规划时间,分模块突破,避免盲目复习,只要扎实准备,录取概率很大!!!
2026查分/复试时间/复试形式预测
安徽工程大学MBA复试拟录取整体情况/淘汰率评估
复试各个分数段拟录取情况分析
安徽工程大学MBA复试内容分析/成绩计算/资审材料
一、 整体复试情况概览
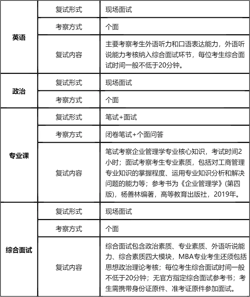
二、 各个学科的复试考察细节
三、 复试资格审查需要准备的材料
四、 同等学力加试科目
复试面试真题分享
一、 英语口语问答
- 1. Can you do a quick self-introduction?
- 2. What’s your biggest strength in your career?
- 3. Why did you choose our university’s MBA program?
- 4. How will the MBA degree help your future career?
- 5. Can you describe a challenging project you led?
- 6. How do you handle conflicts with your colleagues?
- 7. What do you expect to learn from the MBA curriculum?
二、 政治理论问答
- 1. 如何理解高质量发展内涵?
- 2. 新时代社会主要矛盾是什么?
- 3. 中国式现代化的基本特征有哪些?
- 4. 共同富裕的重要意义是什么?
- 5. 新发展理念的具体内容是什么?
- 6. 乡村振兴战略的总要求是什么?
- 7. 社会主义核心价值观是什么?
三、 专业知识问答
- 1. 管理的四大职能,简单说说?
- 2. 什么是SWOT分析?举个实际例子说明下?
- 3. 波特五力模型里,五种竞争力量具体是哪些?
- 4. 目标管理(MBO)的核心思路是什么?
- 5. 马斯洛需求层次理论,具体内容有哪些?
- 6. 双因素理论里的保健因素和激励因素,分别指什么?
- 7. 企业战略的三个层次,简单阐述下?
四、 综合素质面试问答
- 1. 考MBA的核心原因是什么?
- 2. 读MBA能帮你解决哪些职业困惑?
- 3. 我们学校MBA最吸引你的点是什么?
- 4. 和其他申请者比,你的核心优势是什么?
- 5. 未来3-5年职业有什么具体打算?
- 6. 你所在行业近年有什么变化?
- 7. 工作中遇过最棘手的事是什么?怎么解决的?
接下来,你最想要2026安徽工程大学MBA复试的完整资料来了(全科目,包含真题)!!!安徽工程大学MBA复试急救资料PDF汇总目录,考来考去就这些东西!
老师总结:
首先要明确复试的核心考察点,专业课是基础,综合能力是关键。专业课复习要围绕指定教材,重点掌握核心知识点和理论应用,笔试要保证知识点的覆盖全面,面试要能够清晰表达自己的观点和思路。综合面试中,政治素质、沟通能力、管理潜质等都是面试官关注的重点,要提前做好准备。
其次,要根据自身的分数情况制定合理的备考目标。分数较高的同学要保持稳定发挥,确保复试不出现失误;分数中等的同学要努力提升专业课成绩和综合面试表现,争取在复试中拉开差距;分数较低的同学要抓住最后机会,重点突破薄弱环节,展现出自己的优势和潜力。
最后,要重视复试资料的使用和资格审查材料的准备。文末的真题资料是历年考试的精华,要认真背诵和练习;资格审查材料要提前准备,确保符合要求。备考过程中要保持积极的心态,遇到问题及时调整,相信通过自己的努力,一定能够顺利通过复试,成为安徽工程大学MBA的一员!

延伸阅读:
© 温馨提示:本文由作者海豚MBA张老师创作,未经著作权人允许禁止转载。
