【大白话讲考情】西南政法大学2026年全日制MPA

复试面试真题已放在文末
复试面试真题已放在文末
【西南政法大学MPA项目及院校简介】
西南政法大学MPA(公共管理硕士)项目致力于培养具备良好的政治素质和职业道德素养,掌握系统的公共管理理论、知识和技能,具备较强的公共政策分析能力、公共服务意识和社会治理能力,能够在党政机关、企事业单位、社会组织等从事公共管理和公共服务工作的复合型、应用型高级专门人才。
项目课程体系紧密结合国家治理体系和治理能力现代化需求,注重理论与实践结合,邀请学界专家和实务部门资深人士授课,为学生提供丰富的实践平台和行业资源,助力学生提升职业竞争力和发展潜力。
【大白话讲考情】西南政法大学全日制MPA
客观分析一波,西南政法大学全日制MPA复试整体淘汰率17%,属于中等淘汰水平,复试时间预计在 2026 年 3 月 28 日,查分后准备时间有限,所以大家需要提前启动复试备考,避免临时抱佛脚。整体上复试以笔试+面试为主,面试包含英语、专业课、综合面试多个环节,需要全面准备。
复习建议:真题是备考核心,我把西南政法大学MPA复试英语口语、政治、专业综合面试、综合面试的高频真题都整理在文末了,大家下载后重点背诵,集中10-15天强化记忆就能覆盖核心考点!备考要突出重点,政治笔试占比40%(100/250分),是重中之重,无官方指定参考书,需重点关注时政热点和公共管理相关政策;面试环节注重专业知识应用和综合素质展现,一定要结合真题多模拟练习,文末真题务必认真研读,资料要反复背诵,复试通关概率会大幅提升!
2026查分/复试时间/复试形式预测
西南政法大学MPA复试拟录取整体情况/淘汰率评估
复试各个分数段拟录取情况分析
西南政法大学MPA复试内容分析/成绩计算/资审材料
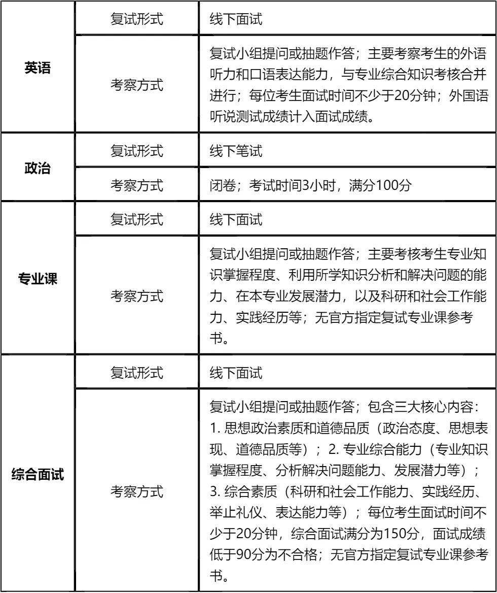
一、 整体复试情况概览
二、 各个学科的复试考察细节
三、 复试资格审查需要准备的材料
四、 同等学力加试科目
复试面试真题分享
一、 英语口语问答
- 1. Can you do a quick self-introduction?
- 2. Why did you choose our university?
- 3. How will this degree help your career?
- 4. Do you prefer working alone or in a team?
- 5. How do you handle pressure?
- 6. What is your biggest achievement at work?
- 7. Where do you see yourself in 5 years?
二、 政治理论问答
- 1. 你怎么理解“中国式现代化”?
- 2. 什么是“新质生产力”?简单谈谈你的看法。
- 3. 谈谈你对“共同富裕”的理解,是搞平均主义吗?
- 4. “四个自信”指哪四个?你觉得哪个最根本?
- 5. 怎么理解“绿水青山就是金山银山”?
- 6. 中国共产党的“初心”和“使命”是什么?
- 7. 如何理解“江山就是人民,人民就是江山”?
三、 专业知识问答
- 1. 公共管理和企业管理,最大的区别是什么?
- 2. 什么是“市场失灵”?举个身边的例子。
- 3. 什么是公共产品?空气算不算?
- 4. 你怎么理解“服务型政府”?
- 5. 什么是“数字政府”?它能解决所有问题吗?
- 6. 谈谈你对“治理能力现代化”的理解。
- 7. 什么是“邻避效应”(Not In My Backyard)?怎么化解?
四、 综合素质面试问答
- 1. 你觉得你性格上最大的优点和缺点是什么?
- 2. 你工作中最大的成就是什么?具体谈谈。
- 3. 如果这次复试被刷了,你会怎么办?
- 4. 领导安排的任务明显不合理,你做不做?
- 5. 如果你和同事闹矛盾了,工作推不动,你先怎么办?
- 6. 作为一个管理者,你更看重结果还是过程?
- 7. 你如何处理工作中的突发危机事件?
接下来,你最想要2026西南政法大学全日制MPA复试的完整资料来了(全科目,包含真题)!!!西南政法大学MPA复试急救资料PDF汇总目录,考来考去就这些东西!
老师总结:
复试备考要兼顾笔试和面试,政治笔试是重中之重,闭卷考试要求考生对知识点掌握扎实,建议分模块复习,结合时政热点进行理解记忆,避免死记硬背。英语面试虽然占比不高,但也不能忽视,日常多听多说,提升听力和口语表达能力,准备好个性化的自我介绍和常见问题回答。
专业课面试考察专业知识的应用能力,考生要将理论知识与实际案例结合起来,学会分析问题、解决问题。综合面试注重综合素质的展现,包括思想政治素质、实践能力、沟通能力等,考生要真诚回答问题,展现真实的自己,同时注意举止得体、礼仪规范。
最后,要保持良好的心态,复试是对考生综合能力的考察,不必过度紧张。充分利用文末的复试资料,结合自身情况制定合理的备考计划,认真复习、多做模拟,相信自己的努力一定会有回报,祝大家成功考取西南政法大学全日制MPA!
备考时,我先按照复试资料里的重点准备政治、英语和专业面试的内容,同时抽出大量时间复习加试科目。加试科目没有指定参考书,我就根据资料里的提示,找了本科阶段的教材和相关复习资料,梳理知识点,做练习题。专业面试部分,我对着真题反复练习,提升自己的表达能力和分析问题的能力;英语面试也提前准备了模板,进行了多次模拟。
复试时,常规复试环节都比较顺利,政治笔试和专业面试的题目很多都在真题里出现过;加试科目虽然有一定难度,但因为我复习得比较全面,最终都达到了合格线。最后成功上岸,真的非常不容易。特别感谢这份复试资料,让我明确了备考重点,节省了很多时间,也让我在备考过程中更有信心。

© 温馨提示:本文由作者海豚MBA张老师创作,未经著作权人允许禁止转载。
