【大白话讲考情】中共浙江省委党校2026年非全日制MPA

复试面试真题已放在文末
复试面试真题已放在文末
【中共浙江省委党校MPA项目及院校简介】
中共浙江省委党校非全日制MPA(公共管理硕士)项目依托学校深厚的理论积淀、雄厚的师资力量和广泛的社会资源,致力于培养具备良好的政治素质和职业道德,掌握系统的公共管理理论、知识和方法,具备从事公共管理与公共政策分析的能力,能够在党政机关、事业单位、社会组织等公共部门从事管理工作的复合型、应用型高级专门人才。项目课程设置紧密结合公共管理实践需求,注重理论与实践相结合,强调案例教学和实践调研,着力提升学员的综合素质和履职能力。
【大白话讲考情】中共浙江省委党校非全日制MPA
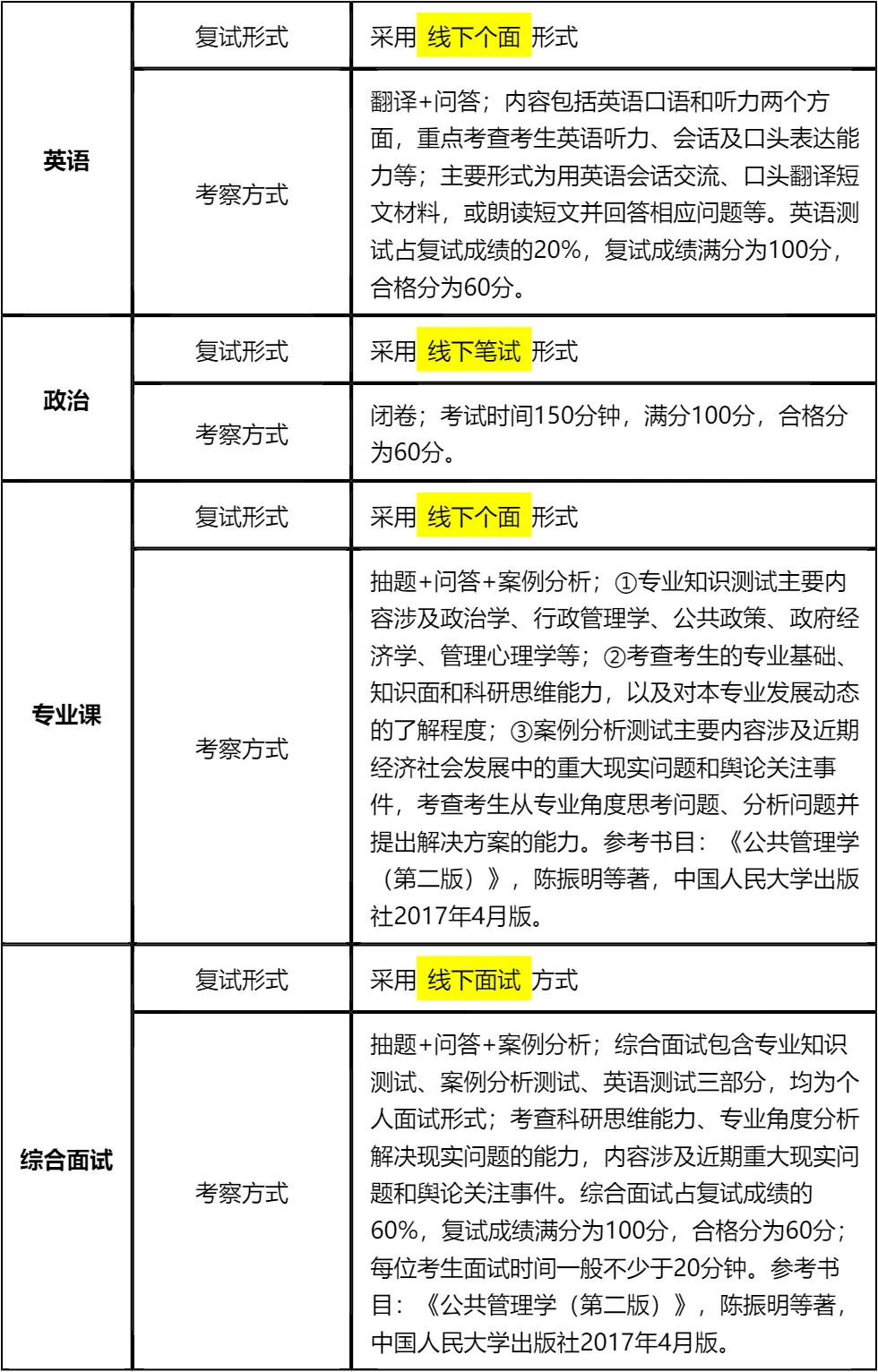
客观分析一波,中共浙江省委党校非全日制MPA复试整体淘汰率较低(8%左右),复试时间预计在 2026 年 3 月 22 日,查分时间和复试时间间隔较短,所以大家需要提前准备复试,防止出分后时间紧张。整体上复试以笔试+面试为主,其中面试形式为个面,包含专业知识测试、案例分析、英语测试等多个环节,需要全面备考。
复习建议:一定要把真题作为复习的重点,同时紧扣官方指定参考书进行专业知识巩固。政治笔试有明确参考教材,需提前系统学习;英语注重口语会话和翻译能力训练;专业课要结合热点案例提升分析解决问题的能力。我把真题及涵盖复试英语口语、政治、专业综合面试的所有资料都放在文末了,大家下载后认真背诵练习,合理规划时间高效备考!总之,复试考察维度全面,要突出重点、兼顾全面,文末的真题一定要看,资料一定要下载背诵,只要认真准备就能顺利上岸!!!
2026查分/复试时间/复试形式预测
中共浙江省委党校MPA复试拟录取整体情况/淘汰率评估
复试各个分数段拟录取情况分析
中共浙江省委党校MPA复试内容分析/成绩计算/资审材料
一、 整体复试情况概览
二、 各个学科的复试考察细节
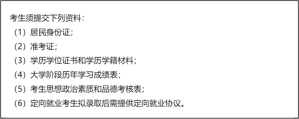
三、 复试资格审查需要准备的材料
四、 同等学力加试要求
复试面试真题分享
一、 英语口语问答
- 1. Can you do a quick self-introduction?
- 2. Why did you choose our university?
- 3. How will this degree help your career?
- 4. Do you think you can balance work and study?
- 5. What is your biggest motivation?
- 6. Tell me about your current job.
- 7. How do you handle pressure?
二、 政治理论问答
- 1. 你怎么理解“中国式现代化”?
- 2. 什么是“新质生产力”?简单谈谈你的看法。
- 3. 谈谈你对“共同富裕”的理解,是搞平均主义吗?
- 4. “四个自信”指哪四个?你觉得哪个最根本?
- 5. 怎么理解“绿水青山就是金山银山”?
- 6. 中国共产党的“初心”和“使命”是什么?
- 7. 如何理解“江山就是人民,人民就是江山”?
三、 专业知识问答
- 1. 公共管理和企业管理,最大的区别是什么?
- 2. 什么是“公共利益”?谁来代表公共利益?
- 3. 既然市场会失灵,那为什么政府也会“失灵”?
- 4. 你觉得“官僚制”现在过时了吗?
- 5. 什么是公共产品?空气算不算?
- 6. 你怎么理解“服务型政府”?
- 7. 谈谈你对“治理能力现代化”的理解。
四、 综合素质面试问答
- 1. 除了学历,你觉得MPA还能给你带来什么?
- 2. 你为什么要考MPA,而不是MBA?
- 3. 你本科专业和公共管理没关系,为什么跨考?
- 4. 你觉得你性格上最大的优点和缺点是什么?
- 5. 如果这次复试被刷了,你会怎么办?
- 6. 领导安排的任务明显不合理,你做不做?
- 7. 你如何处理工作中的突发危机事件?
接下来,你最想要2026中共浙江省委党校非全日制MPA复试的完整资料来了(全科目,包含真题)!!!中共浙江省委党校MPA复试急救资料PDF汇总目录,考来考去就这些东西!
老师总结:
面对复试,战略上要藐视,战术上要重视。藐视是因为录取率高,心理负担不要太重;重视是因为政治笔试和面试细节决定了你是否会成为那个倒霉的1%。政治理论必须背,没有捷径;英语口语必须练,张不开嘴就没分。
特别提醒在职考生,工作再忙也要抽出时间模拟面试。很多同学平时工作汇报很溜,一到面试就卡壳,就是因为缺乏模拟环境下的压力训练。找个朋友或者对着镜子多练几次,效果立竿见影。
最后,这份资料是我熬夜整理出来的,全是干货,没有水分。大家一定要重视起来,下载打印,利用碎片时间背诵。祝愿大家在复试中展现最好的自己,我们在中共浙江省委党校校园相见!
后来找到了这份复试资料,里面的真题和备考建议很实用。我按照资料里的重点,先系统梳理了政治教材的核心知识点,做了笔记并反复背诵;英语部分每天花1小时练习口语对话和短文翻译,背诵资料里的常用句型和话题;专业课结合参考书目和真题,总结案例分析的答题框架,关注时政热点并尝试用专业理论进行分析。
复试前一周,我找了几个同样备考的同学进行模拟面试,按照真实面试流程练习,大家互相指出问题并改进。正式复试时,政治笔试发挥稳定,英语面试虽然有点紧张但基本能流畅表达,综合面试的案例分析题刚好是我之前准备过的类似话题,回答起来比较顺利。最后成功被录取,非常感谢这份复试资料的帮助,也建议大家一定要有针对性地备考,多进行模拟练习。

© 温馨提示:本文由作者海豚MBA张老师创作,未经著作权人允许禁止转载。
