【大白话讲考情】2026年温州大学MPA(公共管理)

复试面试真题已放在文末
复试面试真题已放在文末
【温州大学MPA(公共管理)项目及院校简介】
项目课程体系紧密结合公共管理实践需求,涵盖公共行政、公共政策、公共经济、社会治理等核心领域,同时融入温州地方治理创新经验,注重理论与实践的深度融合。教学过程中,邀请高校资深教授、政府部门实务专家共同授课,通过案例分析、情景模拟、实地调研等多种教学方式,提升学生的实践能力和创新思维。
温州大学MPA项目拥有完善的培养体系和优质的教学资源,毕业生广泛分布在政府机关、事业单位、社会组织等公共部门,凭借扎实的专业素养和较强的实践能力,得到了用人单位的高度认可。选择温州大学MPA,将为你开启公共管理领域的职业发展新征程。
【大白话讲考情】温州大学MPA(公共管理)
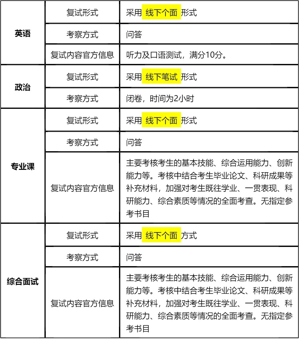
客观分析一波,温州大学MPA(公共管理)一志愿复试淘汰率27%,不算低也不算极高,复试时间预计在 2026 年 3 月 28 日,查分时间和复试时间间隔有限,所以大家需要提前筹备复试,避免出分后仓促应战。整体上复试以笔试+面试为主,其中面试形式均为线下个面,需提前熟悉个面流程和答题技巧。
复习建议:从分数段录取率来看,206分以上稳录概率极高,160-180分段录取率仅27%,竞争激烈。一定要把真题作为复习核心,我把真题及涵盖温州大学MPA复试英语口语、政治、专业综合面试的所有资料都放在文末了,大家下载后认真背诵,集中精力攻克高频考点!复试考察维度多,政治为闭卷笔试,英语、专业课、综合面试均为问答形式,且专业课和综合面试无指定参考书,需广泛积累相关知识,重点突破自身分数段对应的薄弱环节,文末真题务必熟练掌握,资料认真背诵,才能稳步提升录取概率!
2026查分/复试时间/复试形式预测
温州大学MPA(公共管理)复试拟录取整体情况/淘汰率评估
复试各个分数段拟录取情况分析
温州大学MPA(公共管理)复试内容分析/成绩计算/资审材料
一、 整体复试情况概览
二、 各个学科的复试考察细节
三、 复试资格审查需要准备的材料
四、 同等学力加试科目
复试面试真题分享
一、 英语口语问答
- 1. Why did you choose our university?
- 2. How will this degree help your career?
- 3. Could you introduce yourself briefly for us?
- 4. What do you expect to learn here?
- 5. Tell me about your current job.
- 6. How do you handle pressure?
- 7. Where do you see yourself in 5 years?
二、 政治理论问答
- 1. 你怎么理解“中国式现代化”?
- 2. 什么是“新质生产力”?简单谈谈你的看法。
- 3. 谈谈你对“共同富裕”的理解,是搞平均主义吗?
- 4. 怎么理解“绿水青山就是金山银山”?
- 5. “四个自信”指哪四个?你觉得哪个最根本?
- 6. 如何理解“江山就是人民,人民就是江山”?
- 7. 国家为什么要强调“科技自立自强”?
三、 专业知识问答
- 1. 公共管理和企业管理,最大的区别是什么?
- 2. 什么是“公共利益”?谁来代表公共利益?
- 3. 你觉得“官僚制”现在过时了吗?
- 4. 什么是公共产品?空气算不算?
- 5. 你怎么理解“服务型政府”?
- 6. 谈谈你对“治理能力现代化”的理解。
- 7. 如何看待政府购买公共服务?
四、 综合素质面试问答
- 1. 你为什么要考MPA,而不是MBA?
- 2. 你本科专业和公共管理没关系,为什么跨考?
- 3. 你觉得你性格上最大的优点和缺点是什么?
- 4. 如果这次复试被刷了,你会怎么办?
- 5. 领导安排的任务明显不合理,你做不做?
- 6. 你如何处理工作中的突发危机事件?
- 7. 你认为好的领导者应该具备哪些素质?
接下来,你最想要2026温州大学MPA(公共管理)复试的完整资料来了(全科目,包含真题)!!!温州大学MPA(公共管理)复试急救资料PDF汇总目录,考来考去就这些东西!
老师总结:
首先,温州大学MPA复试淘汰率27%,属于中等竞争程度,分数是关键,206分以上稳录建议分数要牢记。复试成绩占总成绩40%,初试分数不占优的考生,完全可以通过复试逆袭,而高分考生也不能掉以轻心,避免因复试表现不佳被淘汰。
其次,复试考察维度全面,政治闭卷笔试需重点关注学习强国和时事政治,提前梳理知识点并背诵;英语线下个面要注重日常口语练习,熟悉常见问答话题;专业课和综合面试无指定参考书,需广泛涉猎公共管理基础理论、热点问题,结合自身经历和科研成果进行准备,答题时要逻辑清晰、言之有物。
最后,资料准备要齐全,尤其是非全日制考生和同等学力考生,需按照要求准备定向培养协议和加试教材。文末的复试真题是核心复习资料,一定要认真背诵、反复模拟,同时可以多进行模拟面试,提升临场应变能力。祝大家都能抓住复试机会,成功上岸温州大学MPA!
复试的难点对我来说是专业课,因为没有公共管理相关的基础,而且没有指定参考书,不知道该学什么。后来下载了复试资料,里面的专业课真题和答题思路给了我很大的帮助。我按照资料里的知识点框架,结合网上找的公共管理基础教材,一点点梳理理论知识,同时关注公共管理热点新闻,尝试用学到的理论进行分析。英语方面,我每天背诵资料里的口语话题,对着镜子练习表达,克服紧张感。政治则是重点背诵时事热点和重要政策解读。
资格审查时,我提前准备好了所有材料,非全日制的定向培养协议也和单位沟通好了,没有出现问题。复试当天,专业课面试问了“公共利益”的相关问题,我结合资料里的答题思路,再加上自己的理解进行了回答;综合面试问了跨考的原因和职业规划,我坦诚地分享了自己的想法和准备过程。
没想到最后竟然被录取了,真的很惊喜。作为跨专业考生,我觉得最重要的是不要害怕自己的短板,要针对性地弥补,充分利用好复习资料,多花时间和精力,相信付出就会有回报。

© 温馨提示:本文由作者海豚MBA张老师创作,未经著作权人允许禁止转载。
