【大白话讲考情】浙江财经大学2026年非全日制MPA

复试面试真题已放在文末
复试面试真题已放在文末
【浙江财经大学MPA项目及院校简介】
浙江财经大学MPA(公共管理硕士)项目致力于培养具备良好的政治素质和职业道德,掌握系统的公共管理理论、知识和技能,能够熟练运用公共管理方法解决实际问题的高层次、应用型公共管理专门人才。项目课程体系紧密结合国家治理体系和治理能力现代化需求,注重理论与实践结合,邀请学界专家和政府实务部门骨干共同授课,为学生提供丰富的实践案例和行业资源。
凭借地处杭州的区位优势,浙江财经大学MPA项目与浙江省各级政府部门、事业单位及社会组织建立了广泛的合作关系,为学生提供优质的实习实践平台和就业渠道。毕业生多在党政机关、事业单位、社会组织等领域从事公共管理相关工作,深受用人单位好评。
【大白话讲考情】浙江财经大学非全日制MPA
客观分析一波,浙江财经大学非全日制MPA复试整体淘汰率极低(仅3%),复试时间预计在 2026 年 3 月 29 日前后,查分后准备时间有限,建议提前启动复试备考。整体复试以笔试+面试为主,面试形式为无领导小组讨论,需要重点训练团队协作、沟通表达和临场应变能力。
复习建议:无领导小组讨论是考察重点,要提前熟悉流程和话术,避免沉默或过度抢话。政治笔试需关注2025年3月-2026年3月的时政热点和党的重要会议精神,《半月谈》期刊是重要参考资料。真题是核心复习资源,我把涵盖英语、政治、专业课、综合面试的真题及备考资料都放在文末了,针对性背诵效率更高,抓住高频考点集中突破,复试通关难度不大!!!
2026查分/复试时间/复试形式预测
浙江财经大学MPA复试拟录取整体情况/淘汰率评估
复试各个分数段拟录取情况分析
浙江财经大学MPA复试内容分析/成绩计算/资审材料
一、 整体复试情况概览
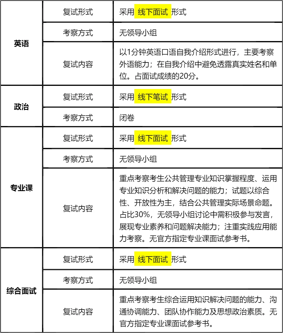
二、 各个学科的复试考察细节
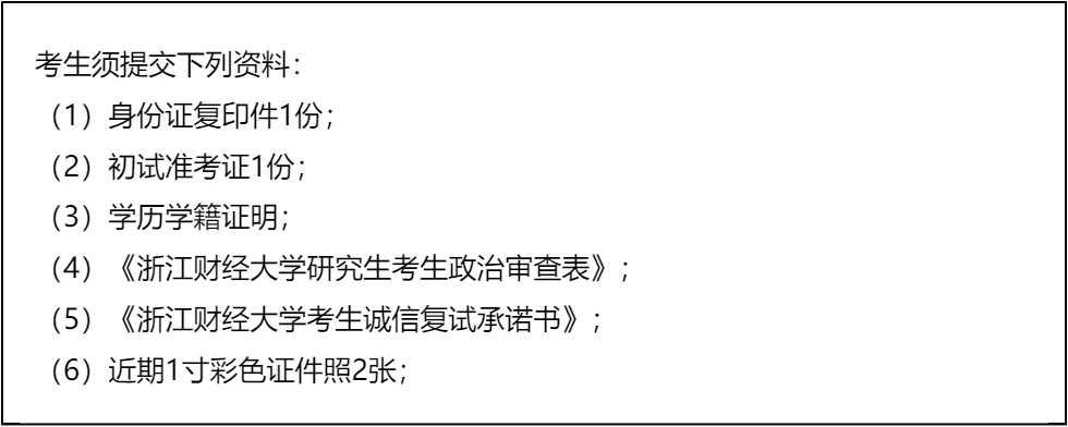
三、 复试资格审查需要准备的材料
四、 同等学力加试科目
复试面试真题分享
一、 英语口语问答
- 1. Can you do a quick self-introduction?
- 2. Why did you choose our university?
- 3. How will this degree help your career?
- 4. Can you balance work and study?
- 5. What is your biggest motivation?
- 6. Tell me about your current job.
- 7. How do you handle pressure?
二、 政治理论问答
- 1. 你怎么理解“中国式现代化”?
- 2. 什么是“新质生产力”?简单谈谈你的看法。
- 3. 谈谈你对“共同富裕”的理解,是搞平均主义吗?
- 4. “四个自信”指哪四个?你觉得哪个最根本?
- 5. 怎么理解“绿水青山就是金山银山”?
- 6. 中国共产党的“初心”和“使命”是什么?
- 7. 如何理解“江山就是人民,人民就是江山”?
三、 专业知识问答
- 1. 公共管理和企业管理,最大的区别是什么?
- 2. 什么是“市场失灵”?举个身边的例子。
- 3. 你觉得“官僚制”现在过时了吗?
- 4. 公平和效率,你觉得哪个更重要?
- 5. 你怎么理解“服务型政府”?
- 6. 什么是“数字政府”?它能解决所有问题吗?
- 7. 谈谈你对“治理能力现代化”的理解。
四、 综合素质面试问答
- 1. 除了学历,你觉得MPA还能给你带来什么?
- 2. 你本科专业和公共管理没关系,为什么跨考?
- 3. 你觉得你性格上最大的优点和缺点是什么?
- 4. 如果这次复试被刷了,你会怎么办?
- 5. 如果工作、家庭和学习冲突了,你放弃哪一个?
- 6. 领导安排的任务明显不合理,你做不做?
- 7. 你的下属能力比你强,不服你管,你怎么办?
接下来,你最想要2026浙江财经大学非全日制MPA复试的完整资料来了(全科目,包含真题)!!!浙江财经大学MPA复试急救资料PDF汇总目录,考来考去就这些东西!
老师总结:
面对浙江财经大学MPA复试,考生要做到“战略上藐视,战术上重视”。战略上藐视是因为淘汰率低,上岸机会大,要保持自信;战术上重视是因为复试考察内容全面,需要扎实准备,不能掉以轻心。政治笔试是硬门槛,必须认真复习时政热点和会议精神,确保及格线以上;无领导小组讨论是关键环节,要注重表达和协作能力的提升。
对于跨专业考生来说,要重点弥补公共管理专业知识的短板,围绕核心概念和热点问题进行学习,结合案例理解专业知识的应用场景。英语面试虽然占比不高,但也不能忽视,提前准备自我介绍和常见问题的应答,避免面试中出现紧张卡顿的情况。
最后,要充分利用文末的复试资料,这些资料是针对浙江财经大学MPA复试整理的核心内容,针对性强、实用性高。建议考生制定详细的复习计划,按部就班推进备考,相信通过不懈的努力,一定能在复试中取得好成绩,成功上岸!

© 温馨提示:本文由作者海豚MBA张老师创作,未经著作权人允许禁止转载。
