【大白话讲考情】2026年浙江大学非全日制MPA

复试面试真题已放在文末
复试面试真题已放在文末
【浙江大学MPA项目及院校简介】
浙江大学非全日制MPA项目紧密结合国家治理体系和治理能力现代化的需求,课程设置涵盖公共管理核心理论、公共政策分析、公共部门管理、基层治理、数字政府等多个前沿领域,注重理论与实践的深度融合。项目邀请了校内资深教授、政府实务部门专家和行业领军人物共同授课,为学员提供全方位、多层次的知识体系和实践指导。
此外,浙江大学MPA项目拥有丰富的校友资源和广泛的合作网络,学员可通过各类学术讲座、实践调研、政企交流等活动,拓展行业视野,积累优质人脉,为个人职业发展和公共服务能力提升奠定坚实基础。
【大白话讲考情】浙江大学非全日制MPA
客观分析一波,浙江大学非全日制MPA复试整体淘汰率8%,属于中等淘汰水平,复试时间预计在 2016 年 3 月 22 日前后,查分后备考时间有限,所以大家需要提前启动复试准备,避免临时抱佛脚。整体上复试以笔试+组面为主,组面形式对沟通协作能力要求较高,需要提前熟悉组面流程和答题技巧。
复习建议:一定要把真题作为复习的核心,我把真题及涵盖浙江大学MPA复试英语口语、政治、专业课、综合面试的所有资料都放在文末了,大家下载后重点背诵高频考点,集中精力冲刺10-15天可实现高效备考!复试考察维度较多,政治笔试占比30%需重点背诵,组面需要练习团队协作和观点表达,文末真题务必熟练掌握,资料一定要下载背诵,只要针对性准备,上岸概率很大!!!
复试时间/复试形式说明
浙江大学非全日制MPA复试拟录取整体情况/淘汰率评估
复试各个分数段拟录取情况分析
浙江大学非全日制MPA复试内容分析/成绩计算/资审材料
一、 整体复试情况概览
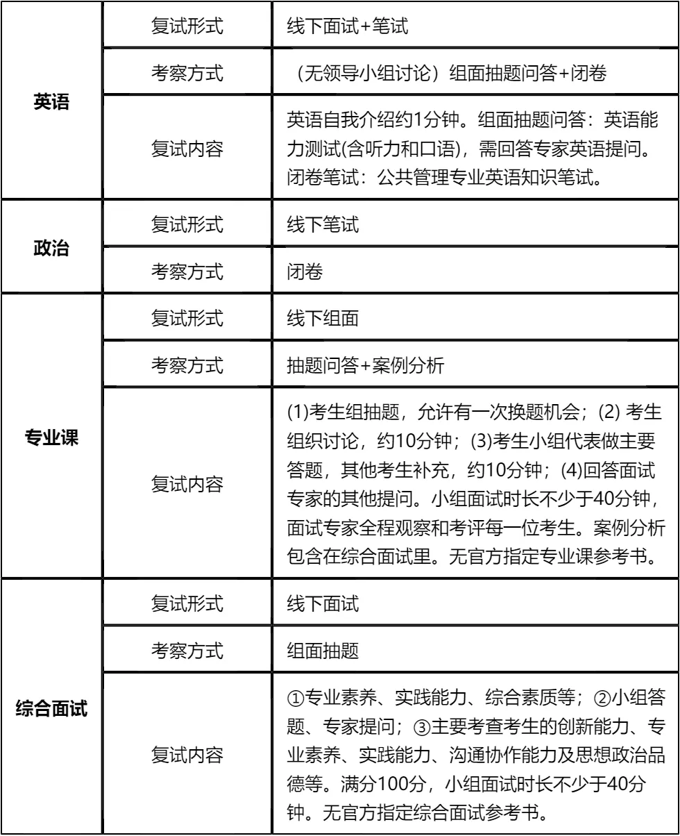
二、 各个学科的复试考察细节
三、 复试资格审查需要准备的材料
四、 同等学力加试科目
复试面试真题分享
一、 英语口语问答
- 1. Can you do a quick self-introduction?
- 2. Why did you choose our university?
- 3. How will this degree help your career?
- 4. What is your biggest motivation?
- 5. Tell me about your current job.
- 6. Do you prefer working alone or in a team?
- 7. How do you handle pressure?
二、 政治理论问答
- 1. 你怎么理解“中国式现代化”?
- 2. 什么是“新质生产力”?简单谈谈你的看法。
- 3. 谈谈你对“共同富裕”的理解,是搞平均主义吗?
- 4. 怎么理解“绿水青山就是金山银山”?
- 5. 中国共产党的“初心”和“使命”是什么?
- 6. 如何理解“江山就是人民,人民就是江山”?
- 7. 国家为什么要强调“科技自立自强”?
三、 专业知识问答
- 1. 公共管理和企业管理,最大的区别是什么?
- 2. 什么是“市场失灵”?举个身边的例子。
- 3. 什么是公共产品?空气算不算?
- 4. 你怎么理解“服务型政府”?
- 5. 什么是“数字政府”?它能解决所有问题吗?
- 6. 谈谈你对“治理能力现代化”的理解。
- 7. 如何看待政府购买公共服务?
四、 综合素质面试问答
- 1. 除了学历,你觉得MPA还能给你带来什么?
- 2. 你本科专业和公共管理没关系,为什么跨考?
- 3. 你觉得你性格上最大的优点和缺点是什么?
- 4. 如果这次复试被刷了,你会怎么办?
- 5. 领导安排的任务明显不合理,你做不做?
- 6. 如果你和同事闹矛盾了,工作推不动,你先怎么办?
- 7. 作为一个管理者,你更看重结果还是过程?
接下来,你最想要浙江大学非全日制MPA复试的完整资料来了(全科目,包含真题)!!!浙江大学MPA复试急救资料PDF汇总目录,考来考去就这些东西!
老师总结:
首先,浙江大学MPA复试淘汰率8%,虽然不算高,但竞争依然存在,尤其是组面形式对考生的综合能力要求较高。政治笔试占复试成绩的30%,是拉开差距的关键,由于没有指定参考书,建议重点关注时政热点、党的核心理论和公共管理相关政策文件,确保笔试取得高分。
其次,组面是复试的核心环节,需要考生具备良好的沟通协作能力、逻辑思维能力和专业表达能力。在备考过程中,要多进行模拟组面练习,熟悉抽题、讨论、答题的流程,学会在团队中找准定位,既要有自己的观点,又要善于倾听和补充他人意见,避免出现抢话或沉默的情况。
最后,英语部分既有笔试又有面试,专业英语需要提前积累公共管理领域的核心词汇和表达方式,自我介绍要简洁明了,突出个人优势和报考动机。文末的真题资料是备考的重要资源,一定要认真背诵和练习,结合自身情况制定合理的备考计划,针对性提升薄弱环节,相信大家都能顺利上岸!

© 温馨提示:本文由作者海豚MBA张老师创作,未经著作权人允许禁止转载。
