【大白话讲考情】2026年宁波大学非全日制MPA

复试面试真题已放在文末
复试面试真题已放在文末
【宁波大学MPA项目及院校简介】
宁波大学MPA(公共管理硕士)项目依托学校的综合优势,聚焦国家治理体系和治理能力现代化需求,致力于培养具备良好的政治素质和职业道德,掌握系统的公共管理理论、知识和技能,能够熟练运用相关学科理论和方法解决公共管理实际问题的复合型、应用型高级专门人才。项目课程设置紧密结合公共管理实践,注重理论与实践的结合,邀请学界专家和业界精英共同授课,为学生提供丰富的学术资源和实践平台。
宁波大学MPA项目立足宁波,服务浙江,辐射全国,毕业生广泛分布在党政机关、事业单位、社会组织等公共部门,为地方经济社会发展和公共治理现代化作出了重要贡献。选择宁波大学MPA,将为你开启公共管理职业生涯的新征程。
【大白话讲考情】宁波大学非全日制MPA
客观分析一波,宁波大学非全日制MPA复试整体淘汰率19%,属于中等淘汰水平,复试时间预计在 2026 年 3 月 28 日前后,查分后准备时间有限,所以大家需要提前启动复试备考,避免临时抱佛脚。整体上复试以笔试+面试为主,其中面试形式为个面,需重点打磨个人应答技巧和专业知识储备。
复习建议:一定要把真题作为复习的核心,我把真题及涵盖宁波大学MPA复试英语口语、政治、专业综合面试的所有核心资料都放在文末了,大家下载后务必认真背诵,集中精力背诵10-12天可全面掌握!!备考关键在于抓重点、攻高频,切勿盲目复习,文末真题务必吃透,资料一定要下载背诵,只要针对性准备,复试通关难度不大!!!
2026查分/复试时间/复试形式预测
宁波大学MPA复试拟录取整体情况/淘汰率评估
复试各个分数段拟录取情况分析
宁波大学MPA复试内容分析/成绩计算/资审材料
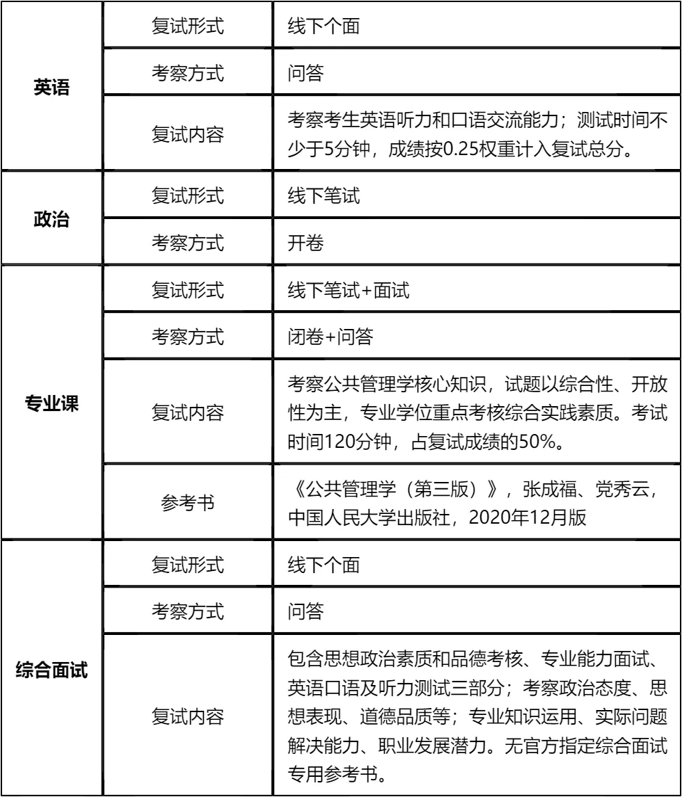
一、 整体复试情况概览
二、 各个学科的复试考察细节
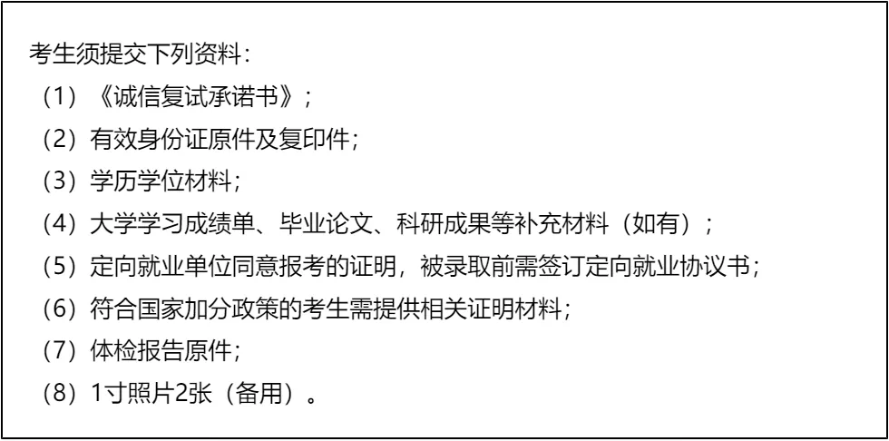
三、 复试资格审查需要准备的材料
四、 同等学力加试科目
复试面试真题分享
一、 英语口语问答
- 1. Can you do a quick self-introduction?
- 2. Why did you choose our university?
- 3. How will this degree help your career?
- 4. What is your biggest motivation?
- 5. Tell me about your current job.
- 6. Do you prefer working alone or in a team?
- 7. How do you handle pressure?
二、 政治理论问答
- 1. 你怎么理解“中国式现代化”?
- 2. 什么是“新质生产力”?简单谈谈你的看法。
- 3. 谈谈你对“共同富裕”的理解,是搞平均主义吗?
- 4. 怎么理解“绿水青山就是金山银山”?
- 5. 中国共产党的“初心”和“使命”是什么?
- 6. 为什么要进行“自我革命”?
- 7. 如何理解“江山就是人民,人民就是江山”?
三、 专业知识问答
- 1. 公共管理和企业管理,最大的区别是什么?
- 2. 什么是“市场失灵”?举个身边的例子。
- 3. 什么是公共产品?空气算不算?
- 4. 你怎么理解“服务型政府”?
- 5. 什么是“数字政府”?它能解决所有问题吗?
- 6. 谈谈你对“治理能力现代化”的理解。
- 7. 什么是“邻避效应”(Not In My Backyard)?怎么化解?
四、 综合素质面试问答
- 1. 除了学历,你觉得MPA还能给你带来什么?
- 2. 你本科专业和公共管理没关系,为什么跨考?
- 3. 你觉得你性格上最大的优点和缺点是什么?
- 4. 如果这次复试被刷了,你会怎么办?
- 5. 领导安排的任务明显不合理,你做不做?
- 6. 如果你和同事闹矛盾了,工作推不动,你先怎么办?
- 7. 作为一个管理者,你更看重结果还是过程?
接下来,你最想要2026宁波大学MPA复试的完整资料来了(全科目,包含真题)!!!宁波大学MPA复试急救资料PDF汇总目录,考来考去就这些东西!
老师总结:
首先,宁波大学MPA复试淘汰率19%,不算低,不能掉以轻心。复试成绩占比40%,初试分数不占优的同学完全有机会通过复试逆袭,高分同学也需稳妥准备,避免被反超。专业课是重中之重,占复试成绩50%,必须吃透《公共管理学(第三版)》的核心知识点,结合真题强化训练。
其次,英语面试虽占比25%但测试时间不少于5分钟,需提前准备自我介绍、择校原因、职业规划等高频话题,多进行口语模拟练习,确保表达流畅自然。政治为开卷笔试,虽可查阅资料,但需熟悉教材结构和核心内容,提前梳理答题思路,避免考试时找不到重点。
最后,资格审查材料要提前准备齐全,尤其是定向就业考生和同等学力考生,需额外准备相关证明和加试科目复习。文末整理的真题和核心资料是备考关键,一定要下载背诵,结合模拟面试打磨应答技巧。只要目标明确、方法得当,坚持到底就能成功上岸!
后来在学长的推荐下拿到了这份复试资料,资料里的考情分析很详细,让我对复试有了清晰的认识。我按照资料里的指引,先通读了专业课指定参考书,然后结合真题和核心考点进行重点复习,把不懂的知识点逐一攻克。英语方面,我每天花1小时背诵口语模板和高频问题,政治则熟悉了教材结构,做好了重点标记。
复试的时候,我心态比较平稳,因为大部分知识点都复习过。专业课面试老师问的“服务型政府”“数字政府”等问题,我都能结合资料里的知识点和自己的理解进行回答。英语面试也很顺利,提前准备的自我介绍和职业规划都用上了。最后成功被录取,真的特别开心。建议跨专业的同学不要害怕,跟着资料的重点复习,扎实掌握知识点,就能顺利通过复试。

© 温馨提示:本文由作者海豚MBA张老师创作,未经著作权人允许禁止转载。
