【大白话讲考情】云南中医药大学2026年非全日制MPA

复试面试真题已放在文末
复试面试真题已放在文末
【云南中医药大学MPA项目及院校简介】
云南中医药大学MPA(公共管理)项目依托学校的学科优势和区域资源,聚焦公共卫生管理、医疗健康服务管理等特色领域,致力于培养具备先进公共管理理念、扎实专业知识和较强实践能力的复合型公共管理人才。项目课程体系紧密结合国家治理体系和治理能力现代化需求,注重理论与实践的结合,邀请校内外资深教授和行业专家授课,为学生提供丰富的学术交流和实践平台。
学校MPA项目立足云南,面向全国,充分发挥中医药特色优势,在公共卫生应急管理、基层医疗健康服务管理等领域形成了鲜明的办学特色。毕业生广泛分布于政府部门、事业单位、医疗卫生机构、社会组织等领域,为地方公共管理事业发展做出了积极贡献。
【大白话讲考情】云南中医药大学非全日制MPA
客观分析一波,云南中医药大学非全日制MPA复试整体淘汰率16%,属于中等淘汰水平,复试时间预计在 2026 年 3 月 26 日前后,查分后准备时间有限,建议提前启动复试备考。整体复试以笔试+面试为主,面试形式均为线下个面,需要重点训练个面应答逻辑和表达能力。
复习建议:从分数段录取率来看,180分以上录取率100%,155-160分段也能100%录取,但160-180分段仅66%录取率,这个分数段的考生需要重点冲刺备考。真题是复习核心,文末整理了涵盖英语、政治、专业课、综合面试的完整真题资料,高频考点集中,认真背诵10天可全面掌握!备考要抓重点、弃冷门,聚焦核心题型反复练习,避免盲目复习,文末真题和资料务必认真研读背诵,复试通关概率大幅提升!
2026查分/复试时间/复试形式预测
云南中医药大学MPA复试拟录取整体情况/淘汰率评估
复试各个分数段拟录取情况分析
云南中医药大学MPA复试内容分析/成绩计算/资审材料
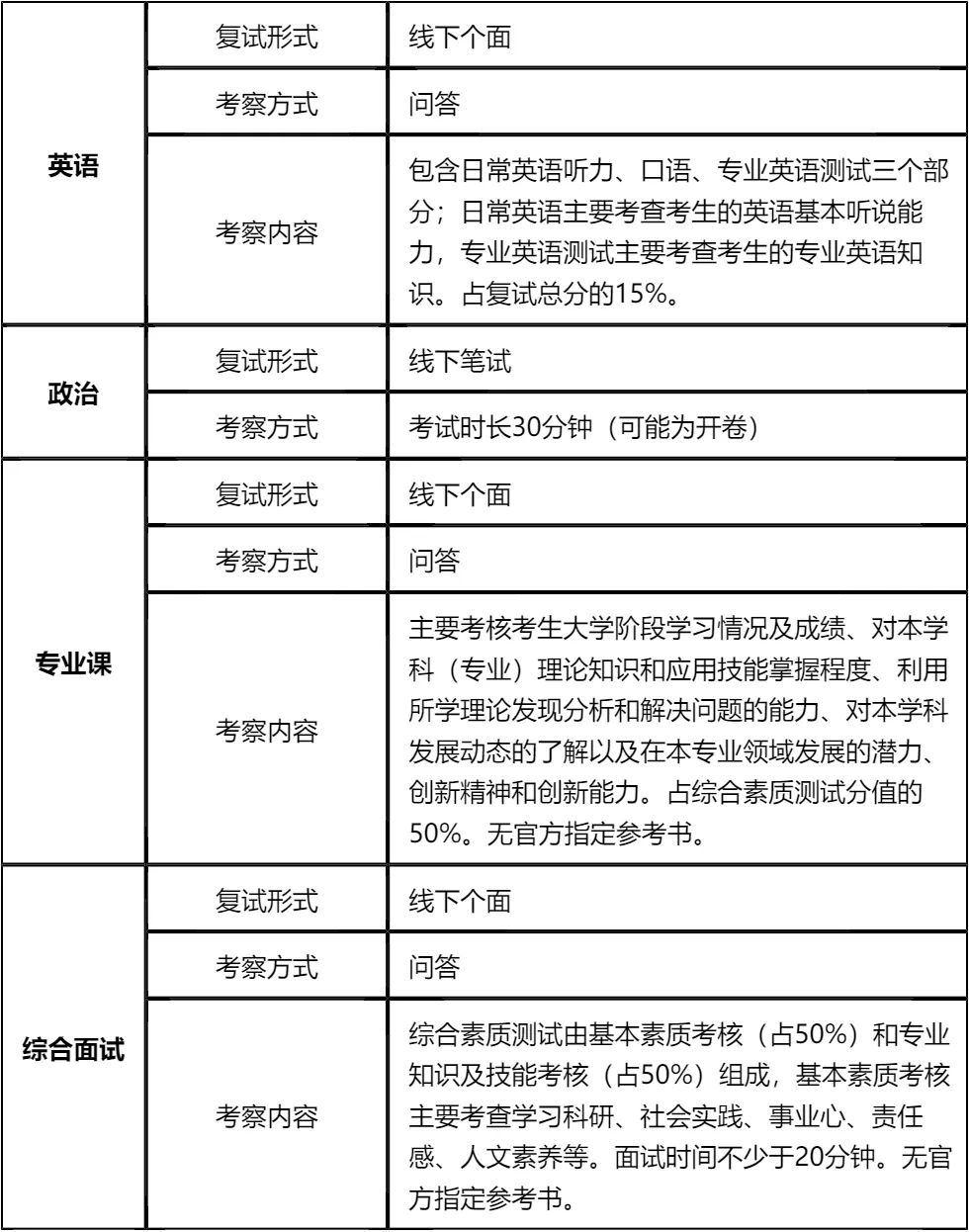
一、 整体复试情况概览
二、 各个学科的复试考察细节
三、 复试资格审查需要准备的材料
四、 同等学力加试科目
复试面试真题分享
一、 英语口语问答
- 1. Can you do a quick self-introduction?
- 2. Why did you choose our university?
- 3. How will this degree help your career?
- 4. Can you balance work and study?
- 5. What is your biggest motivation?
- 6. Tell me about your current job.
- 7. How do you handle pressure?
二、 政治理论问答
- 1. 你怎么理解“中国式现代化”?
- 2. 什么是“新质生产力”?简单谈谈你的看法。
- 3. 谈谈你对“共同富裕”的理解,是搞平均主义吗?
- 4. “四个自信”指哪四个?你觉得哪个最根本?
- 5. 怎么理解“绿水青山就是金山银山”?
- 6. 中国共产党的“初心”和“使命”是什么?
- 7. 如何理解“江山就是人民,人民就是江山”?
三、 专业知识问答
- 1. 公共管理和企业管理,最大的区别是什么?
- 2. 什么是“市场失灵”?举个身边的例子。
- 3. 你觉得“官僚制”现在过时了吗?
- 4. 公平和效率,你觉得哪个更重要?
- 5. 你怎么理解“服务型政府”?
- 6. 什么是“数字政府”?它能解决所有问题吗?
- 7. 如何看待政府购买公共服务?
四、 综合素质面试问答
- 1. 除了学历,你觉得MPA还能给你带来什么?
- 2. 你本科专业和公共管理没关系,为什么跨考?
- 3. 你觉得你性格上最大的优点和缺点是什么?
- 4. 如果这次复试被刷了,你会怎么办?
- 5. 如果工作、家庭和学习冲突了,你放弃哪一个?
- 6. 领导安排的任务明显不合理,你做不做?
- 7. 你如何处理工作中的突发危机事件?
接下来,你最想要2026云南中医药大学MPA复试的完整资料来了(全科目,包含真题)!!!云南中医药大学MPA复试急救资料PDF汇总目录,考来考去就这些东西!
老师总结:
云南中医药大学MPA复试的核心是“全面考察、重点突出”。思想政治理论、英语、综合素质三个模块缺一不可,其中综合素质测试占比70%,是复试的重中之重。备考时要合理分配时间,在保证政治和英语基础分的前提下,重点突破综合素质测试。
面试环节要注意答题逻辑,采用“总-分-总”的结构,先明确观点,再展开论述,最后总结升华。专业知识问答要准确运用专业术语,综合面试要结合自身经历,展现出与MPA项目匹配的素质和潜力。同时,要提前了解学校MPA项目的特色,如公共卫生管理、医疗健康服务管理等,让回答更有针对性。
同等学力考生要特别注意加试科目,按指定教材系统复习,确保加试合格。所有考生都要重视复试资格审查材料的准备,避免因材料问题影响复试。文末的真题和资料是备考的重要助力,一定要认真研读、熟练掌握,祝大家复试顺利,成功录取!
这份复试资料完全满足了我的需求,资料里的考情分析详细明了,复试内容和流程清晰,真题更是直击考点。我利用每天下班和周末的时间,重点背诵政治考点和英语口语模板,专业知识和综合面试题则结合资料里的解析和自身工作经历进行准备。由于工作繁忙,我没有太多时间进行系统复习,资料里的高频考点和真题帮我节省了大量时间,让我能聚焦核心内容进行备考。
复试时,我凭借充分的准备从容应对,政治笔试答题流畅,英语面试表达清晰,专业知识和综合面试也都发挥出色。最后顺利被录取,而且复试成绩排名靠前。这份资料真的太实用了,特别适合在职考生,让我们能在有限的时间里高效备考,轻松通过复试!

© 温馨提示:本文由作者海豚MBA张老师创作,未经著作权人允许禁止转载。
