【大白话讲考情】云南农业大学2026年非全日制MPA

复试面试真题已放在文末
复试面试真题已放在文末
【云南农业大学MPA项目及院校简介】
云南农业大学非全日制MPA项目致力于培养具备良好的政治素质和职业道德,掌握系统的公共管理理论、知识和技能,能够运用科学的方法解决公共管理实际问题,适应新时代公共管理需要的复合型、应用型高级专门人才。项目课程设置紧密结合云南地方发展需求,注重理论与实践相结合,通过案例教学、实地调研、专题研讨等多种教学方式,提升学生的实践能力和创新意识。
学校拥有一支结构合理、经验丰富的师资队伍,同时聘请了政府部门、企事业单位的资深专家担任兼职导师,为学生提供全方位的指导。非全日制MPA项目为在职人员提供了灵活的学习方式,能够让学生在不影响工作的前提下,系统提升自身的专业素养和管理能力,为职业发展奠定坚实基础。
【大白话讲考情】云南农业大学非全日制MPA
客观分析一波,云南农业大学非全日制MPA复试整体淘汰率较低(4%左右),复试时间预计在 2026 年 4 月 7 日前,查分后有相对充足的准备时间,但仍需提前规划,避免临时抱佛脚。整体上复试以笔试+面试为主,其中面试形式均为线下个面,需要提前熟悉个面流程和答题技巧。
复习建议:政治为线下闭卷笔试,无指定参考书目,需重点关注时政热点和思想政治核心知识点;英语、专业课、综合面试均为问答形式,无官方指定参考书,要注重专业素养和实践能力的展现。真题是复习核心,文末整理了涵盖英语、政治、专业课、综合面试的高频真题,下载后认真背诵练习,聚焦核心考点高效备考,避免盲目复习,其实通过复试并不难!!!
2026查分/复试时间/复试形式预测
云南农业大学MPA复试拟录取整体情况/淘汰率评估
复试各个分数段拟录取情况分析
云南农业大学MPA复试内容分析/成绩计算/资审材料
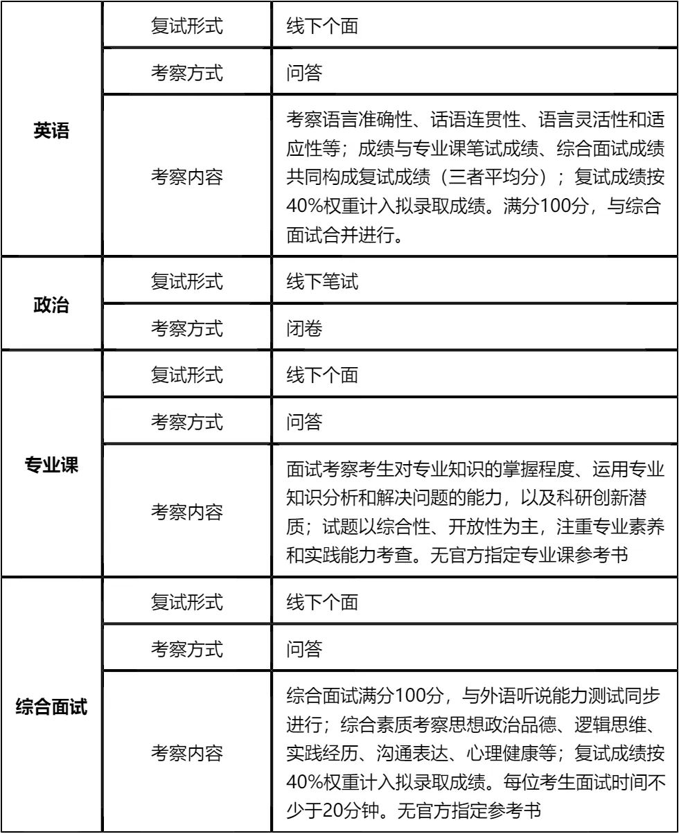
一、 整体复试情况概览
二、 各个学科的复试考察细节
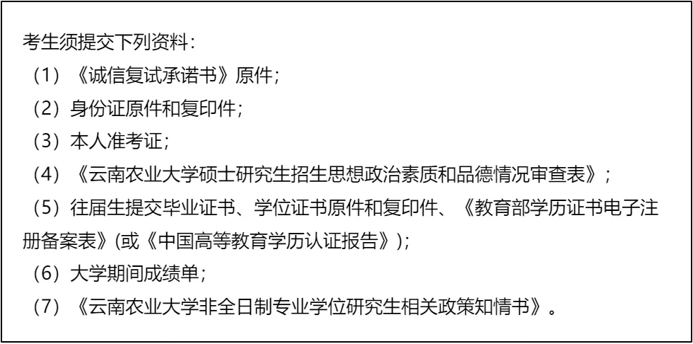
三、 复试资格审查需要准备的材料
四、 同等学力加试科目
复试面试真题分享
一、 英语口语问答
- 1. Can you do a quick self-introduction?
- 2. Why did you choose our university?
- 3. How will this degree help your career?
- 4. Do you think you can balance work and study?
- 5. What is your biggest motivation?
- 6. Tell me about your current job.
- 7. How do you handle pressure?
二、 政治理论问答
- 1. 你怎么理解“中国式现代化”?
- 2. 什么是“新质生产力”?简单谈谈你的看法。
- 3. 谈谈你对“共同富裕”的理解,是搞平均主义吗?
- 4. 怎么理解“绿水青山就是金山银山”?
- 5. “四个自信”指哪四个?你觉得哪个最根本?
- 6. 中国共产党的“初心”和“使命”是什么?
- 7. 如何理解“江山就是人民,人民就是江山”?
三、 专业知识问答
- 1. 公共管理和企业管理,最大的区别是什么?
- 2. 什么是“公共利益”?谁来代表公共利益?
- 3. 什么是“市场失灵”?举个身边的例子。
- 4. 你觉得“官僚制”现在过时了吗?
- 5. 什么是公共产品?空气算不算?
- 6. 你怎么理解“服务型政府”?
- 7. 谈谈你对“治理能力现代化”的理解。
四、 综合素质面试问答
- 1. 除了学历,你觉得MPA还能给你带来什么?
- 2. 你为什么要考MPA,而不是MBA?
- 3. 你本科专业和公共管理没关系,为什么跨考?
- 4. 你觉得你性格上最大的优点和缺点是什么?
- 5. 你工作中最大的成就是什么?具体谈谈。
- 6. 如果这次复试被刷了,你会怎么办?
- 7. 如果工作、家庭和学习冲突了,你放弃哪一个?
接下来,你最想要2026云南农业大学非全日制MPA复试的完整资料来了(全科目,包含真题)!!!云南农业大学MPA复试急救资料PDF汇总目录,考来考去就这些东西!
老师总结:
首先,云南农业大学非全日制MPA复试淘汰率低,一志愿保护力度大,这对考生来说是重大利好,但不能因此掉以轻心。政治闭卷笔试是重点,无指定参考书目,需要考生主动积累时政热点和思想政治核心知识点,建议每天预留固定时间学习背诵,确保笔试环节顺利通过。
其次,英语、专业课和综合面试均为线下个面问答形式,且英语与综合面试同步进行,要注意答题节奏和时间分配。专业课试题以综合性、开放性为主,无官方参考书,考生需扎实掌握公共管理核心理论,结合实践经验作答,展现专业素养和解决实际问题的能力;综合面试考察维度多,要提前梳理自身实践经历,提升逻辑思维和沟通表达能力。
最后,资格审查材料准备繁琐,尤其是往届生和同等学力考生,要提前整理齐全,避免遗漏。文末的复试真题是核心复习资料,涵盖各考察板块高频考点,建议考生认真背诵练习,结合模拟面试提升答题熟练度。只要按计划高效备考,展现出自身优势,上岸概率极大!祝大家顺利录取!

© 温馨提示:本文由作者海豚MBA张老师创作,未经著作权人允许禁止转载。
