【大白话讲考情】2026年云南财经大学非全日制MPA

复试面试真题已放在文末
复试面试真题已放在文末
【云南财经大学MPA项目及院校简介】
云南财经大学MPA项目课程体系紧密结合国家治理现代化和云南地方发展实际,涵盖公共政策、行政管理、公共服务、基层治理等核心模块,注重理论与实践的深度融合。项目拥有一支经验丰富的师资队伍,既有深厚学术造诣的教授,也有具备丰富公共管理实践经验的行业专家,为学生提供全方位的指导。
非全日制MPA项目专门面向在职人员开设,采用灵活的授课方式,兼顾工作与学习需求,帮助学员在不影响工作的前提下提升专业素养和管理能力。毕业学员广泛分布于政府机关、事业单位、社会组织等各类公共部门,凭借扎实的专业知识和实践能力,成为所在领域的骨干力量,为地方公共治理和社会发展作出重要贡献。
【大白话讲考情】云南财经大学非全日制MPA
客观分析一波,云南财经大学非全日制MPA复试整体淘汰率极低(仅4%),复试时间预计在 2026 年 3 月 31 日前后,查分后准备时间有限,建议大家提前启动复试备考,避免临时抱佛脚。整体复试以笔试+面试为主,面试形式均为线下个面,需要提前熟悉个面流程和答题技巧。
复习建议:从分数段录取情况来看,181分以上稳录概率极高,160-180分录取率达93%以上,即便是150-155分段也有75%的机会。复习核心要围绕真题和核心考点,我把涵盖英语口语、政治、专业综合面试的全部资料都放在文末了,大家下载后重点背诵高频考题,集中精力背诵10天左右即可全面掌握!不用盲目拓展,抓住重点就能高效通关,其实复试难度不大,只要认真准备就能稳上岸!!!
2026查分/复试时间/复试形式预测
云南财经大学MPA复试拟录取整体情况/淘汰率评估
复试各个分数段拟录取情况分析
云南财经大学MPA复试内容分析/成绩计算/资审材料
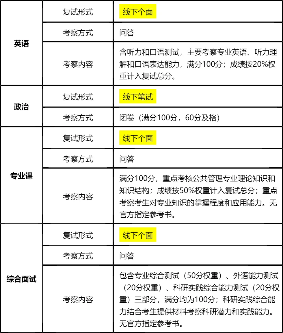
一、 整体复试情况概览
二、 各个学科的复试考察细节
三、 复试资格审查需要准备的材料
四、 同等学力加试科目
复试面试真题分享
一、 英语口语问答
- 1. Can you do a quick self-introduction?
- 2. Why did you choose our university?
- 3. How will this degree help your career?
- 4. Do you think you can balance work and study?
- 5. What is your biggest motivation?
- 6. Tell me about your current job.
- 7. How do you handle pressure?
二、 政治理论问答
- 1. 你怎么理解“中国式现代化”?
- 2. 什么是“新质生产力”?简单谈谈你的看法。
- 3. 谈谈你对“共同富裕”的理解,是搞平均主义吗?
- 4. “四个自信”指哪四个?你觉得哪个最根本?
- 5. 怎么理解“绿水青山就是金山银山”?
- 6. 中国共产党的“初心”和“使命”是什么?
- 7. 如何理解“江山就是人民,人民就是江山”?
三、 专业知识问答
- 1. 公共管理和企业管理,最大的区别是什么?
- 2. 什么是“公共利益”?谁来代表公共利益?
- 3. 什么是“市场失灵”?举个身边的例子。
- 4. 你觉得“官僚制”现在过时了吗?
- 5. 什么是公共产品?空气算不算?
- 6. 公平和效率,你觉得哪个更重要?
- 7. 你怎么理解“服务型政府”?
四、 综合素质面试问答
- 1. 除了学历,你觉得MPA还能给你带来什么?
- 2. 你为什么要考MPA,而不是MBA?
- 3. 你本科专业和公共管理没关系,为什么跨考?
- 4. 你性格上最大的优点和缺点是什么?
- 5. 如果这次复试被刷了,你会怎么办?
- 6. 你身边的朋友怎么评价你?
- 7. 领导安排的任务明显不合理,你做不做?
接下来,你最想要2026云南财经大学非全日制MPA复试的完整资料来了(全科目,包含真题)!!!云南财经大学MPA复试急救资料PDF汇总目录,考来考去就这些东西!
老师总结:
第一点,复试成绩占总成绩的40%,虽然初试分数很重要,但复试仍有逆袭空间。专业综合测试占复试成绩的50%,是复习重点,要围绕公共管理核心概念、热点政策、案例分析进行系统准备,没有指定参考书就以核心真题和考点为主。
第二点,政治笔试闭卷考试,60分及格,看似简单但不能忽视,要聚焦时政热点和核心理论,不用死记硬背所有内容,抓住高频考点进行针对性背诵即可。英语听力和口语要日常积累,准备好自我介绍和常见问题的应答模板,避免面试时紧张卡壳。
第三点,同等学力考生要额外准备两门加试科目,有明确参考书目,要提前购买教材进行复习,确保两门科目都能及格。整体来看,云南财大MPA复试难度不大,只要认真准备,保持良好心态,就能顺利通过,希望大家珍惜机会,全力以赴!

© 温馨提示:本文由作者海豚MBA张老师创作,未经著作权人允许禁止转载。
