【大白话讲考情】云南财经大学2026年全日制MPA

复试面试真题已放在文末
复试面试真题已放在文末
【云南财经大学MPA项目及院校简介】
项目课程体系紧密结合公共管理实践和区域发展特点,注重理论与实践的结合,培养学生的公共决策能力、公共服务意识和应急管理能力。学校拥有一支经验丰富的师资队伍,既有深厚的学术造诣,又有丰富的实践经验,能够为学生提供优质的教学指导。同时,学校与地方政府、公共部门和社会组织建立了广泛的合作关系,为学生提供了丰富的实习实践机会,助力学生将理论知识转化为实际工作能力。
选择云南财经大学MPA,不仅能够获得系统的公共管理知识和技能,还能依托学校的区域资源优势,深入了解地方公共管理实践,为未来在公共部门、社会组织等领域的职业发展奠定坚实的基础。
【大白话讲考情】云南财经大学全日制MPA
客观分析一波,云南财经大学全日制MPA复试整体淘汰率13%,属于中等偏低水平,复试时间预计在 2026 年 3 月 31 日前后,查分后准备时间相对充裕,但仍需提前规划。整体上复试以笔试+面试为主,其中面试形式均为线下个面,需要重点准备问答式面试的应对技巧。
复习建议:从分数段录取率来看,181分及以上录取稳定性极高,150-155分段录取率75%,需重点提升复试表现。建议优先攻克专业课和综合面试核心知识点,政治笔试需达到60分及格线,英语听力和口语要日常积累练习。真题是复习核心,文末整理了涵盖英语、政治、专业课、综合面试的高频真题,下载后集中背诵,合理规划时间可高效掌握,复试难度整体可控,关键在于针对性准备!!!
2026查分/复试时间/复试形式预测
云南财经大学MPA复试拟录取整体情况/淘汰率评估
复试各个分数段拟录取情况分析
云南财经大学MPA复试内容分析/成绩计算/资审材料
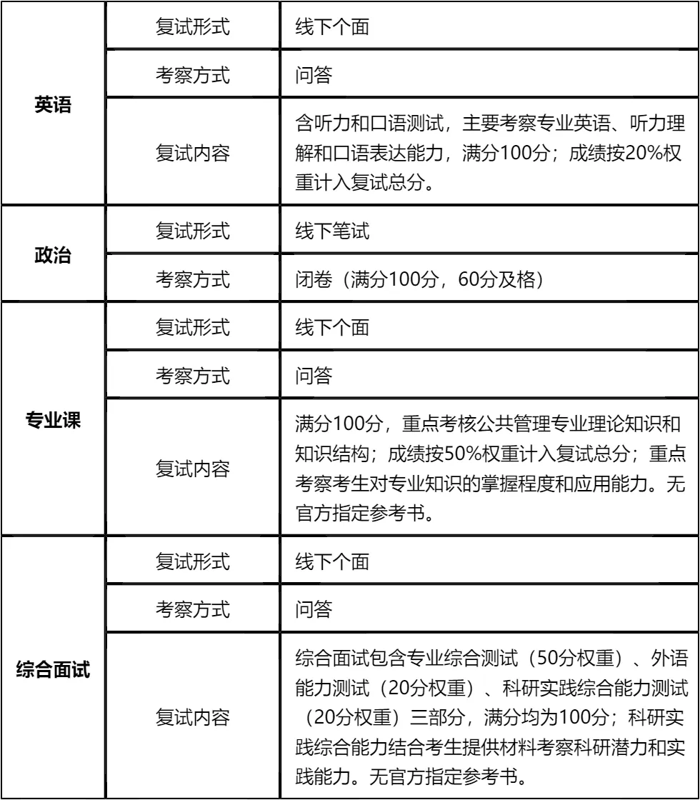
一、 整体复试情况概览
二、 各个学科的复试考察细节
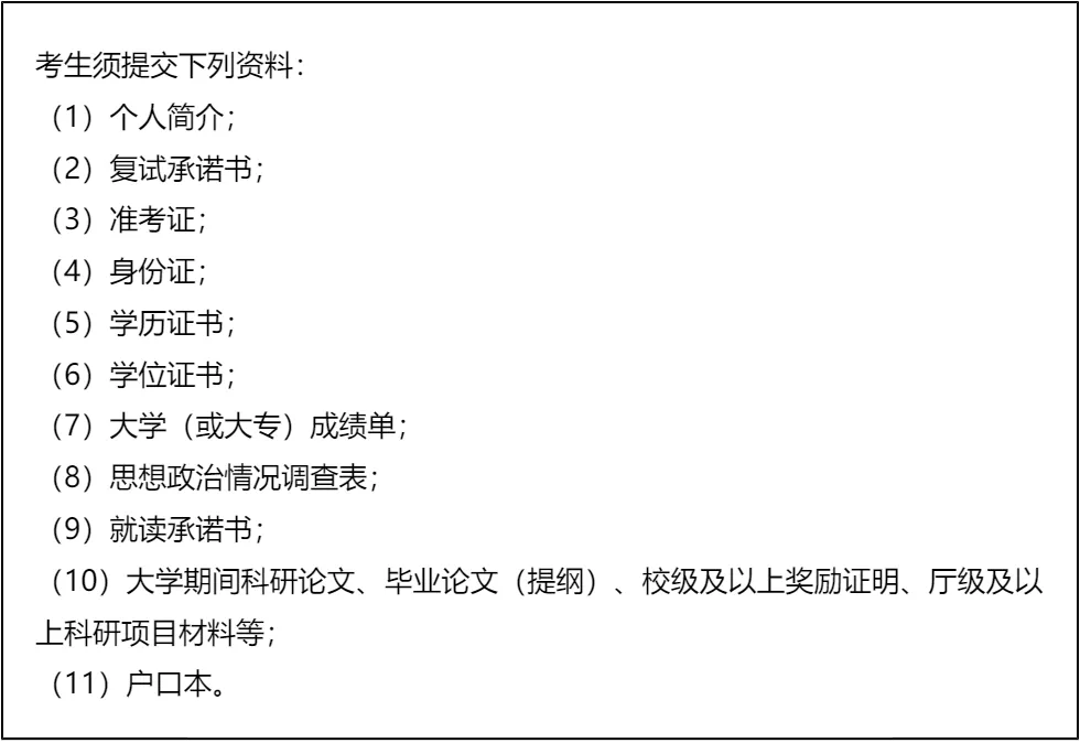
三、 复试资格审查需要准备的材料
四、 同等学力加试科目
复试面试真题分享
一、 英语口语问答
- 1. Can you do a quick self-introduction?
- 2. Why did you choose our university?
- 3. How will this degree help your career?
- 4. Do you think you can balance work and study?
- 5. What is your biggest motivation?
- 6. Tell me about your current job.
- 7. What kind of leader are you?
二、 政治理论问答
- 1. 你怎么理解“中国式现代化”?
- 2. 什么是“新质生产力”?简单谈谈你的看法。
- 3. 谈谈你对“共同富裕”的理解,是搞平均主义吗?
- 4. “四个自信”指哪四个?你觉得哪个最根本?
- 5. 怎么理解“绿水青山就是金山银山”?
- 6. 中国共产党的“初心”和“使命”是什么?
- 7. 如何理解“江山就是人民,人民就是江山”?
三、 专业知识问答
- 1. 公共管理和企业管理,最大的区别是什么?
- 2. 什么是“公共利益”?谁来代表公共利益?
- 3. 什么是“市场失灵”?举个身边的例子。
- 4. 你觉得“官僚制”现在过时了吗?
- 5. 什么是公共产品?空气算不算?
- 6. 你怎么理解“服务型政府”?
- 7. 谈谈你对“治理能力现代化”的理解。
四、 综合素质面试问答
- 1. 除了学历,你觉得MPA还能给你带来什么?
- 2. 你为什么要考MPA,而不是MBA?
- 3. 你本科专业和公共管理没关系,为什么跨考?
- 4. 你性格上最大的优点和缺点是什么?
- 5. 你工作中最大的成就是什么?具体谈谈。
- 6. 如果这次复试被刷了,你会怎么办?
- 7. 领导安排的任务明显不合理,你做不做?
接下来,你最想要2026云南财经大学MPA复试的完整资料来了(全科目,包含真题)!!!云南财经大学MPA复试急救资料PDF汇总目录,考来考去就这些东西!
老师总结:
复试备考要抓住“权重优先”原则,专业综合测试和科研实践综合能力合计占复试成绩70%,是投入精力最多的部分。专业知识无参考书,需围绕公共管理核心概念、理论模型和实践应用展开复习,多关注地方公共管理热点问题,结合云南区域发展特点思考答题思路。
英语部分要兼顾听力和口语,日常可多听公共管理相关英文讲座或新闻,提升听力理解能力;口语要提前准备自我介绍、报考动机等常见问题的回答模板,同时练习专业英语问题的应答逻辑。政治笔试重点掌握基础理论和最新时政热点,确保达到及格线即可。
最后,心态调整也很重要,13%的淘汰率意味着大部分考生都能顺利上岸,只要按计划完成复习,准备好相关材料,在面试中展现出自己的专业素养和潜力,就能成功录取。文末的急救资料已为大家做好梳理,认真背诵和练习,复试无忧!

© 温馨提示:本文由作者海豚MBA张老师创作,未经著作权人允许禁止转载。
