【大白话讲考情】新疆大学2026年MPA非全日制

复试面试真题已放在文末
复试面试真题已放在文末
【新疆大学MPA项目及院校简介】
新疆大学MPA(公共管理硕士)项目依托学校雄厚的人文社会科学底蕴和公共管理学科优势,致力于培养具备现代公共管理理论、知识和技能,能够适应新时代公共管理实践需要,德才兼备、勇于担当的高层次公共管理专门人才。项目课程体系紧密结合新疆区域发展实际和国家治理需求,注重理论与实践的深度融合,培养学生运用专业知识分析和解决公共管理实际问题的能力。
新疆大学MPA项目拥有一支教学经验丰富、科研实力雄厚的师资队伍,同时广泛邀请政府部门、事业单位的实务专家参与教学,为学生提供全方位的指导。毕业生主要分布在新疆及全国各级政府部门、事业单位、社会组织等领域,凭借扎实的专业素养和较强的实践能力,成为公共管理领域的骨干力量,为区域治理和国家发展贡献力量。
【大白话讲考情】新疆大学MPA非全日制
客观分析一波,新疆大学MPA非全日制复试整体淘汰率较高(51%),复试时间预计在 2026 年 4 月 7 日前,查分后到复试时间间隔相对充足,但仍需提前系统准备。整体上复试以笔试+面试为主,其中面试形式为个面,需重点掌握个面技巧和专业知识应用。
复习建议:一定要把真题作为复习的重点,我把真题及涵盖新疆大学MPA复试英语口语、政治、专业课、综合面试的所有资料都放在文末了,大家下载后认真背诵,集中精力15天可完成核心内容背诵!!复习需兼顾笔试和面试,笔试重点攻克《公共管理学》核心理论,面试注重时政热点分析和专业知识应用,文末真题务必重点研读,资料一定要下载背诵,合理规划时间就能稳步通关!!!
2026查分/复试时间/复试形式预测
新疆大学MPA复试拟录取整体情况/淘汰率评估
复试各个分数段拟录取情况分析
新疆大学MPA复试内容分析/成绩计算/资审材料
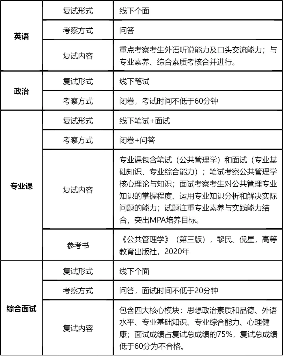
一、 整体复试情况概览
二、 各个学科的复试考察细节
三、 复试资格审查需要准备的材料
复试面试真题分享
一、 英语口语问答
- 1. Can you do a quick self-introduction?
- 2. Why did you choose our university?
- 3. How will this degree help your career?
- 4. Do you think you can balance work and study?
- 5. What is your biggest motivation?
- 6. Tell me about your current job.
- 7. How do you handle pressure?
二、 政治理论问答
- 1. 你怎么理解“中国式现代化”?
- 2. 什么是“新质生产力”?简单谈谈你的看法。
- 3. 谈谈你对“共同富裕”的理解,是搞平均主义吗?
- 4. 怎么理解“绿水青山就是金山银山”?
- 5. 中国共产党的“初心”和“使命”是什么?
- 6. 如何理解“江山就是人民,人民就是江山”?
- 7. 国家为什么要强调“科技自立自强”?
三、 专业知识问答
- 1. 公共管理和企业管理,最大的区别是什么?
- 2. 什么是“市场失灵”?举个身边的例子。
- 3. 什么是公共产品?空气算不算?
- 4. 你怎么理解“服务型政府”?
- 5. 什么是“数字政府”?它能解决所有问题吗?
- 6. 谈谈你对“治理能力现代化”的理解。
- 7. 什么是“邻避效应”(Not In My Backyard)?怎么化解?
四、 综合素质面试问答
- 1. 除了学历,你觉得MPA还能给你带来什么?
- 2. 你本科专业和公共管理没关系,为什么跨考?
- 3. 你觉得你性格上最大的优点和缺点是什么?
- 4. 如果这次复试被刷了,你会怎么办?
- 5. 领导安排的任务明显不合理,你做不做?
- 6. 你的下属能力比你强,不服你管,你怎么办?
- 7. 你如何处理工作中的突发危机事件?
接下来,你最想要2026新疆大学MPA复试的完整资料来了(全科目,包含真题)!!!新疆大学MPA复试急救资料PDF汇总目录,考来考去就这些东西!
老师总结:
新疆大学MPA复试竞争激烈,备考必须有针对性。首先,政治笔试闭卷考试,需系统复习时政热点,尤其是党的重要会议精神、国家重大政策等,建议整理成笔记方便背诵,同时多做论述题练习,提升答题技巧。专业课要以教材为基础,重点掌握公共管理的核心概念、理论模型和实践应用,面试中要能灵活运用专业知识分析实际问题。
其次,综合面试占比高,是复试的重中之重。要提前进行模拟面试,锻炼表达能力和应变能力,回答问题时要条理清晰、言简意赅,展现出作为公共管理人才的综合素质。英语面试难度不大,主要考察听说能力,准备好常用问答模板,多进行口语练习,确保交流流畅。
最后,要充分利用文末的复试资料,这些资料涵盖了真题和核心考点,能帮助大家少走弯路。备考过程中要合理安排时间,制定详细的复习计划,兼顾各个科目,同时保持积极的心态,相信只要坚持努力,就一定能在复试中取得好成绩,成功上岸!

© 温馨提示:本文由作者海豚MBA张老师创作,未经著作权人允许禁止转载。
