【大白话讲考情】西藏民族大学2026年非全日制MPA

复试面试真题已放在文末
复试面试真题已放在文末
【西藏民族大学MPA项目及院校简介】
西藏民族大学MPA(公共管理硕士)项目依托学校深厚的人文社科底蕴和公共管理学科优势,致力于培养德才兼备、适应新时代公共管理事业发展需要的高层次、应用型、复合型公共管理专门人才。项目课程体系紧密结合公共管理实践,注重理论与实践的结合,突出西藏及民族地区公共管理特色,培养学生运用专业知识分析和解决实际问题的能力。
学校拥有一支教学经验丰富、科研能力较强的师资队伍,同时聘请了一批来自政府部门、科研机构的实务专家担任兼职导师,为学生提供全方位的指导。MPA项目毕业生广泛分布在西藏及全国各地的政府部门、事业单位、社会组织等领域,为地方治理和社会发展作出了重要贡献。
【大白话讲考情】西藏民族大学非全日制MPA
客观分析一波,西藏民族大学非全日制MPA复试整体淘汰率为0%,一志愿报考录取优势极大,复试时间预计在 2026 年 3 月 18 日前后,查分后准备时间有限,建议提前启动复试备考。整体复试以笔试+面试为主,面试形式为个面,需要重点打磨个人应答技巧和专业知识储备。
复习建议:从分数段录取率来看,180分及以上录取稳定性极高,180分以下需针对性强化复试表现。真题是核心复习资料,我把涵盖英语、政治、专业课、综合面试的全部真题及备考资料放在文末,下载后重点背诵高频考点,集中9天即可完成核心内容背诵!复试考察侧重实践应用能力,无需死记硬背理论,结合真题打磨答题思路,突出个人优势和岗位匹配度,上岸难度不大!
2026查分/复试时间/复试形式预测
西藏民族大学MPA复试拟录取整体情况/淘汰率评估
复试各个分数段拟录取情况分析
西藏民族大学MPA复试内容分析/成绩计算/资审材料
一、 整体复试情况概览
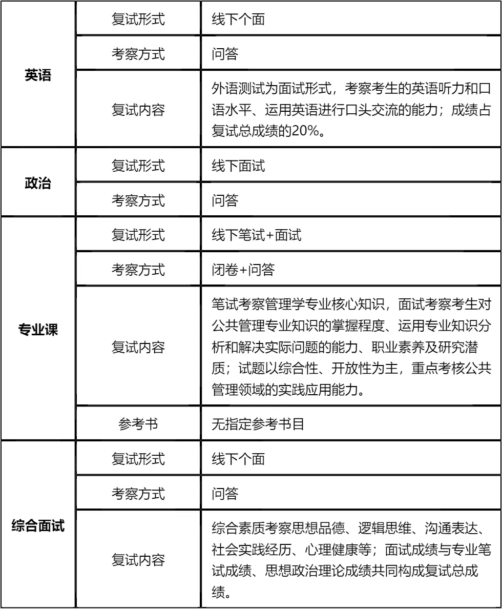
二、 各个学科的复试考察细节
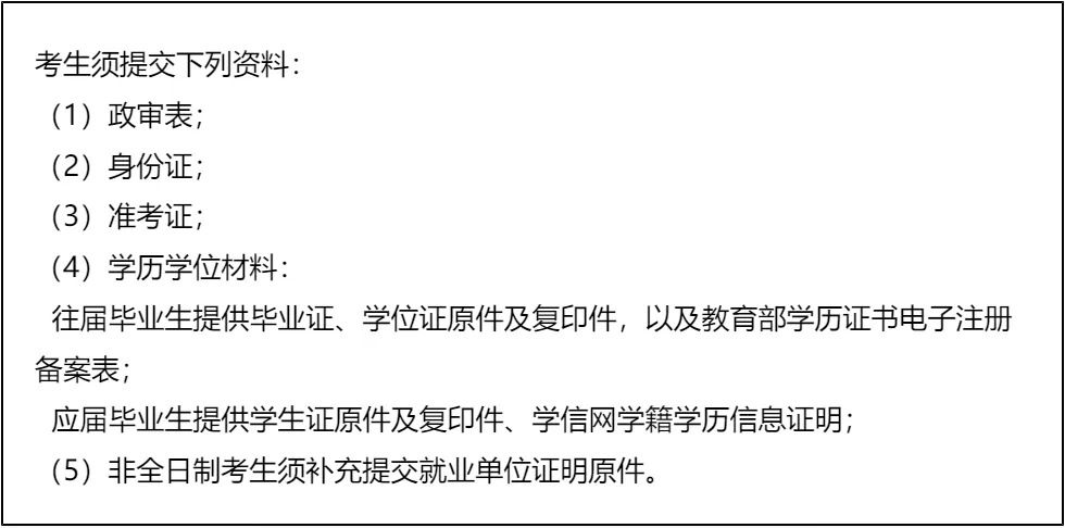
三、 复试资格审查需要准备的材料
四、 同等学力加试科目
复试面试真题分享
一、 英语口语问答
- 1. Can you do a quick self-introduction?
- 2. Why did you choose our university?
- 3. How will this degree help your career?
- 4. Can you balance work and study?
- 5. What is your biggest motivation?
- 6. Tell me about your current job.
- 7. How do you handle pressure?
二、 政治理论问答
- 1. 你怎么理解“中国式现代化”?
- 2. 什么是“新质生产力”?简单谈谈你的看法。
- 3. 谈谈你对“共同富裕”的理解,是搞平均主义吗?
- 4. “四个自信”指哪四个?你觉得哪个最根本?
- 5. 怎么理解“绿水青山就是金山银山”?
- 6. 中国共产党的“初心”和“使命”是什么?
- 7. 如何理解“江山就是人民,人民就是江山”?
三、 专业知识问答
- 1. 公共管理和企业管理,最大的区别是什么?
- 2. 什么是“公共利益”?谁来代表公共利益?
- 3. 什么是“市场失灵”?举个身边的例子。
- 4. 你觉得“官僚制”现在过时了吗?
- 5. 什么是公共产品?空气算不算?
- 6. 公平和效率,你觉得哪个更重要?
- 7. 你怎么理解“服务型政府”?
四、 综合素质面试问答
- 1. 除了学历,你觉得MPA还能给你带来什么?
- 2. 你为什么要考MPA,而不是MBA?
- 3. 你本科专业和公共管理没关系,为什么跨考?
- 4. 你觉得你性格上最大的优点和缺点是什么?
- 5. 你工作中最大的成就是什么?具体谈谈。
- 6. 如果这次复试被刷了,你会怎么办?
- 7. 如果工作、家庭和学习冲突了,你放弃哪一个?
接下来,你最想要2026西藏民族大学MPA复试的完整资料来了(全科目,包含真题)!!!西藏民族大学MPA复试急救资料PDF汇总目录,考来考去就这些东西!
老师总结:
第一点,从分数段录取率来看,180分是稳录取的关键分数线,180分以下的考生需在复试中重点发力,通过专业知识的扎实应答、综合素养的全面展现弥补初试分数差距。政治面试虽不公开指定参考书目,但需紧跟时政热点,展现正确的政治立场和分析问题的能力。
第二点,复试形式包含笔试和面试,专业课笔试需系统复习管理学核心知识点,无指定参考书的情况下,可围绕公共管理基础理论、热点政策展开复习。综合面试侧重考察综合素质,需提前梳理个人工作经历、职业规划,突出与MPA专业的匹配度,展现逻辑思维和沟通表达能力。
第三点,同等学力考生需额外准备两门加试科目,虽不计入总成绩,但不合格会直接淘汰,需重点掌握管理学原理和宪法与行政法的核心内容,确保达到合格线。备考时间有限,建议以真题为核心,针对性突破高频考点,避免盲目复习。相信只要认真准备,各位考生都能顺利录取!

© 温馨提示:本文由作者海豚MBA张老师创作,未经著作权人允许禁止转载。
