【大白话讲考情】西藏大学2026年非全日制MPA

复试面试真题已放在文末
复试面试真题已放在文末
【西藏大学MPA项目及院校简介】
西藏大学MPA(公共管理硕士)项目致力于培养适应西藏经济社会发展需要,具备良好的政治素质和职业道德,掌握公共管理理论、知识和技能,能够在政府部门、事业单位、社会组织等从事公共管理和公共服务工作的复合型、应用型高级专门人才。项目课程设置紧密结合西藏公共管理实践,注重理论与实际结合,强调解决实际问题的能力培养,为西藏乃至全国的公共管理事业发展输送了大量优秀人才。
【大白话讲考情】西藏大学非全日制MPA
客观分析一波,西藏大学非全日制MPA复试整体淘汰率较高(达到51%),复试时间预计在2026年4月7日前,查分后到复试时间间隔相对充裕,但仍需提前系统准备。整体上复试以笔试+面试为主,其中面试形式为线上个面,需重点打磨个面应答技巧和专业知识储备。
复习建议:一定要把真题作为复习的核心,从分数段录取率来看,187分以上稳录概率极高,160-180分段录取率仅26%,竞争激烈。我把真题及涵盖西藏大学MPA复试英语口语、政治、专业综合面试的所有资料都放在文末了,大家下载后务必认真背诵,集中精力攻克高频核心考点,避免盲目复习。公共管理专业知识和政治理论是重点,尤其是政治笔试占比50%,不能掉以轻心,文末的真题一定要看,资料一定要下载背诵,针对性备考才能提高通过率!!!
2026查分/复试时间/复试形式预测
西藏大学MPA复试拟录取整体情况/淘汰率评估
复试各个分数段拟录取情况分析
西藏大学MPA复试内容分析/成绩计算/资审材料
一、 整体复试情况概览
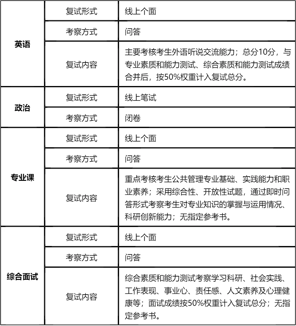
二、 各个学科的复试考察细节
三、 复试资格审查需要准备的材料
四、 同等学力加试科目
复试面试真题分享
一、 英语口语问答
- 1. Can you do a quick self-introduction?
- 2. Why did you choose our university?
- 3. How will this degree help your career?
- 4. What is your biggest achievement at work?
- 5. Do you prefer working alone or in a team?
- 6. How do you handle pressure?
- 7. Where do you see yourself in 5 years?
二、 政治理论问答
- 1. 你怎么理解“中国式现代化”?
- 2. 什么是“新质生产力”?简单谈谈你的看法。
- 3. 谈谈你对“共同富裕”的理解,是搞平均主义吗?
- 4. 怎么理解“绿水青山就是金山银山”?
- 5. 中国共产党的“初心”和“使命”是什么?
- 6. 如何理解“江山就是人民,人民就是江山”?
- 7. 国家为什么要强调“科技自立自强”?
三、 专业知识问答
- 1. 公共管理和企业管理,最大的区别是什么?
- 2. 什么是“公共利益”?谁来代表公共利益?
- 3. 什么是“市场失灵”?举个身边的例子。
- 4. 你觉得“官僚制”现在过时了吗?
- 5. 什么是公共产品?空气算不算?
- 6. 你怎么理解“服务型政府”?
- 7. 什么是“数字政府”?它能解决所有问题吗?
四、 综合素质面试问答
- 1. 除了学历,你觉得MPA还能给你带来什么?
- 2. 你本科专业和公共管理没关系,为什么跨考?
- 3. 你觉得你性格上最大的优点和缺点是什么?
- 4. 如果这次复试被刷了,你会怎么办?
- 5. 领导安排的任务明显不合理,你做不做?
- 6. 如果你和同事闹矛盾了,工作推不动,你先怎么办?
- 7. 作为一个管理者,你更看重结果还是过程?
接下来,你最想要2026西藏大学MPA复试的完整资料来了(全科目,包含真题)!!!西藏大学MPA复试急救资料PDF汇总目录,考来考去就这些东西!
老师总结:
复试备考要讲究策略,不能盲目发力。针对西藏大学MPA的考情,政治笔试是首要重点,占比50%直接影响复试成败,必须优先攻克。专业知识面试侧重综合性、开放性问题,需要建立公共管理知识体系,能够灵活运用理论分析实际问题,比如结合西藏基层治理、生态保护等本地热点展开思考。
对于分数处于160-180分高危区间的考生,复试表现至关重要。建议多进行模拟面试,锻炼临场应变能力,回答问题时突出个人优势和独特见解,避免千篇一律。英语面试难度不大,但要注重发音和表达流畅度,每天花半小时练习口语,积累常用表达。
最后,同等学力考生要重视加试科目,两门闭卷考试有明确参考书目,需制定系统的复习计划,逐一突破知识点。文末的资料已经整合了所有核心考点和真题,能够帮助大家节省备考时间,提高复习效率。只要全力以赴,掌握正确的备考方法,就能在激烈的竞争中脱颖而出,成功录取!

© 温馨提示:本文由作者海豚MBA张老师创作,未经著作权人允许禁止转载。
