【大白话讲考情】南开大学2026年非全日制MPA

复试面试真题已放在文末
复试面试真题已放在文末
【南开大学MPA项目及院校简介】
南开大学MPA项目注重理论与实践相结合,课程体系涵盖公共管理核心理论、政策分析、公共服务、治理创新等多个模块,同时紧密结合国家治理现代化进程中的重大现实问题,邀请学界专家和实务部门精英共同授课。项目强调学生的社会责任感、公共服务精神和创新思维,培养学生运用专业知识解决公共管理实际问题的能力。
南开大学MPA毕业生广泛分布在政府机关、事业单位、社会组织、国有企业等公共部门和相关领域,凭借扎实的专业素养和优秀的综合能力,成为各行业的骨干力量。选择南开大学MPA,不仅能获得优质的教育资源,更能依托学校的品牌优势和广泛的校友网络,为个人职业发展奠定坚实基础。
【大白话讲考情】南开大学非全日制MPA
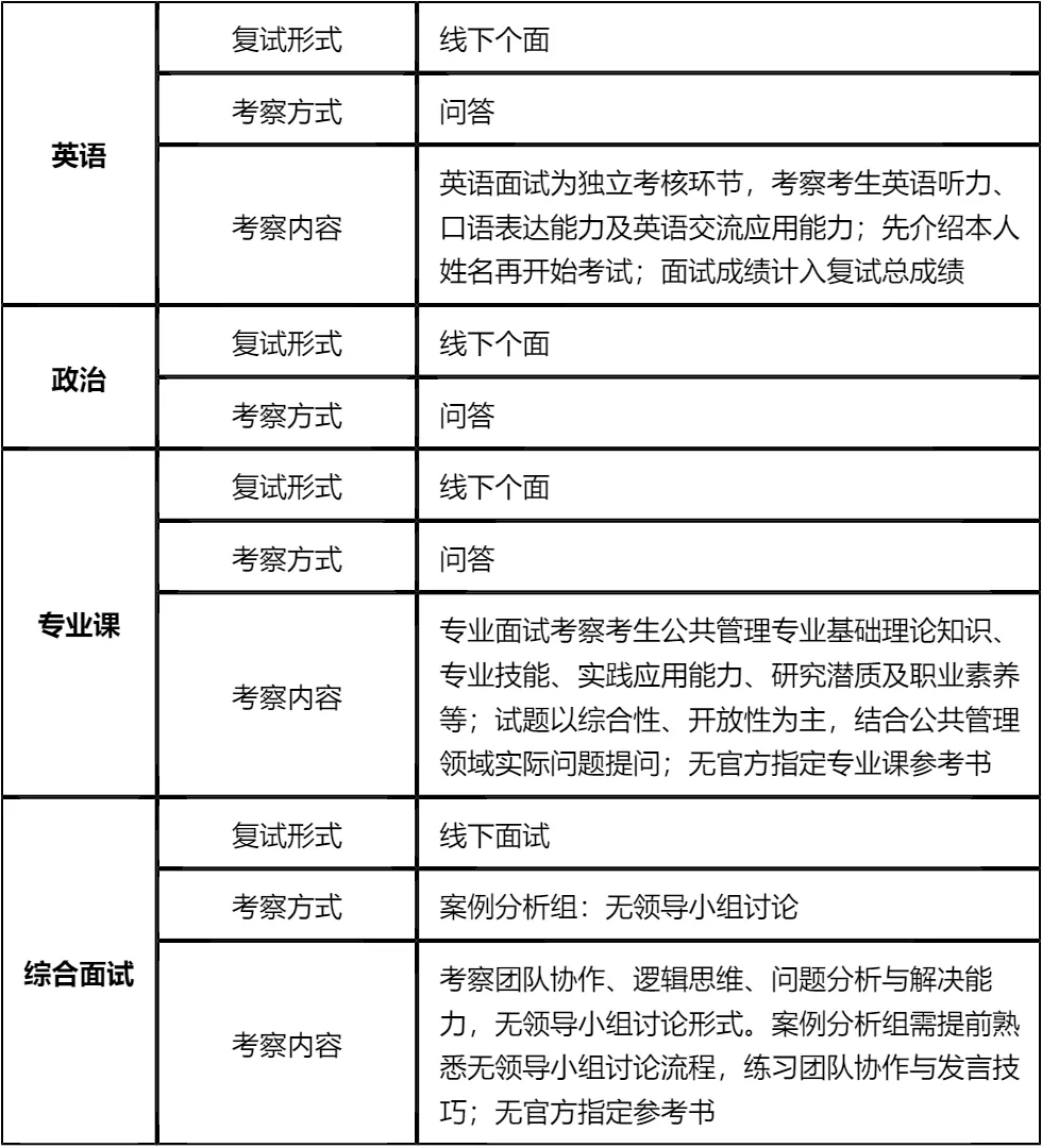
客观分析一波,南开大学非全日制MPA复试整体淘汰率20%,属于中等淘汰水平,复试时间预计在 2026 年 3 月 31 日前后,查分后准备时间有限,大家需要提前启动复试备考,避免临时抱佛脚。整体上复试以多环节面试为主,包含案例分析组、英语组、政治组、专业组四个独立考核环节,其中案例分析组为无领导小组讨论形式,需要重点练习团队协作和发言技巧。
复习建议:一定要把真题作为复习的核心,我把真题及涵盖南开大学MPA复试英语、政治、专业课、综合面试的所有核心资料都放在文末了,大家下载后务必认真背诵练习,集中精力复习10-15天即可全面掌握!!复试考察内容综合性强,既要夯实专业基础,又要关注时政热点,还要提升面试表达和团队协作能力,文末的真题和资料是备考关键,认真准备就能大幅提高通过率,其实没那么难!!!
2026查分/复试时间/复试形式预测
南开大学MPA复试拟录取整体情况/淘汰率评估
复试各个分数段拟录取情况分析
南开大学MPA复试内容分析/成绩计算/资审材料
一、 整体复试情况概览
二、 各个学科的复试考察细节
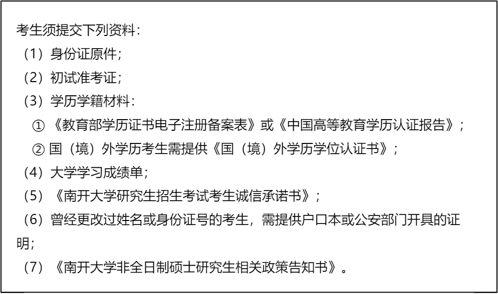
三、 复试资格审查需要准备的材料
复试面试真题分享
一、 英语口语问答
- 1. Why do you want to study MPA?
- 2. How will this degree help your career?
- 3. What is your biggest motivation?
- 4. Tell me about your current job.
- 5. Do you prefer working alone or in a team?
- 6. How do you handle pressure?
- 7. Where do you see yourself in 5 years?
二、 政治理论问答
- 1. 你怎么理解“中国式现代化”?
- 2. 什么是“新质生产力”?简单谈谈你的看法。
- 3. 谈谈你对“共同富裕”的理解,是搞平均主义吗?
- 4. 怎么理解“绿水青山就是金山银山”?
- 5. 中国共产党的“初心”和“使命”是什么?
- 6. 为什么要进行“自我革命”?
- 7. 如何理解“江山就是人民,人民就是江山”?
三、 专业知识问答
- 1. 公共管理和企业管理,最大的区别是什么?
- 2. 什么是“市场失灵”?举个身边的例子。
- 3. 什么是公共产品?空气算不算?
- 4. 你怎么理解“服务型政府”?
- 5. 什么是“数字政府”?它能解决所有问题吗?
- 6. 谈谈你对“治理能力现代化”的理解。
- 7. 什么是“放管服”改革?重点在哪?
四、 综合素质面试问答
- 1. 除了学历,你觉得MPA还能给你带来什么?
- 2. 你本科专业和公共管理没关系,为什么跨考?
- 3. 你觉得你性格上最大的优点和缺点是什么?
- 4. 如果这次复试被刷了,你会怎么办?
- 5. 领导安排的任务明显不合理,你做不做?
- 6. 你的下属能力比你强,不服你管,你怎么办?
- 7. 让你组织一次单位的团建/会议,你第一步做什么?
接下来,你最想要2026南开大学非全日制MPA复试的完整资料来了(全科目,包含真题)!!!南开大学MPA复试急救资料PDF汇总目录,考来考去就这些东西!
老师总结:
南开大学MPA复试考察全面,既看专业基础,又看综合能力和综合素质。初试只是敲门砖,复试才是真正的较量,尤其是对于跨专业考生,要突出自己的优势和跨考动机,让面试官看到你的潜力和诚意。无领导小组讨论中,要找准自己的定位,无论是领导者、协调者还是总结者,都要发挥自己的作用,展现团队协作能力和问题解决能力。
政治面试虽然不公开复试内容官方信息,但考察的核心是思想政治素质和时政认知,建议多关注主流媒体的报道和评论,积累时政热点素材,回答问题时要立场坚定、观点正确、逻辑清晰。英语面试要注重日常交流能力的培养,多听多说,提高听力和口语表达水平。
为了帮大家节省时间,我把复试备考的核心资料都整理好了,包含真题、答题思路和备考技巧。大家一定要充分利用这些资料,结合自身情况进行针对性复习,相信只要付出足够的努力,就一定能在复试中取得好成绩,实现自己的考研梦想!

© 温馨提示:本文由作者海豚MBA张老师创作,未经著作权人允许禁止转载。
