【大白话讲考情】2026年河北工业大学非全日制MPA

复试面试真题已放在文末
复试面试真题已放在文末
【河北工业大学MPA项目及院校简介】
河北工业大学MPA(公共管理硕士)项目依托学校多学科优势,聚焦公共管理实践需求,致力于培养具备良好政治素质和职业道德,掌握系统的公共管理理论、知识和技能,能够熟练运用公共管理方法解决实际问题的复合型、应用型公共管理人才。项目课程设置紧密结合国家治理体系和治理能力现代化要求,涵盖公共政策、行政管理、公共服务、应急管理等核心领域,注重理论与实践相结合,邀请学界专家和行业实务骨干共同授课,为学员搭建优质的学习交流平台和职业发展网络。
【大白话讲考情】河北工业大学非全日制MPA
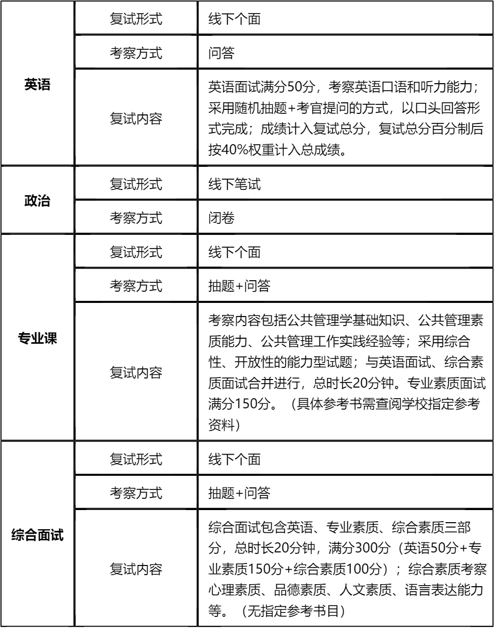
客观分析一波,河北工业大学非全日制MPA复试整体淘汰率25%,属于中等淘汰水平,复试时间预计在 2026 年 3 月 29 日前后,查分后备考时间有限,需要提前规划复习。整体复试以笔试+面试为主,面试形式为线下个面,包含英语、专业素质、综合素质三个部分,需重点准备结构化问答技巧。
复习建议:从分数段录取率来看,197分以上稳录概率极高,160-180分段录取率仅50%,擦线考生需重点突破复试。真题是核心复习资料,我把涵盖英语、政治、专业课、综合面试的高频真题都放在文末了,建议优先背诵掌握,集中10-15天强化训练即可覆盖核心考点。复试考察内容较全面,需兼顾政治笔试背诵、英语口语练习和专业知识储备,重点突破薄弱环节,避免偏科导致复试失利!
2026查分/复试时间/复试形式预测
河北工业大学MPA复试拟录取整体情况/淘汰率评估
复试各个分数段拟录取情况分析
河北工业大学MPA复试内容分析/成绩计算/资审材料
一、 整体复试情况概览
二、 各个学科的复试考察细节
三、 复试资格审查需要准备的材料
四、 同等学力加试科目
复试面试真题分享
一、 英语口语问答
- 1. Can you do a quick self-introduction?
- 2. Why did you choose our university?
- 3. How will this degree help your career?
- 4. Do you think you can balance work and study?
- 5. What is your biggest motivation?
- 6. Tell me about your current job.
- 7. How do you handle pressure?
二、 政治理论问答
- 1. 你怎么理解“中国式现代化”?
- 2. 什么是“新质生产力”?简单谈谈你的看法。
- 3. 谈谈你对“共同富裕”的理解,是搞平均主义吗?
- 4. “四个自信”指哪四个?你觉得哪个最根本?
- 5. 怎么理解“绿水青山就是金山银山”?
- 6. 中国共产党的“初心”和“使命”是什么?
- 7. 如何理解“江山就是人民,人民就是江山”?
三、 专业知识问答
- 1. 公共管理和企业管理,最大的区别是什么?
- 2. 什么是“市场失灵”?举个身边的例子。
- 3. 你觉得“官僚制”现在过时了吗?
- 4. 公平和效率,你觉得哪个更重要?
- 5. 你怎么理解“服务型政府”?
- 6. 什么是“数字政府”?它能解决所有问题吗?
- 7. 谈谈你对“治理能力现代化”的理解。
四、 综合素质面试问答
- 1. 除了学历,你觉得MPA还能给你带来什么?
- 2. 你本科专业和公共管理没关系,为什么跨考?
- 3. 你觉得你性格上最大的优点和缺点是什么?
- 4. 如果这次复试被刷了,你会怎么办?
- 5. 如果你和同事闹矛盾了,工作推不动,你先怎么办?
- 6. 领导当众批评错了你,你会当场反驳吗?
- 7. 作为一个管理者,你更看重结果还是过程?
接下来,你最想要2026河北工业大学MPA复试的完整资料来了(全科目,包含真题)!!!河北工业大学MPA复试急救资料PDF汇总目录,考来考去就这些东西!
老师总结:
复试备考,核心是“针对性”和“高效性”。河北工业大学MPA复试有明确的考察重点和形式,要根据学校的要求制定备考策略。政治笔试闭卷,必须背诵记忆,不能依赖临时抱佛脚;英语面试是随机抽题+考官提问,要提前准备常见问题的应答思路,多练口语表达的流畅度;专业课和综合面试合并进行,总时长20分钟,需要在短时间内展现专业能力和综合素质,回答问题要简洁明了、逻辑严谨。
对于同等学力的考生,还要额外准备两门加试科目,虽然不计入复试总分,但不及格会直接导致复试不合格,必须高度重视,提前复习相关教材,掌握核心知识点。资格审查材料要提前整理齐全,逐一核对,避免遗漏重要文件影响复试。
最后,心态也很重要。复试竞争有一定压力,但只要充分准备,就能从容应对。建议多进行模拟面试,熟悉复试流程,缓解紧张情绪。文末的真题资料是备考的重要助力,一定要认真利用,结合自身情况针对性复习。祝愿大家都能在复试中取得好成绩,成功录取到河北工业大学MPA项目!

© 温馨提示:本文由作者海豚MBA张老师创作,未经著作权人允许禁止转载。
