【大白话讲考情】西南科技大学2026年MPA非全日制

复试面试真题已放在文末
复试面试真题已放在文末
【西南科技大学MPA项目及院校简介】
西南科技大学公共管理硕士(MPA)非全日制项目依托学校多学科优势,聚焦公共管理实践需求,致力于培养具备良好的政治思想素质和职业道德素养,掌握系统的公共管理理论、知识和方法,具备从事公共管理与公共政策分析的能力,能够解决公共管理实际问题的复合型、应用型高级专门人才。
项目课程设置紧密结合公共管理领域的前沿动态和地方治理实践,注重理论与实践的结合,邀请学界专家和行业实务骨干共同授课。通过案例教学、实地调研、专题研讨等多种教学形式,提升学生的实践能力和创新思维。学校拥有完善的教学设施和优质的师资队伍,为MPA学生提供了良好的学习环境和发展平台,毕业生广泛服务于政府部门、事业单位、社会组织等公共领域,获得了社会各界的认可。
【大白话讲考情】西南科技大学MPA非全日制
客观分析一波,西南科技大学MPA非全日制复试整体淘汰率处于合理区间,复试时间预计在 2026 年 3 月 27 日前后,查分后到复试的准备时间有限,所以大家需要提前启动复试备考,避免临时抱佛脚。整体上复试以笔试+面试为主,面试形式为个人面试,需重点打磨个人应答逻辑和专业表达能力。
复习建议:一定要把真题和高频考点作为复习核心,资料中包含的2025-2026时政合集、公共管理必考高频50词、理论思维导图等都是重中之重。我把涵盖政治、英语、专业课、综合面试的全套复试资料都做了整理,大家下载后按计划背诵,7天即可系统掌握核心内容!备考时间紧张,务必聚焦重点,拒绝盲目复习,文末的真题和资料一定要认真对待,其实只要掌握核心考点,复试通关并不难!!!
2026查分/复试时间/复试形式预测
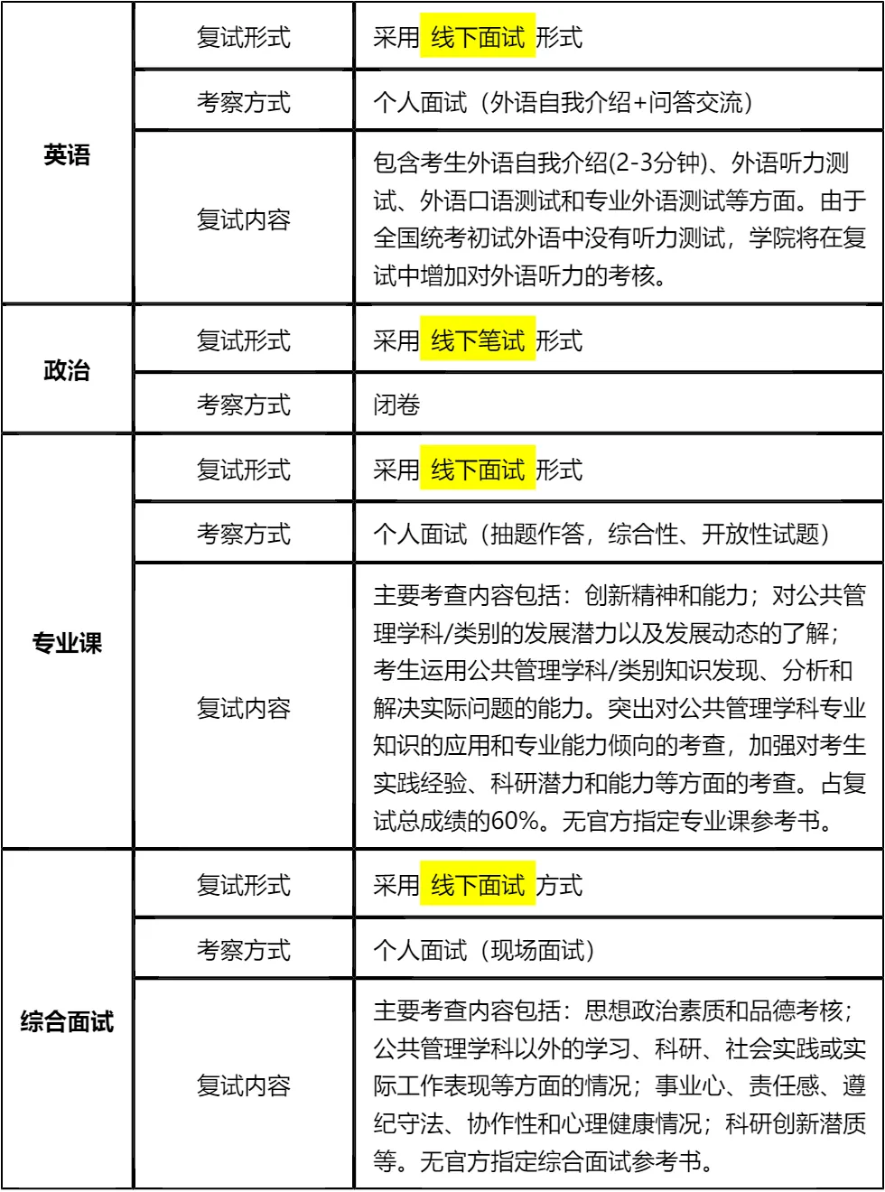
西南科技大学MPA复试内容分析/成绩计算/资审材料
一、 整体复试情况概览
二、 各个学科的复试考察细节
三、 复试资格审查需要准备的材料
四、 同等学力加试科目
复试面试真题分享
一、 英语口语问答
- 1. Can you do a quick self-introduction?
- 2. Why did you choose our university?
- 3. How will this degree help your career?
- 4. Do you think you can balance work and study?
- 5. What is your biggest motivation?
- 6. Describe a conflict you had with a colleague.
- 7. Where do you see yourself in 5 years?
二、 政治理论问答
- 1. 你怎么理解“中国式现代化”?
- 2. 什么是“新质生产力”?简单谈谈你的看法。
- 3. 谈谈你对“共同富裕”的理解,是搞平均主义吗?
- 4. “四个自信”指哪四个?你觉得哪个最根本?
- 5. 怎么理解“绿水青山就是金山银山”?
- 6. 如何理解“江山就是人民,人民就是江山”?
- 7. 国家为什么要强调“科技自立自强”?
三、 专业知识问答
- 1. 公共管理和企业管理,最大的区别是什么?
- 2. 什么是“公共利益”?谁来代表公共利益?
- 3. 什么是“市场失灵”?举个身边的例子。
- 4. 你觉得“官僚制”现在过时了吗?
- 5. 什么是公共产品?空气算不算?
- 6. 你怎么理解“服务型政府”?
- 7. 谈谈你对“治理能力现代化”的理解。
四、 综合素质面试问答
- 1. 除了学历,你觉得MPA还能给你带来什么?
- 2. 你为什么要考MPA,而不是MBA?
- 3. 你本科专业和公共管理没关系,为什么跨考?
- 4. 你觉得你性格上最大的优点和缺点是什么?
- 5. 你工作中最大的成就是什么?具体谈谈。
- 6. 如果这次复试被刷了,你会怎么办?
- 7. 领导安排的任务明显不合理,你做不做?
接下来,你最想要2026西南科技大学MPA复试的完整资料来了(全科目,包含真题)!!!西南科技大学MPA复试急救资料PDF汇总目录,考来考去就这些东西!
老师总结:
复试备考需做到“全面覆盖、重点突出”。西南科技大学MPA复试考察内容涵盖政治、英语、专业课和综合面试四个方面,考生需全面了解各科目考察形式和内容,制定详细的备考计划。专业课作为重中之重,要投入足够的时间和精力,深入理解核心理论,结合实际案例进行分析应用;英语和政治要针对性补强薄弱环节,确保不拖后腿。
面试应答要体现“真诚务实、逻辑清晰”。避免使用空洞的套话,而是结合自身实际情况进行回答,展现真实的自我和独特的见解。面对考官的提问,要认真倾听、冷静思考,组织语言后再有条理地作答,遇到不会的问题不要慌张,可以坦诚说明并尝试从相关角度进行分析。
最后,要重视细节管理。资格审查材料准备齐全规范,避免因材料问题影响复试;备考过程中保持良好的心态和作息,合理安排学习和休息时间,避免过度焦虑。整理的复试资料涵盖了各科目核心内容和真题,是备考的重要助力,要充分利用好这份资料,认真背诵、反复练习,相信大家都能在复试中取得优异成绩,成功上岸!

© 温馨提示:本文由作者海豚MBA张老师创作,未经著作权人允许禁止转载。
