【大白话讲考情】西南财经大学2026年全日制MPA

复试面试真题已放在文末
复试面试真题已放在文末
【西南财经大学MPA项目及院校简介】
西南财经大学MPA(公共管理硕士)项目依托学校深厚的经济学、管理学底蕴,致力于培养具备良好的政治素质和职业道德,掌握系统的公共管理理论、知识和技能,具备较强的公共政策分析和解决实际问题能力的高层次、应用型公共管理专门人才。项目课程体系兼顾理论深度与实践导向,涵盖公共管理核心理论、公共政策分析、公共部门管理、社会治理等关键领域,同时结合当前公共管理实践中的热点难点问题设置特色模块。
学校拥有一支高水平的师资队伍,既有深耕公共管理领域多年的学术专家,也有具备丰富公共管理实践经验的行业精英,为学生提供理论指导与实践点拨。MPA项目注重产学研结合,与政府部门、事业单位、社会组织等建立了广泛的合作关系,为学生提供优质的实习实践平台和丰富的行业资源,助力学生实现职业发展目标。
【大白话讲考情】西南财经大学全日制MPA
客观分析一波,西南财经大学全日制MPA复试整体淘汰率18%,不算低也不算高,复试时间预计在 2026 年 3 月 28 日前后,查分后准备时间有限,大家需要提前规划复试备考。从分数段录取率来看,200分以上录取率达到100%,180-200分录取率94%,而160-180分录取率仅45%,209分是稳录取建议分数,擦线考生需要重点冲刺。整体复试形式为纯面试,无笔试环节,分为专业面试、外国语测试、思想政治理论测试三个核心部分,需针对性准备各板块内容。
复习建议:一定要把真题作为复习的重点,我把真题及涵盖西南财经大学MPA复试英语口语、政治、专业综合面试的所有资料都放在文末了,大家下载后认真背诵,聚焦高频考点,合理分配各板块复习时间。专业面试占复试成绩70%,是重中之重,需扎实掌握公共管理核心理论与实践热点;英语和政治虽占比相对较低,但也不能掉以轻心,确保达到基本要求。总之,文末的真题一定要看,资料一定要下载背诵,针对性备考才能提高通过率!!!
2026查分/复试时间/复试形式预测
西南财经大学MPA复试拟录取整体情况/淘汰率评估
复试各个分数段拟录取情况分析
西南财经大学MPA复试内容分析/成绩计算/资审材料
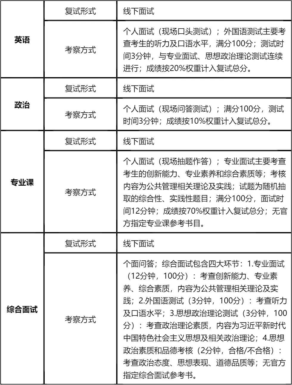
一、 整体复试情况概览
二、 各个学科的复试考察细节
三、 复试资格审查需要准备的材料
四、 同等学力加试科目
复试面试真题分享
一、 英语口语问答
- 1. Can you do a quick self-introduction?
- 2. Why did you choose our university?
- 3. How will this degree help your career?
- 4. Can you balance work and study?
- 5. What is your biggest motivation?
- 6. Tell me about your current job.
- 7. How do you handle pressure?
二、 政治理论问答
- 1. 你怎么理解“中国式现代化”?
- 2. 什么是“新质生产力”?简单谈谈你的看法。
- 3. 谈谈你对“共同富裕”的理解,是搞平均主义吗?
- 4. “四个自信”指哪四个?你觉得哪个最根本?
- 5. 怎么理解“绿水青山就是金山银山”?
- 6. 中国共产党的“初心”和“使命”是什么?
- 7. 如何理解“江山就是人民,人民就是江山”?
三、 专业知识问答
- 1. 公共管理和企业管理,最大的区别是什么?
- 2. 什么是“市场失灵”?举个身边的例子。
- 3. 你觉得“官僚制”现在过时了吗?
- 4. 公平和效率,你觉得哪个更重要?
- 5. 你怎么理解“服务型政府”?
- 6. 什么是“数字政府”?它能解决所有问题吗?
- 7. 如何看待政府购买公共服务?
四、 综合素质面试问答
- 1. 除了学历,你觉得MPA还能给你带来什么?
- 2. 你本科专业和公共管理没关系,为什么跨考?
- 3. 你觉得你性格上最大的优点和缺点是什么?
- 4. 如果这次复试被刷了,你会怎么办?
- 5. 领导安排的任务明显不合理,你做不做?
- 6. 你的下属能力比你强,不服你管,你怎么办?
- 7. 你如何处理工作中的突发危机事件?
接下来,你最想要2026西南财经大学MPA复试的完整资料来了(全科目,包含真题)!!!西南财经大学MPA复试急救资料PDF汇总目录,考来考去就这些东西!
老师总结:
西南财经大学MPA复试的成绩计算方式决定了初试和复试同样重要,初试分数较高的考生不能掉以轻心,初试分数偏低的考生也有逆袭机会。复试中专业面试占比最高,要投入更多时间和精力,深入学习公共管理专业知识,提升专业素养和创新能力,展现出独特的学术潜力和实践能力。
面试礼仪也不容忽视,着装得体、举止大方、尊重考官,能给考官留下良好的第一印象。回答问题时要认真倾听、思考后再作答,避免打断考官讲话,遇到不会的问题不要慌张,可以坦诚说明并尝试从相关角度分析,展现出学习能力和应变能力。
备考过程中要合理安排时间,制定详细的复习计划,兼顾专业、英语、政治等各个板块,同时注重模拟训练,提升临场发挥能力。文末的复试资料是经过筛选的高频考点和真题,能帮助大家精准把握备考方向,少走弯路。只要全力以赴、科学备考,就一定能收获理想的结果,祝大家复试顺利!
后来我找到了复试资料,里面的真题和考点总结帮了我大忙。我把专业知识问答真题一个个整理出来,结合教材和时政热点进行分析,总结答题思路和框架。英语方面,背诵了高频问答模板,每天对着镜子练习口语表达,提升流畅度和自信心。
复试当天,专业面试抽到的题目是“如何理解服务型政府”,正好是我重点复习过的内容,我结合政府改革案例,从理念、实践、成效等方面进行了阐述,考官还追问了相关问题,我也从容应对。英语面试的问题比较常规,都是资料里涵盖的话题,回答得很顺利。政治面试紧扣相关理论,我准确表达了自己的理解。
最后成功上岸,真的很感谢这份复试资料。建议分数不占优势的考生,一定要针对性准备,把真题吃透,总结答题方法,同时加强模拟训练,提升临场反应能力,相信大家也能像我一样实现逆袭!

© 温馨提示:本文由作者海豚MBA张老师创作,未经著作权人允许禁止转载。
