【大白话讲考情】2026年成都中医药大学全日制MPA

复试面试真题已放在文末
复试面试真题已放在文末
【成都中医药大学MPA项目及院校简介】
成都中医药大学MPA项目充分发挥学校在医药卫生领域的资源优势,课程体系涵盖公共管理核心理论与医药卫生管理特色模块,注重理论与实践的深度融合。项目拥有一支兼具学术造诣和实践经验的师资队伍,同时邀请政府部门、医疗卫生机构的资深管理者担任实践导师,为学生提供全方位的指导。毕业生广泛分布在政府卫生健康部门、医疗机构、公共卫生机构、社会组织等单位,在医药卫生公共管理领域展现出较强的竞争力。
【大白话讲考情】成都中医药大学全日制MPA
客观分析一波,成都中医药大学全日制MPA复试淘汰率18%,属于中等淘汰水平,复试时间预计在 2026 年 3 月 30 日前后,查分后准备时间有限,建议提前启动复试备考。整体复试以笔试+面试为主,其中面试包含多个版块,需要全面准备。
复习建议:从分数段录取率来看,209分及以上稳录概率极高,200-210分段录取率90%,180-200分段录取率77%,擦线考生需重点突破复试。一定要把真题作为复习核心,我把真题及涵盖英语、政治、专业课、综合面试的全套资料放在文末,下载后集中背诵,重点攻克高频考点,合理分配笔试和面试的备考时间,避免偏科,文末真题务必认真研读,资料背诵到位才能稳妥上岸!!!
2026查分/复试时间/复试形式预测
成都中医药大学全日制MPA复试拟录取整体情况/淘汰率评估
复试各个分数段拟录取情况分析
成都中医药大学全日制MPA复试内容分析/成绩计算/资审材料
一、 整体复试情况概览
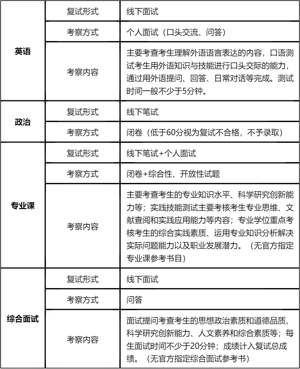
二、 各个学科的复试考察细节
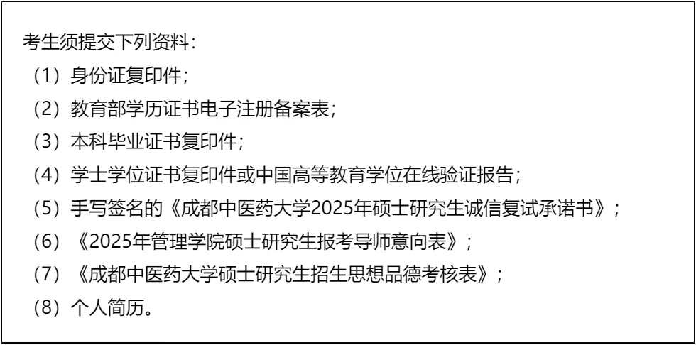
三、 复试资格审查需要准备的材料
四、 同等学力加试科目
复试面试真题分享
一、 英语口语问答
- 1. Can you do a quick self-introduction?
- 2. Why did you choose our university?
- 3. How will this degree help your career?
- 4. Can you balance work and study?
- 5. What is your biggest motivation?
- 6. Tell me about your current job.
- 7. How do you handle pressure?
二、 政治理论问答
- 1. 你怎么理解“中国式现代化”?
- 2. 什么是“新质生产力”?简单谈谈你的看法。
- 3. 谈谈你对“共同富裕”的理解,是搞平均主义吗?
- 4. “四个自信”指哪四个?你觉得哪个最根本?
- 5. 怎么理解“绿水青山就是金山银山”?
- 6. 中国共产党的“初心”和“使命”是什么?
- 7. 如何理解“江山就是人民,人民就是江山”?
三、 专业知识问答
- 1. 公共管理和企业管理,最大的区别是什么?
- 2. 什么是“公共利益”?谁来代表公共利益?
- 3. 你觉得“官僚制”现在过时了吗?
- 4. 什么是公共产品?空气算不算?
- 5. 公平和效率,你觉得哪个更重要?
- 6. 你怎么理解“服务型政府”?
- 7. 谈谈你对“治理能力现代化”的理解。
四、 综合素质面试问答
- 1. 除了学历,你觉得MPA还能给你带来什么?
- 2. 你本科专业和公共管理没关系,为什么跨考?
- 3. 你觉得你性格上最大的优点和缺点是什么?
- 4. 如果这次复试被刷了,你会怎么办?
- 5. 领导安排的任务明显不合理,你做不做?
- 6. 如果你和同事闹矛盾了,工作推不动,你先怎么办?
- 7. 作为一个管理者,你更看重结果还是过程?
接下来,你最想要2026成都中医药大学全日制MPA复试的完整资料来了(全科目,包含真题)!!!成都中医药大学MPA复试急救资料PDF汇总目录,考来考去就这些东西!
老师总结:
第一点,从分数段分析来看,209分是稳录分数线,达到这个分数的考生要保持良好心态,复试正常发挥即可;200-210分段和180-200分段的考生竞争激烈,需要在复试中突出优势,无论是笔试的知识储备还是面试的表达能力,都要做到精益求精。初试分数不占优的考生,要抓住复试30%的占比机会,全力冲刺逆袭。
第二点,复试形式包含笔试和面试,时间紧任务重,要合理分配备考时间。政治笔试闭卷考试,需要记忆的内容较多,建议制定详细的背诵计划,分模块突破;专业课笔试和面试要兼顾理论知识和实践应用,多做开放性试题练习,培养专业思维;综合面试考察全面,要梳理个人经历、职业规划、专业认知等内容,做到应答有条理、有深度。
第三点,备考资料的使用要高效,文末的真题是历年考察的重点,要反复背诵并理解答题思路,不要死记硬背。同时,关注行业热点和国家政策,尤其是与公共管理、医药卫生相关的内容,提升答题的专业性和时效性。面试时要注重礼仪,自信大方,展现出良好的综合素质。相信只要认真准备,就能顺利通过复试,成为成都中医药大学MPA的一员!

© 温馨提示:本文由作者海豚MBA张老师创作,未经著作权人允许禁止转载。
