【大白话讲考情】2026年上海交通大学非全日制MPA

复试面试真题已放在文末
复试面试真题已放在文末
【上海交通大学MPA项目及院校简介】
项目课程体系紧密结合国家治理现代化需求,涵盖公共政策分析、行政管理、公共经济学、社会治理等核心模块,同时融入数字政府、应急管理、公共服务创新等前沿方向。教学过程中注重理论联系实际,通过案例教学、实地调研、模拟实训等多种方式,提升学生解决复杂公共管理问题的能力。
上海交通大学MPA项目拥有一支高水平的师资队伍,既有深耕学术的资深教授,也有具备丰富实践经验的行业专家和政府管理者。此外,项目还搭建了广泛的产学研合作平台,为学生提供优质的实习实践机会和广阔的职业发展空间,毕业生多就职于政府部门、事业单位、社会组织及大型国企等领域,成为公共管理领域的骨干力量。
【大白话讲考情】上海交通大学非全日制MPA
客观分析一波,上海交通大学非全日制MPA复试整体淘汰率较低(3%左右),复试时间预计在 2026 年 3 月 22 日前后,查分后准备时间有限,建议提前启动复试备考,避免临时抱佛脚。整体复试以笔试+面试为主,面试形式均为线下个面,需重点打磨个面应答逻辑和表达能力。
复习建议:真题是核心复习资料,我把涵盖英语、政治、专业课、综合面试的全科目真题及复试核心资料都放在文末了,下载后务必重点背诵,集中精力背诵10天左右可完成核心内容掌握!备考时间紧张,务必聚焦高频考点和核心题型,避免盲目复习。文末真题和资料一定要认真研读背诵,其实复试难度可控,做好充分准备就能稳操胜券!!!
2026查分/复试时间/复试形式预测
上海交通大学MPA复试拟录取整体情况/淘汰率评估
复试各个分数段拟录取情况分析
上海交通大学MPA复试内容分析/成绩计算/资审材料
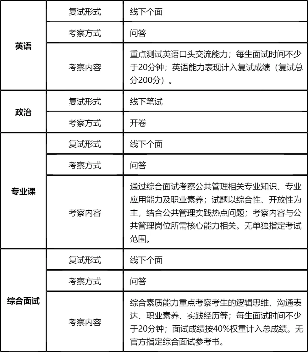
一、 整体复试情况概览
二、 各个学科的复试考察细节
三、 复试资格审查需要准备的材料
复试面试真题分享
一、 英语口语问答
- 1. Can you do a quick self-introduction?
- 2. Why did you choose our university?
- 3. How will this degree help your career?
- 4. Do you think you can balance work and study?
- 5. What is your biggest motivation?
- 6. Tell me about your current job.
- 7. How do you handle pressure?
二、 政治理论问答
- 1. 你怎么理解“中国式现代化”?
- 2. 什么是“新质生产力”?简单谈谈你的看法。
- 3. 谈谈你对“共同富裕”的理解,是搞平均主义吗?
- 4. “四个自信”指哪四个?你觉得哪个最根本?
- 5. 怎么理解“绿水青山就是金山银山”?
- 6. 中国共产党的“初心”和“使命”是什么?
- 7. 如何理解“江山就是人民,人民就是江山”?
三、 专业知识问答
- 1. 公共管理和企业管理,最大的区别是什么?
- 2. 什么是“公共利益”?谁来代表公共利益?
- 3. 什么是“市场失灵”?举个身边的例子。
- 4. 你觉得“官僚制”现在过时了吗?
- 5. 什么是公共产品?空气算不算?
- 6. 你怎么理解“服务型政府”?
- 7. 谈谈你对“治理能力现代化”的理解。
四、 综合素质面试问答
- 1. 除了学历,你觉得MPA还能给你带来什么?
- 2. 你为什么要考MPA,而不是MBA?
- 3. 你本科专业和公共管理没关系,为什么跨考?
- 4. 你性格上最大的优点和缺点是什么?
- 5. 你工作中最大的成就是什么?具体谈谈。
- 6. 如果这次复试被刷了,你会怎么办?
- 7. 领导安排的任务明显不合理,你做不做?
接下来,你最想要2026上海交通大学MPA复试的完整资料来了(全科目,包含真题)!!!上海交通大学MPA复试急救资料PDF汇总目录,考来考去就这些东西!
老师总结:
上海交大MPA复试的核心特点是“低淘汰率、高要求”,虽然淘汰率仅3%,但对考生的专业素养、综合素质和表达能力都有较高要求。复试各个环节都不能掉以轻心,任何一个环节的失误都可能影响最终结果。政治笔试要注重知识的系统性和逻辑性,英语面试要提升口语交流的自信和流畅度,专业课和综合面试要展现专业能力和综合素质。
在职考生要合理平衡工作和备考时间,利用碎片时间背诵政治考点和英语素材,周末时间进行真题练习和模拟面试。备考过程中要善于总结归纳,将零散的知识点整合为系统的知识框架,提高答题的准确性和高效性。同时,要关注学校复试通知的最新动态,及时调整备考计划,确保备考方向不偏离。
文末的复试真题和核心资料是备考的宝贵资源,涵盖了英语、政治、专业课、综合面试的高频考点和典型真题,建议下载后打印出来,反复学习背诵。只要付出足够的努力和汗水,就能顺利通过复试,开启在上海交通大学的学习生涯!

© 温馨提示:本文由作者海豚MBA张老师创作,未经著作权人允许禁止转载。
