【大白话讲考情】上海海洋大学2026年非全日制MPA

复试面试真题已放在文末
复试面试真题已放在文末
【上海海洋大学MPA项目及院校简介】
上海海洋大学MPA(公共管理硕士)项目依托学校的学科优势和行业资源,致力于培养具备良好的政治素质和职业道德,掌握系统的公共管理理论、知识和方法,具备较强的公共管理能力和解决实际问题能力的复合型、应用型公共管理人才。项目课程体系兼顾理论性与实践性,注重培养学生的公共服务意识、创新思维和团队协作能力,课程设置涵盖公共管理核心课程、专业方向课程和实践教学环节,满足不同行业背景学生的学习需求。
学校拥有一支结构合理、经验丰富的师资队伍,其中不乏具有深厚学术造诣和丰富实践经验的教授、副教授,同时聘请了政府部门、企事业单位的资深管理人员担任兼职导师,为学生提供全方位的指导。MPA项目毕业生广泛分布在政府机关、事业单位、社会组织、国有企业等领域,凭借扎实的专业知识和较强的实践能力,受到用人单位的一致好评。
【大白话讲考情】上海海洋大学非全日制MPA
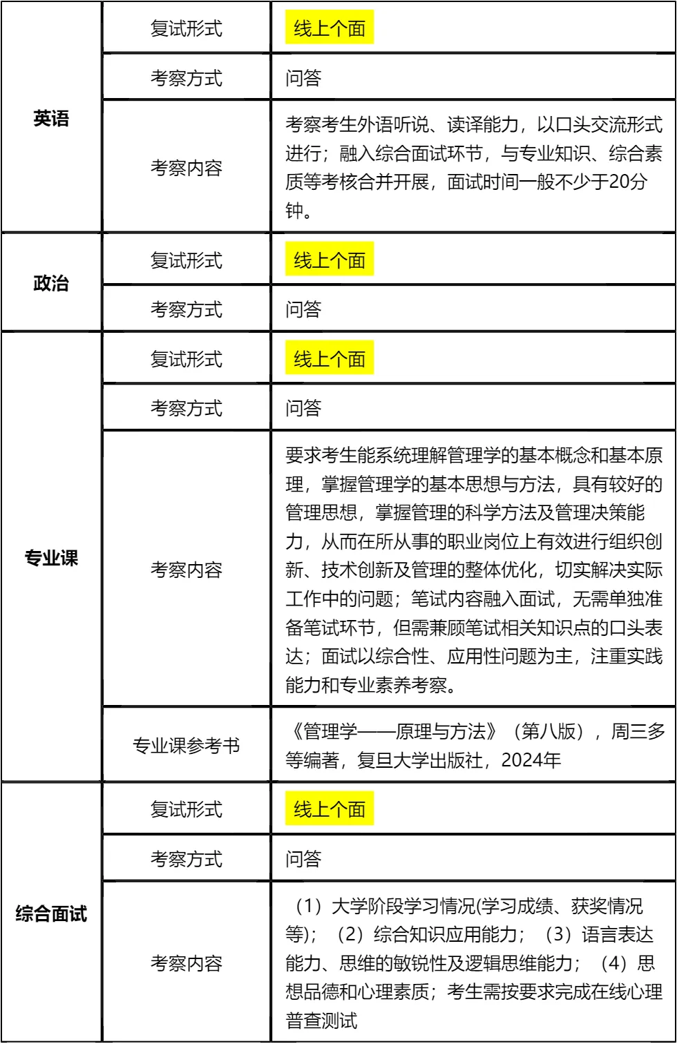
客观分析一波,上海海洋大学非全日制MPA复试整体淘汰率较低(9%),复试时间预计在 2026 年 3 月 30 日前后,查分后到复试时间间隔有限,建议提前筹备复试,避免临时抱佛脚。整体复试形式为线上个面,无单独笔试环节,笔试相关知识点融入面试考察,需注重口头表达能力的训练。
复习建议:核心复习资料为专业课参考书《管理学——原理与方法》(第八版),需系统掌握公共管理基础知识点和管理学基本原理。同时要重点关注真题和高频考点,文末已整理涵盖英语、政治、专业课、综合面试的核心资料和真题,下载后集中背诵记忆,聚焦重点高效备考,避免盲目复习。政治板块需关注时政热点,英语和综合面试要多进行模拟问答练习,提升表达流畅度,其实只要针对性准备,复试通关难度不大!!!
2026查分/复试时间/复试形式预测
上海海洋大学MPA复试拟录取整体情况/淘汰率评估
复试各个分数段拟录取情况分析
上海海洋大学MPA复试内容分析/成绩计算/资审材料
一、 整体复试情况概览
二、 各个学科的复试考察细节
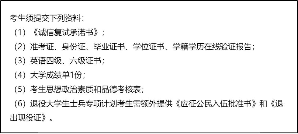
三、 复试资格审查需要准备的材料
复试面试真题分享
一、 英语口语问答
- 1. Can you do a quick self-introduction?
- 2. Why did you choose our university?
- 3. How will this degree help your career?
- 4. Do you think you can balance work and study?
- 5. What is your biggest motivation?
- 6. Tell me about your current job.
- 7. How do you handle pressure?
二、 政治理论问答
- 1. 你怎么理解“中国式现代化”?
- 2. 什么是“新质生产力”?简单谈谈你的看法。
- 3. 谈谈你对“共同富裕”的理解,是搞平均主义吗?
- 4. “四个自信”指哪四个?你觉得哪个最根本?
- 5. 怎么理解“绿水青山就是金山银山”?
- 6. 中国共产党的“初心”和“使命”是什么?
- 7. 如何理解“江山就是人民,人民就是江山”?
三、 专业知识问答
- 1. 公共管理和企业管理,最大的区别是什么?
- 2. 什么是“公共利益”?谁来代表公共利益?
- 3. 什么是“市场失灵”?举个身边的例子。
- 4. 你觉得“官僚制”现在过时了吗?
- 5. 什么是公共产品?空气算不算?
- 6. 你怎么理解“服务型政府”?
- 7. 谈谈你对“治理能力现代化”的理解。
四、 综合素质面试问答
- 1. 除了学历,你觉得MPA还能给你带来什么?
- 2. 你为什么要考MPA,而不是MBA?
- 3. 你本科专业和公共管理没关系,为什么跨考?
- 4. 你觉得你性格上最大的优点和缺点是什么?
- 5. 你工作中最大的成就是什么?具体谈谈。
- 6. 如果这次复试被刷了,你会怎么办?
- 7. 领导安排的任务明显不合理,你做不做?
接下来,你最想要2026上海海洋大学MPA复试的完整资料来了(全科目,包含真题)!!!上海海洋大学MPA复试急救资料PDF汇总目录,考来考去就这些东西!
老师总结:
面对上海海洋大学MPA复试,要做到“知己知彼,百战不殆”。了解复试流程、考察内容和评分标准是备考的第一步,在此基础上制定合理的复习计划。专业课要以指定教材为核心,逐章梳理知识点,重点掌握管理学的基本原理和方法,并能结合实际案例进行分析。
线上复试需要注意一些细节问题,比如面试环境要安静整洁,着装要得体大方,答题时要注意眼神交流和语速控制。综合面试中,要诚实回答问题,对于不会的问题不要盲目猜测,可以坦诚说明并表达学习的意愿。心理普查测试要认真对待,如实填写相关信息。
备考时间紧张,要学会抓重点、分主次。文末的真题资料是备考的重要资源,要反复背诵和练习,总结答题规律和技巧。同时,要保持良好的学习状态和心态,避免焦虑情绪影响备考效率。相信通过大家的努力,一定能在复试中取得优异成绩,成功上岸上海海洋大学MPA!

© 温馨提示:本文由作者海豚MBA张老师创作,未经著作权人允许禁止转载。
