【大白话讲考情】2026年华东理工大学全日制MPA

复试面试真题已放在文末
复试面试真题已放在文末
【华东理工大学MPA项目及院校简介】
华东理工大学MPA(公共管理硕士)项目依托学校多学科交叉优势,致力于培养具备现代公共管理理论素养、专业能力和创新精神,能够适应新时代公共管理实践需求的复合型、应用型高级管理人才。项目课程体系紧密结合国家治理体系和治理能力现代化要求,涵盖公共政策、行政管理、社会保障、城市治理等核心领域,注重理论与实践的深度融合,通过案例教学、实地调研、专家讲座等多种形式提升学生的实践应用能力。
华理MPA项目拥有一支高素质的师资队伍,师资力量涵盖公共管理、经济学、法学等多个学科领域,其中不乏具有丰富实践经验的政府部门专家和行业精英。学校与各级政府部门、社会组织等建立了广泛的合作关系,为学生提供了优质的实习实践平台和丰富的行业资源。选择华东理工大学MPA,将为学生投身公共管理事业、实现职业发展目标奠定坚实基础。
【大白话讲考情】华东理工大学全日制MPA
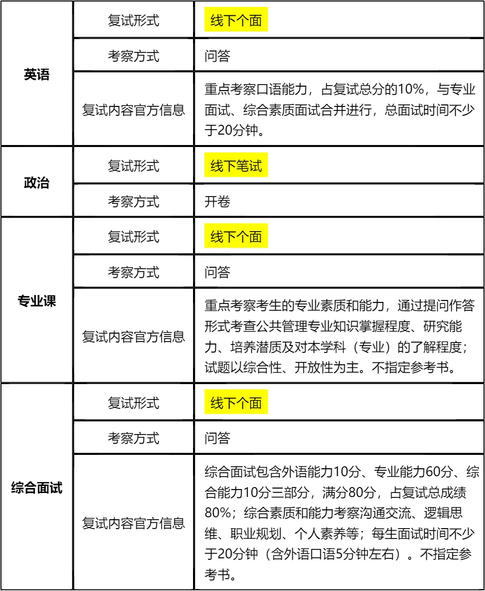
客观分析一波,华东理工大学全日制MPA复试整体淘汰率27%,属于中等淘汰水平,复试时间预计在 2026 年 3 月 30 日前后,查分后准备时间有限,大家需要提前规划复习。从分数段录取情况来看,210分及以上录取率达100%,属于稳录区间;180-200分录取率72%,竞争相对激烈;160-180分录取率为0,压线风险极高。整体复试以笔试+面试为主,面试形式为线下个面,需重点打磨个面技巧。
复习建议:首先要明确目标分数,210分以上录取把握最大,低于180分的考生需做好充分准备应对竞争。其次,复试中面试占比80%,英语、专业能力、综合能力均在面试中考察,需重点强化口语表达和专业知识应用能力。政治为开卷笔试,虽无需死记硬背,但需熟悉相关政策理论,提升分析论述能力。真题是复习核心,文末整理了涵盖英语、政治、专业课、综合面试的完整真题资料,下载后集中背诵练习,聚焦高频考点,避免盲目复习,提高备考效率!
2026查分/复试时间/复试形式预测
华东理工大学MPA复试拟录取整体情况/淘汰率评估
复试各个分数段拟录取情况分析
华东理工大学MPA复试内容分析/成绩计算/资审材料
一、 整体复试情况概览
二、 各个学科的复试考察细节
三、 复试资格审查需要准备的材料
复试面试真题分享
一、 英语口语问答
- 1. Can you do a quick self-introduction?
- 2. Why did you choose our university?
- 3. How will this degree help your career?
- 4. Do you think you can balance work and study?
- 5. What is your biggest motivation?
- 6. Tell me about your current job.
- 7. How do you handle pressure?
二、 政治理论问答
- 1. 你怎么理解“中国式现代化”?
- 2. 谈谈你对“共同富裕”的理解,是搞平均主义吗?
- 3. “四个自信”指哪四个?你觉得哪个最根本?
- 4. 怎么理解“绿水青山就是金山银山”?
- 5. 什么是“新发展理念”?
- 6. 如何理解“江山就是人民,人民就是江山”?
- 7. 国家为什么要强调“科技自立自强”?
三、 专业知识问答
- 1. 公共管理和企业管理,最大的区别是什么?
- 2. 什么是“公共利益”?谁来代表公共利益?
- 3. 什么是“市场失灵”?举个身边的例子。
- 4. 你觉得“官僚制”现在过时了吗?
- 5. 公平和效率,你觉得哪个更重要?
- 6. 你怎么理解“服务型政府”?
- 7. 谈谈你对“治理能力现代化”的理解。
四、 综合素质面试问答
- 1. 除了学历,你觉得MPA还能给你带来什么?
- 2. 你本科专业和公共管理没关系,为什么跨考?
- 3. 你觉得你性格上最大的优点和缺点是什么?
- 4. 如果这次复试被刷了,你会怎么办?
- 5. 领导安排的任务明显不合理,你做不做?
- 6. 你的职业规划是什么?
- 7. 如何平衡工作、学习和家庭?
接下来,你最想要2026华东理工大学全日制MPA复试的完整资料来了(全科目,包含真题)!!!华东理工大学MPA复试急救资料PDF汇总目录,考来考去就这些东西!
老师总结:
首先,华东理工MPA复试淘汰率27%,竞争不算小,尤其是180-200分的考生,必须重视复试准备。初试分数只是敲门砖,复试表现直接决定最终结果,210分以上的考生也不能掉以轻心,需保持良好状态应对。
其次,复试成绩占比30%,其中面试占复试总分的80%,是重中之重。英语口语、专业能力、综合能力均在面试中考察,需提前进行模拟训练,提升语言表达和逻辑思维能力。专业课无指定参考书,建议围绕公共管理核心概念、热点政策和实践案例进行准备,注重知识的灵活运用。
最后,政治为开卷笔试,虽可查阅资料,但需提前梳理考点框架,熟悉相关理论和政策,避免答题时无从下手。文末整理的真题资料涵盖各板块高频考点,建议下载后反复背诵练习,结合模拟面试打磨答题技巧,祝大家顺利上岸华东理工大学MPA!
后来,我得到了一份整理好的华东理工MPA复试资料,里面包含了各个板块的真题、备考技巧和资格审查材料清单,让我备考有了明确的方向。我按照资料中的重点,优先复习高频考点,政治部分整理了简洁的考点笔记,英语部分背诵了核心问答模板,专业课和综合面试则结合真题进行反复练习。
复试前,我进行了多次全真模拟面试,不仅熟悉了流程,还发现了自己的不足之处并及时改进。正式复试时,我心态比较平稳,答题思路清晰,尤其是专业课和综合面试,很多题目都在真题资料中见过类似的。最终,我成功上岸,非常感谢这份针对性的备考资料。建议分数在180-210分的考生,一定要聚焦真题和高频考点,高效备考,才能在竞争中脱颖而出。

© 温馨提示:本文由作者海豚MBA张老师创作,未经著作权人允许禁止转载。
