【大白话讲考情】2026年复旦大学非全日制MPA

复试面试真题已放在文末
复试面试真题已放在文末
【复旦大学MPA项目及院校简介】
复旦大学MPA项目课程体系兼顾理论深度与实践应用,涵盖公共政策、行政管理、社会保障、城市治理等多个研究方向,师资队伍由资深教授、政策专家和行业精英组成,教学过程注重案例分析、实地调研和跨学科交流。项目拥有广泛的政企合作资源和优质的校友网络,毕业生多就职于政府部门、事业单位、社会组织及大型企业相关公共事务领域,在社会治理和公共服务领域发挥重要作用。
选择复旦大学MPA,不仅能系统掌握公共管理的理论与方法,更能借助学校平台拓展人脉资源、提升综合能力,为投身国家治理体系和治理能力现代化建设奠定坚实基础。
【大白话讲考情】复旦大学非全日制MPA
客观分析一波,复旦大学非全日制MPA复试整体淘汰率较低(仅2%),复试时间预计在2026年3月29日前后,查分后准备时间有限,建议提前启动复试备考。整体复试以笔试+面试为主,其中面试形式均为线下个面,需重点训练问答应对技巧和专业表达能力。
复习建议:复试涉及英语、政治、专业课、综合面试四大板块,政治和专业课均有闭卷笔试,且题型包含简答、论述及案例分析,需提前背诵核心考点和答题框架。真题是核心复习资料,文末整理了各板块高频真题,涵盖英语、政治、专业课、综合面试全内容,集中背诵10-15天可完成核心考点覆盖!备考需抓重点、弃冗余,聚焦高频考点和答题逻辑,避免盲目复习,文末真题和资料务必认真研读背诵,复试通关概率极大!
2026查分/复试时间/复试形式预测
复旦大学MPA复试拟录取整体情况/淘汰率评估
复试各个分数段拟录取情况分析
复旦大学MPA复试内容分析/成绩计算/资审材料
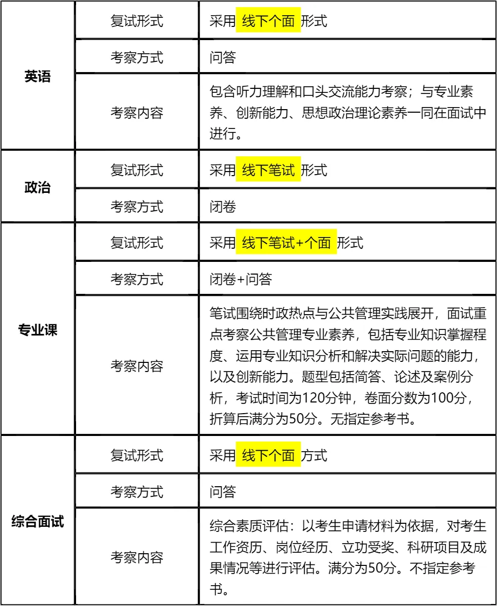
一、 整体复试情况概览
二、 各个学科的复试考察细节
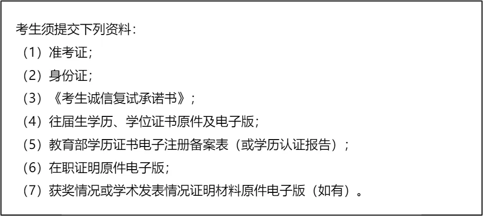
三、 复试资格审查需要准备的材料
复试面试真题分享
一、 英语口语问答
- 1. Can you do a quick self-introduction?
- 2. Why did you choose our university?
- 3. How will this degree help your career?
- 4. Do you think you can balance work and study?
- 5. What is your biggest motivation?
- 6. Tell me about your current job.
- 7. How do you handle pressure?
二、 政治理论问答
- 1. 你怎么理解“中国式现代化”?
- 2. 什么是“新质生产力”?简单谈谈你的看法。
- 3. 谈谈你对“共同富裕”的理解,是搞平均主义吗?
- 4. 怎么理解“绿水青山就是金山银山”?
- 5. “四个自信”指哪四个?你觉得哪个最根本?
- 6. 如何理解“江山就是人民,人民就是江山”?
- 7. 国家为什么要强调“科技自立自强”?
三、 专业知识问答
- 1. 公共管理和企业管理,最大的区别是什么?
- 2. 什么是“公共利益”?谁来代表公共利益?
- 3. 既然市场会失灵,那为什么政府也会“失灵”?
- 4. 你怎么理解“服务型政府”?
- 5. 谈谈你对“治理能力现代化”的理解。
- 6. 精准扶贫和乡村振兴怎么衔接?
- 7. 什么是“邻避效应”(Not In My Backyard)?怎么化解?
四、 综合素质面试问答
- 1. 除了学历,你觉得MPA还能给你带来什么?
- 2. 你本科专业和公共管理没关系,为什么跨考?
- 3. 你工作中最大的成就是什么?具体谈谈。
- 4. 如果这次复试被刷了,你会怎么办?
- 5. 领导安排的任务明显不合理,你做不做?
- 6. 作为一个管理者,你更看重结果还是过程?
- 7. 你如何处理工作中的突发危机事件?
接下来,你最想要2026复旦大学非全日制MPA复试的完整资料来了(全科目,包含真题)!!!复旦大学MPA复试急救资料PDF汇总目录,考来考去就这些东西!
老师总结:
第一点,从录取数据来看,复旦大学MPA对一志愿考生非常友好,210分以上基本稳录,擦线考生也有较高录取概率。但“低淘汰率”不代表“零准备”,政治和专业课的闭卷笔试需要投入时间记忆和理解,尤其是案例分析题,需要掌握答题逻辑和技巧,避免因准备不足导致笔试分数过低。
第二点,面试环节注重专业素养和综合素质的考察,考生要避免死记硬背,而是要理解专业知识的核心内涵,能够灵活运用到实际问题分析中。英语面试虽然难度不大,但要提前适应线下个面的交流氛围,多进行口语练习,确保能够清晰、准确地表达自己的观点。
第三点,资格审查材料要提前准备齐全,避免临时出现材料缺失的情况。备考时间有限,建议考生聚焦核心考点和真题,不要盲目拓展复习范围,提高备考效率。文末的复试资料已经整理了高频真题和核心考点,认真研读背诵,再结合模拟面试锻炼表达能力,上岸概率极高!
后来看到整理的复试资料,里面把政治核心考点和时政热点都梳理好了,还有专业课和英语的真题,省了我很多找资料的时间。我每天早上提前1小时起床背诵政治知识点,晚上下班后背专业课真题和英语问答模板,周末进行模拟笔试和面试。
复试时,政治笔试的简答题和论述题很多都是资料里的高频考点,我基本都能答上来。专业课面试被问到“服务型政府”的相关问题,正好是我重点准备过的真题,回答得比较流畅。英语面试的自我介绍和工作相关问答也提前练过,没有太紧张。
最后顺利录取了,真的很感谢这份复试资料。建议大家备考时一定要抓重点,不要盲目复习,真题和核心考点是关键,再加上适当的模拟练习,复试真的不难。

© 温馨提示:本文由作者海豚MBA张老师创作,未经著作权人允许禁止转载。
