【大白话讲考情】西安建筑科技大学2026年非全日制MPA

复试面试真题已放在文末
复试面试真题已放在文末
【西安建筑科技大学MPA项目及院校简介】
西安建筑科技大学MPA项目注重理论与实践的深度融合,课程设置涵盖公共政策、公共管理、公共经济学等核心模块,同时结合城乡治理、环境治理等特色方向,充分契合当前社会发展需求。项目拥有一支教学经验丰富、科研能力突出的师资队伍,其中不乏在公共管理领域具有重要影响力的专家学者。此外,学校与各级政府部门、企事业单位建立了广泛的合作关系,为MPA学员提供了丰富的实践平台和就业渠道,助力学员实现职业发展目标。
【大白话讲考情】西安建筑科技大学非全日制MPA
客观分析一波,西安建筑科技大学非全日制MPA复试整体淘汰率极低(仅2%),复试时间预计在 2026 年 4 月左右,查分后到复试时间相对充裕,但仍需提前系统准备,避免临时抱佛脚。整体上复试形式为线上个面,无笔试环节,主要考察专业水平、外语能力和综合素质,政治考核包含在综合素质中,无需单独准备笔试。
复习建议:一定要把真题作为复习的核心,专业知识需重点掌握《公共政策导论》(第五版)的核心内容,英语聚焦听说能力训练,政治关注时政热点和思想政治核心考点。我把真题及涵盖英语、政治、专业综合面试的所有核心资料都放在文末了,大家下载后认真背诵练习,集中1-2周即可完成系统备考!总之,复试难度不大,但需针对性准备,文末真题务必熟练掌握,资料一定要下载背诵,上岸概率极高!!!
2026查分/复试时间/复试形式预测
西安建筑科技大学MPA复试拟录取整体情况/淘汰率评估
复试各个分数段拟录取情况分析
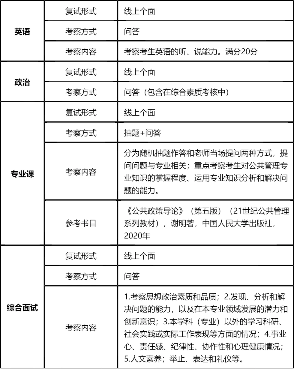
西安建筑科技大学MPA复试内容分析/成绩计算/资审材料
一、 整体复试情况概览
二、 各个学科的复试考察细节
三、 复试资格审查需要准备的材料
四、 同等学力加试要求
复试面试真题分享
一、 英语口语问答
- 1. Can you do a quick self-introduction?
- 2. Why did you choose our university?
- 3. How will this degree help your career?
- 4. Do you think you can balance work and study?
- 5. What is your biggest motivation?
- 6. Tell me about your current job.
- 7. How do you handle pressure?
二、 政治理论问答
- 1. 你怎么理解“中国式现代化”?
- 2. 什么是“新质生产力”?简单谈谈你的看法。
- 3. 谈谈你对“共同富裕”的理解,是搞平均主义吗?
- 4. “四个自信”指哪四个?你觉得哪个最根本?
- 5. 怎么理解“绿水青山就是金山银山”?
- 6. 中国共产党的“初心”和“使命”是什么?
- 7. 如何理解“江山就是人民,人民就是江山”?
三、 专业知识问答
- 1. 公共管理和企业管理,最大的区别是什么?
- 2. 什么是“公共利益”?谁来代表公共利益?
- 3. 什么是“市场失灵”?举个身边的例子。
- 4. 你觉得“官僚制”现在过时了吗?
- 5. 什么是公共产品?空气算不算?
- 6. 你怎么理解“服务型政府”?
- 7. 谈谈你对“治理能力现代化”的理解。
四、 综合素质面试问答
- 1. 除了学历,你觉得MPA还能给你带来什么?
- 2. 你为什么要考MPA,而不是MBA?
- 3. 你本科专业和公共管理没关系,为什么跨考?
- 4. 你觉得你性格上最大的优点和缺点是什么?
- 5. 你工作中最大的成就是什么?具体谈谈。
- 6. 如果这次复试被刷了,你会怎么办?
- 7. 领导安排的任务明显不合理,你做不做?
接下来,你最想要2026西安建筑科技大学MPA复试的完整资料来了(全科目,包含真题)!!!西安建筑科技大学MPA复试急救资料PDF汇总目录,考来考去就这些东西!
老师总结:
西安建筑科技大学MPA复试的特点是“难度低、流程简、重基础”。考生无需准备复杂的学术内容,重点掌握基础专业知识、基本英语口语和核心思想政治考点即可。复试成绩计算中,初试成绩占60%,复试占40%,初试分数较高的考生只要保持稳定发挥,基本可以确保录取;初试分数较低的考生则需在复试中脱颖而出,提升总成绩排名。
专业问答环节,随机抽题和临场提问都围绕公共管理基础理论和实际应用展开,建议考生结合社会热点问题进行思考,尝试用专业知识分析解决实际问题,展现专业素养和应用能力。英语问答以日常交流和职业相关内容为主,提前准备10-15个高频问题的回答模板,反复练习即可应对。
我整理的复试资料已经筛选出了最核心的考点和真题,大家无需再花费时间寻找其他资料,专注吃透这份资料即可。备考过程中,要注重模拟训练,提升表达能力和临场反应,避免紧张导致发挥失常。祝大家都能顺利通过复试,圆梦西安建筑科技大学!

© 温馨提示:本文由作者海豚MBA张老师创作,未经著作权人允许禁止转载。
