【大白话讲考情】山西农业大学2026年非全日制MPA

复试面试真题已放在文末
复试面试真题已放在文末
【山西农业大学MPA项目及院校简介】
山西农业大学MPA(公共管理硕士)项目依托学校的学科优势和地方服务特色,致力于培养具备良好的政治素质和职业道德,掌握系统的公共管理理论、知识和方法,具备从事公共管理与公共政策分析的能力,能够在各级党政机关、事业单位、社会组织等公共部门从事管理工作的复合型、应用型高级专门人才。
项目课程设置紧密结合公共管理实践需求,注重理论与实践的结合,邀请了校内外资深教授和行业专家授课,为学生提供了广阔的学习平台和实践机会。学校拥有完善的教学设施和优质的师资队伍,为MPA学生的成长成才提供了有力保障。
【大白话讲考情】山西农业大学非全日制MPA
客观分析一波,山西农业大学非全日制MPA复试整体淘汰率极低(仅4%),复试时间预计在 2026 年 3 月 31 日前后,查分后准备时间有限,大家需要提前规划备考,避免临时抱佛脚。整体上复试以面试为主,无笔试环节,形式为线下面试+个面,需要重点准备各版块问答技巧。
复习建议:一定要把真题作为复习的核心,我把真题及涵盖英语、政治、专业课、综合面试的全套资料都放在文末了,下载后认真背诵演练,集中精力准备1-2周即可掌握核心考点!复试考察内容贴合专业基础和实践能力,无需过度追求偏难知识点,重点夯实基础、梳理答题逻辑,文末真题务必熟练掌握,资料一定要认真背诵,上岸难度不大!!!
2026查分/复试时间/复试形式预测
山西农业大学MPA复试拟录取整体情况/淘汰率评估
复试各个分数段拟录取情况分析
山西农业大学MPA复试内容分析/成绩计算/资审材料
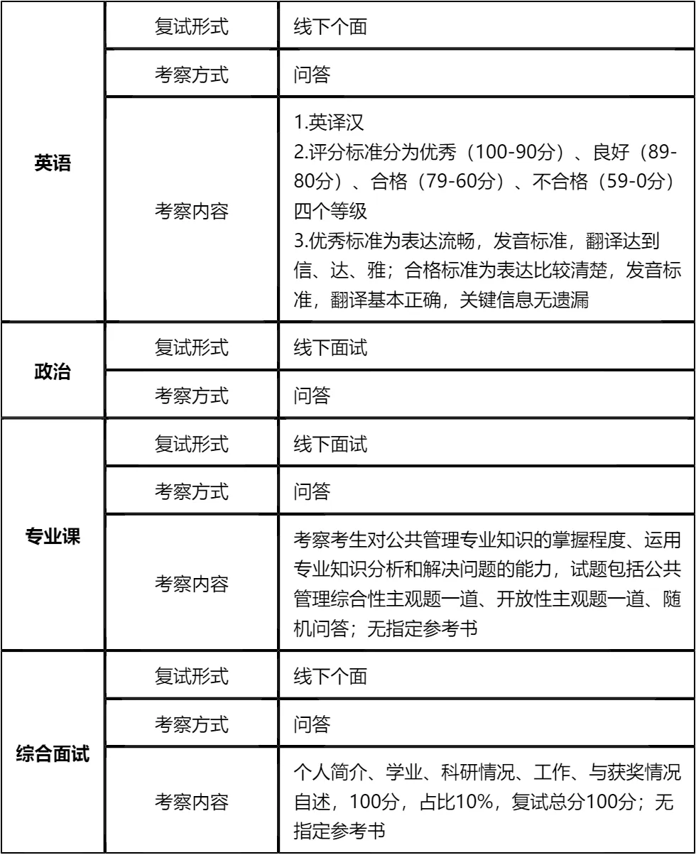
一、 整体复试情况概览
二、 各个学科的复试考察细节
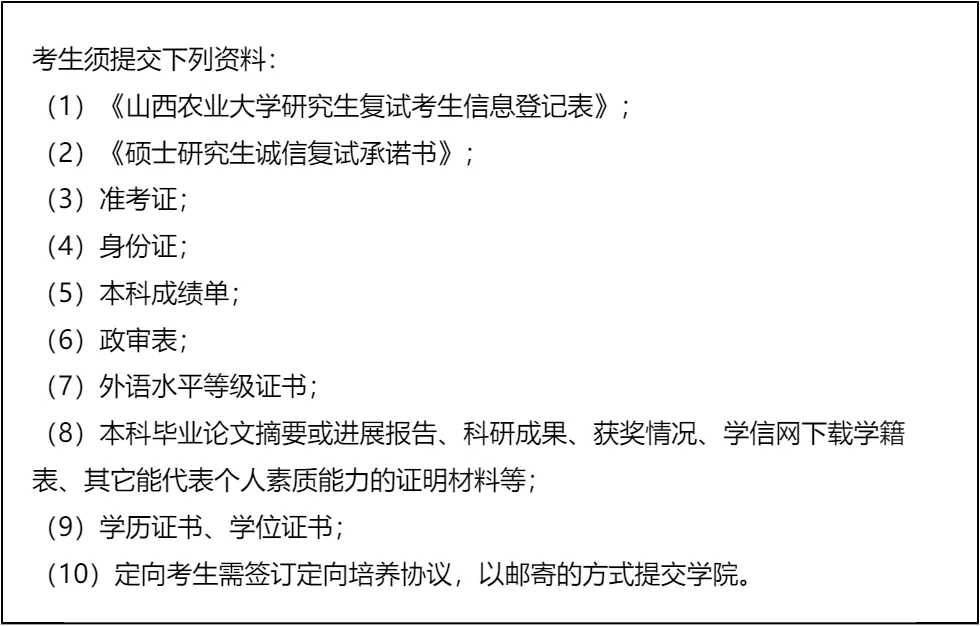
三、 复试资格审查需要准备的材料
四、 同等学力加试要求
复试面试真题分享
一、 英语口语问答
- 1. Can you do a quick self-introduction?
- 2. Why did you choose our university?
- 3. How will this degree help your career?
- 4. Do you think you can balance work and study?
- 5. What is your biggest motivation?
- 6. Tell me about your current job.
- 7. How do you handle pressure?
二、 政治理论问答
- 1. 你怎么理解“中国式现代化”?
- 2. 什么是“新质生产力”?简单谈谈你的看法。
- 3. 谈谈你对“共同富裕”的理解,是搞平均主义吗?
- 4. 怎么理解“绿水青山就是金山银山”?
- 5. “四个自信”指哪四个?你觉得哪个最根本?
- 6. 如何理解“江山就是人民,人民就是江山”?
- 7. 国家为什么要强调“科技自立自强”?
三、 专业知识问答
- 1. 公共管理和企业管理,最大的区别是什么?
- 2. 什么是“公共利益”?谁来代表公共利益?
- 3. 什么是“市场失灵”?举个身边的例子。
- 4. 你觉得“官僚制”现在过时了吗?
- 5. 什么是公共产品?空气算不算?
- 6. 你怎么理解“服务型政府”?
- 7. 谈谈你对“治理能力现代化”的理解。
四、 综合素质面试问答
- 1. 除了学历,你觉得MPA还能给你带来什么?
- 2. 你为什么要考MPA,而不是MBA?
- 3. 你本科专业和公共管理没关系,为什么跨考?
- 4. 你性格上最大的优点和缺点是什么?
- 5. 如果这次复试被刷了,你会怎么办?
- 6. 你工作中最大的成就是什么?具体谈谈。
- 7. 如果工作、家庭和学习冲突了,你放弃哪一个?
接下来,你最想要2026山西农业大学非全日制MPA复试的完整资料来了(全科目,包含真题)!!!山西农业大学MPA复试急救资料PDF汇总目录,考来考去就这些东西!
老师总结:
第一点,从录取数据来看,188分以上是稳录取分数段,160-180分段录取率也高达93%,擦线考生无需过度焦虑,重点提升面试表现即可。复试以面试为主,无笔试环节,考生需注重面试礼仪和表达能力的训练,回答问题时要逻辑清晰、重点突出,展现出自身的专业素养和实践能力。
第二点,专业课无指定参考书,复习时应围绕公共管理基础理论、核心概念、热点问题展开,结合真题中的综合性和开放性题目,锻炼分析和解决问题的能力。综合面试要提前梳理个人经历,包括学业、工作、科研、获奖等情况,突出自身优势与MPA专业的匹配度,让考官看到你的潜力。
第三点,备考时间有限,建议采用“真题导向”的复习方法,把文末的真题作为核心复习资料,逐题练习、总结答题技巧。同时,同等学力考生要关注加试相关通知,提前做好准备。相信只要认真准备、从容应对,就能顺利拿到录取通知书,开启研究生生涯!

© 温馨提示:本文由作者海豚MBA张老师创作,未经著作权人允许禁止转载。
