【大白话讲考情】山西大学2026年非全日制MPA

复试面试真题已放在文末
复试面试真题已放在文末
【山西大学非全日制MPA项目及院校简介】
非全日制MPA项目面向在职人员,课程设置紧密结合公共管理实践,注重理论与实务相结合,涵盖公共政策、行政管理、社会保障、城市治理等多个研究方向。项目采用灵活的教学方式,兼顾工作与学习,为学员提供系统的公共管理知识体系和广阔的交流平台,助力学员在政府部门、事业单位、社会组织等领域实现职业能力提升和职业发展跃迁。
【大白话讲考情】山西大学非全日制MPA
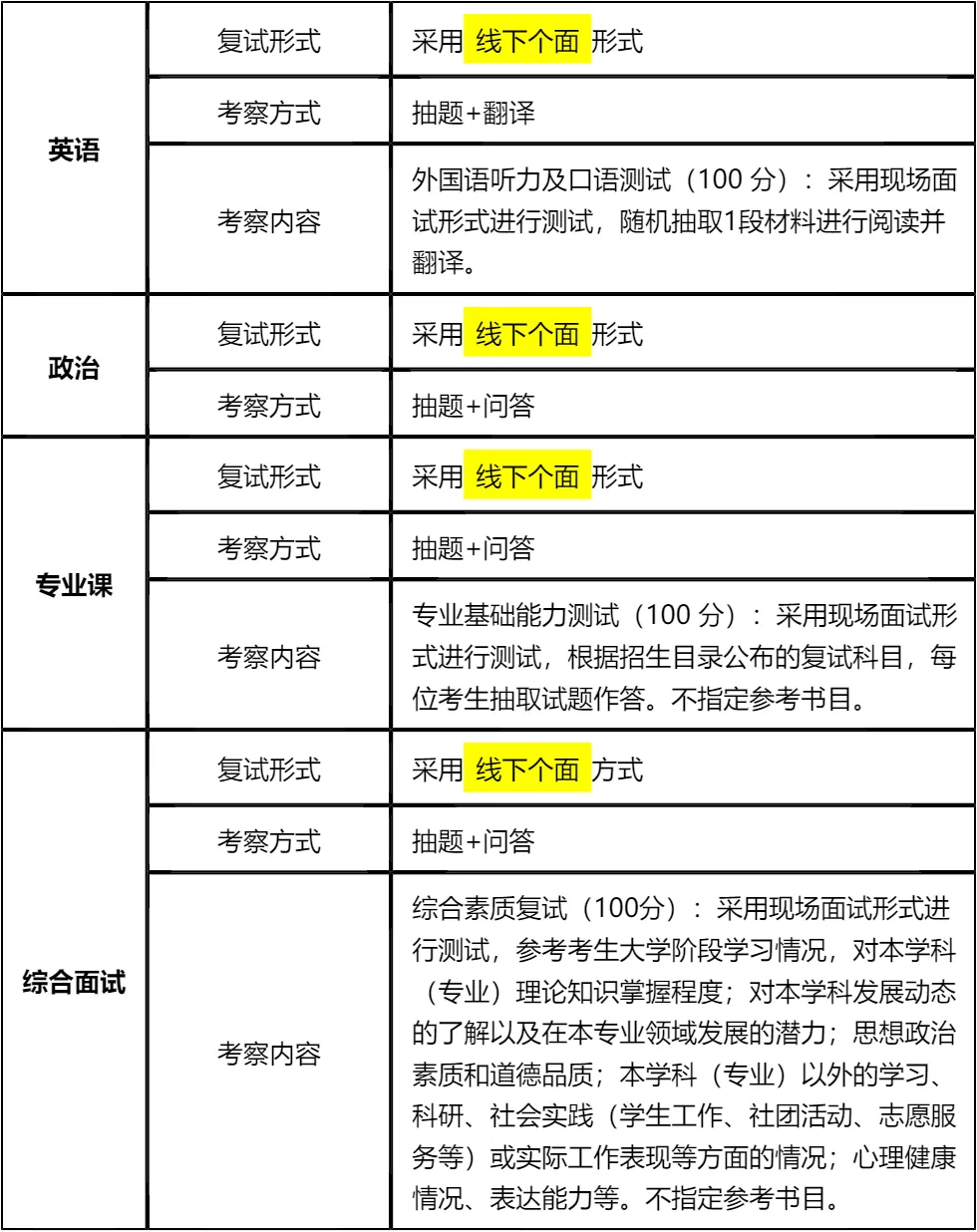
客观分析一波,山西大学非全日制MPA复试整体淘汰率26%,属于中等淘汰水平,复试时间预计在 2026 年 3 月 29 日前后,查分后准备时间有限,需要提前规划备考。整体复试形式为线下个面,无笔试环节,考察英语、政治、专业课和综合素质四个板块,均采用抽题+问答的形式,需要重点训练答题逻辑和表达能力。
复习建议:真题是核心复习资料,要重点掌握各板块高频考点。英语需加强材料阅读和翻译训练,政治要关注时政热点,专业课和综合素质面试需结合公共管理核心概念和实践案例准备。我把各板块真题及复试核心资料放在文末,下载后针对性背诵练习,聚焦重点高效备考,避免盲目复习,只要扎实准备,上岸概率很大!!!
2026查分/复试时间/复试形式预测
山西大学非全日制MPA复试拟录取整体情况/淘汰率评估
复试各个分数段拟录取情况分析
山西大学非全日制MPA复试内容分析/成绩计算/资审材料
一、 整体复试情况概览
二、 各个学科的复试考察细节
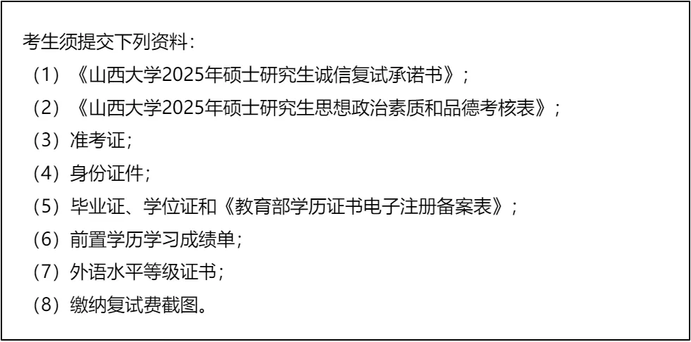
三、 复试资格审查需要准备的材料
四、 同等学力加试要求
复试面试真题分享
一、 英语口语问答
- 1. Why did you choose our university?
- 2. How will this degree help your career?
- 3. Can you balance work and study?
- 4. Tell me about your current job.
- 5. How do you handle pressure?
- 6. Do you prefer working alone or in a team?
- 7. What is your biggest achievement at work?
二、 政治理论问答
- 1. 你怎么理解“中国式现代化”?
- 2. 什么是“新质生产力”?简单谈谈你的看法。
- 3. 谈谈你对“共同富裕”的理解,是搞平均主义吗?
- 4. “四个自信”指哪四个?你觉得哪个最根本?
- 5. 怎么理解“绿水青山就是金山银山”?
- 6. 中国共产党的“初心”和“使命”是什么?
- 7. 如何看待“乡村振兴”战略?
三、 专业知识问答
- 1. 公共管理和企业管理,最大的区别是什么?
- 2. 什么是“公共利益”?谁来代表公共利益?
- 3. 你觉得“官僚制”现在过时了吗?
- 4. 什么是公共产品?空气算不算?
- 5. 你怎么理解“服务型政府”?
- 6. 谈谈你对“治理能力现代化”的理解。
- 7. 如何看待政府购买公共服务?
四、 综合素质面试问答
- 1. 除了学历,你觉得MPA还能给你带来什么?
- 2. 你本科专业和公共管理没关系,为什么跨考?
- 3. 你工作中最大的成就是什么?具体谈谈。
- 4. 如果这次复试被刷了,你会怎么办?
- 5. 领导安排的任务明显不合理,你做不做?
- 6. 你如何处理工作中的突发危机事件?
- 7. 你认为好的领导者应该具备哪些素质?
接下来,你最想要2026山西大学非全日制MPA复试的完整资料来了(全科目,包含真题)!!!山西大学非全日制MPA复试急救资料PDF汇总目录,考来考去就这些东西!
老师总结:
首先,山西大学非全日制MPA复试虽无笔试,但四个考察板块环环相扣,总成绩占比40%,不能忽视。尤其是160-180分的考生,复试表现直接决定能否上岸,需投入足够时间准备。政治聚焦时政热点,无需死记硬背理论,重点锻炼分析能力;英语要加强材料阅读和翻译训练,提升语感和反应速度。
其次,专业课和综合面试是拉开差距的关键。专业课虽无指定书目,但核心概念如公共利益、服务型政府等必须掌握,答题时结合实际案例会更出彩;综合面试要提前梳理个人学习、工作经历,突出与公共管理相关的能力和潜力,展现良好的沟通表达和逻辑思维。
最后,资格审查材料要提前准备齐全,避免临时出错。文末的真题资料是核心备考资源,涵盖各板块高频考点,建议下载后反复背诵练习,结合模拟面试熟悉流程。只要聚焦重点、高效备考,展现出扎实的专业基础和良好的综合素养,就能顺利上岸!祝大家金榜题名!

© 温馨提示:本文由作者海豚MBA张老师创作,未经著作权人允许禁止转载。
