【大白话讲考情】山西财经大学2026年非全日制MPA

复试面试真题已放在文末
复试面试真题已放在文末
【山西财经大学MPA项目及院校简介】
山西财经大学非全日制MPA项目旨在培养具备良好的政治思想素质和职业道德素养,掌握系统的公共管理理论、知识和方法,具备从事公共管理与公共政策分析的能力,能够在党政机关、事业单位、社会组织等公共部门从事管理工作的复合型、应用型高级专门人才。项目课程设置紧密结合公共管理实践需求,注重理论与实践的结合,邀请学界专家和实务部门骨干共同授课,为学员提供丰富的学术滋养和实践指导。
学校地处山西省会太原,拥有广泛的地方政府及公共部门资源,为MPA学员提供了优质的实习实践平台和就业渠道。选择山西财经大学非全日制MPA,将助力学员提升专业素养和管理能力,拓宽职业发展空间,为地方公共管理事业发展贡献力量。
【大白话讲考情】山西财经大学非全日制MPA
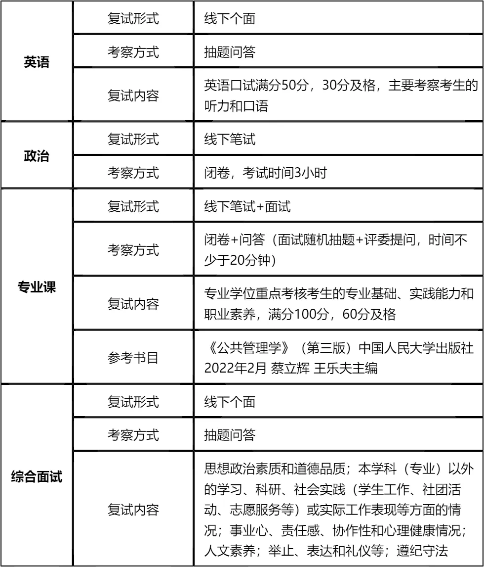
客观分析一波,山西财经大学非全日制MPA复试整体淘汰率20%,属于中等淘汰水平,复试时间预计在 2026 年 3 月中下旬,查分后准备时间有限,所以大家需要提前启动复试备考,避免临时抱佛脚。整体上复试以笔试+面试为主,涵盖政治、英语、专业课、综合面试四个核心板块,其中专业课有指定参考书目,需要重点研读,英语和综合面试为线下个面形式,要提前进行针对性模拟训练。
复习建议:一定要把指定参考书《公共管理学》(第三版)作为专业课复习核心,结合真题强化知识点记忆。政治笔试需关注习近平新时代中国特色社会主义思想和时事政治,英语口试重点练习听力和口语表达,综合面试要梳理个人经历、职业规划等核心内容。我把真题及涵盖复试全科目核心资料都放在文末了,大家下载后认真背诵练习,聚焦高频考点高效备考,避免盲目复习!总之,复试考察全面,既要扎实掌握理论知识,又要提升临场应变能力,文末真题和资料务必重视,认真准备就能大幅提高上岸概率!!!
2026查分/复试时间/复试形式预测
山西财经大学MPA复试拟录取整体情况/淘汰率评估
复试各个分数段拟录取情况分析
山西财经大学MPA复试内容分析/成绩计算/资审材料
一、 整体复试情况概览
二、 各个学科的复试考察细节
三、 复试资格审查需要准备的材料
四、 同等学力加试说明
复试面试真题分享
一、 英语口语问答
- 1. Can you do a quick self-introduction?
- 2. Why did you choose our university?
- 3. How will this degree help your career?
- 4. Do you think you can balance work and study?
- 5. What is your biggest motivation?
- 6. Tell me about your current job.
- 7. How do you handle pressure?
二、 政治理论问答
- 1. 你怎么理解“中国式现代化”?
- 2. 什么是“新质生产力”?简单谈谈你的看法。
- 3. 谈谈你对“共同富裕”的理解,是搞平均主义吗?
- 4. 怎么理解“绿水青山就是金山银山”?
- 5. 什么是“人类命运共同体”?
- 6. 中国共产党的“初心”和“使命”是什么?
- 7. 如何理解“江山就是人民,人民就是江山”?
三、 专业知识问答
- 1. 公共管理和企业管理,最大的区别是什么?
- 2. 什么是“公共利益”?谁来代表公共利益?
- 3. 既然市场会失灵,那为什么政府也会“失灵”?
- 4. 你觉得“官僚制”现在过时了吗?
- 5. 什么叫“搭便车”现象?怎么解决?
- 6. 你怎么理解“服务型政府”?
- 7. 谈谈你对“治理能力现代化”的理解。
四、 综合素质面试问答
- 1. 除了学历,你觉得MPA还能给你带来什么?
- 2. 你为什么要考MPA,而不是MBA?
- 3. 你本科专业和公共管理没关系,为什么跨考?
- 4. 你觉得你性格上最大的优点和缺点是什么?
- 5. 如果这次复试被刷了,你会怎么办?
- 6. 如果你和同事闹矛盾了,工作推不动,你先怎么办?
- 7. 作为一个管理者,你更看重结果还是过程?
接下来,你最想要2026山西财经大学非全日制MPA复试的完整资料来了(全科目,包含真题)!!!山西财经大学MPA复试急救资料PDF汇总目录,考来考去就这些东西!
老师总结:
山西财经大学MPA复试的核心特点是考察全面、注重基础。政治、英语、专业课、综合面试四个板块缺一不可,每个板块都有明确的分值和考察要求,考生需要均衡发展,不能偏科。复试成绩占比40%,意味着即使初试分数领先,也可能因复试准备不足而被逆袭,反之,初试分数擦线的考生也可能通过复试实现翻盘。
备考过程中,要合理分配时间和精力。专业课复习要以指定教材为核心,反复研读,结合真题强化记忆;政治复习要关注时事热点,背诵核心观点和表述;英语口试要注重日常积累,多听多读多练;综合面试要提前梳理个人优势、职业规划、报考动机等核心内容,做到言之有物、逻辑清晰。
最后,要充分利用现有资源。文末的复试资料已经整合了各板块的高频考点和真题,能够帮助大家节省备考时间,提高复习效率。建议大家制定科学的备考计划,严格按照计划执行,同时保持积极的心态,相信自己的能力。只要做到扎实备考、从容应对,就一定能在复试中取得好成绩,成功上岸山西财经大学非全日制MPA!

© 温馨提示:本文由作者海豚MBA张老师创作,未经著作权人允许禁止转载。
