【大白话讲考情】山东师范大学2026年非全日制MPA

复试面试真题已放在文末
复试面试真题已放在文末
【山东师范大学MPA项目及院校简介】
山东师范大学MPA项目课程设置紧密结合公共管理实践需求,涵盖公共管理学、公共政策、行政管理、社会保障等核心领域,注重理论与实践的结合,通过案例教学、实地调研、专家讲座等多种形式提升学生的实践能力和创新思维。项目拥有一支教学经验丰富、科研能力突出的师资队伍,同时邀请政府部门、企事业单位的资深管理者担任实践导师,为学生提供全方位的指导和支持。
非全日制MPA项目专为在职人员设计,学习方式灵活,能够满足在职人员平衡工作、学习和家庭的需求。毕业学员广泛分布在各级政府部门、事业单位、社会组织等领域,凭借扎实的专业知识和优秀的实践能力,成为所在行业的骨干力量,形成了良好的校友网络资源。
【大白话讲考情】山东师范大学非全日制MPA
客观分析一波,山东师范大学非全日制MPA复试整体淘汰率16%,属于中等淘汰水平,复试时间预计在 2026 年 3 月 29 日前后,查分后准备时间有限,需要提前规划复习。整体复试包含笔试+面试,其中笔试涉及专业课和思想政治理论,面试包含综合面试和外语听说能力测试,考察维度全面,需要针对性准备。
复习建议:一定要以官方指定参考书为核心,专业课重点掌握公共管理学核心知识,政治需背诵核心考点,英语和综合面试要多练真题和模拟问答。我把复试各板块真题及核心资料都放在文末了,大家下载后重点背诵高频考点,合理分配时间攻克各板块难点,避免偏科导致某一科目未达及格线,其实只要按计划复习,上岸概率很大!!!
2026查分/复试时间/复试形式预测
山东师范大学非全日制MPA复试拟录取整体情况/淘汰率评估
复试各个分数段拟录取情况分析
山东师范大学非全日制MPA复试内容分析/成绩计算/资审材料
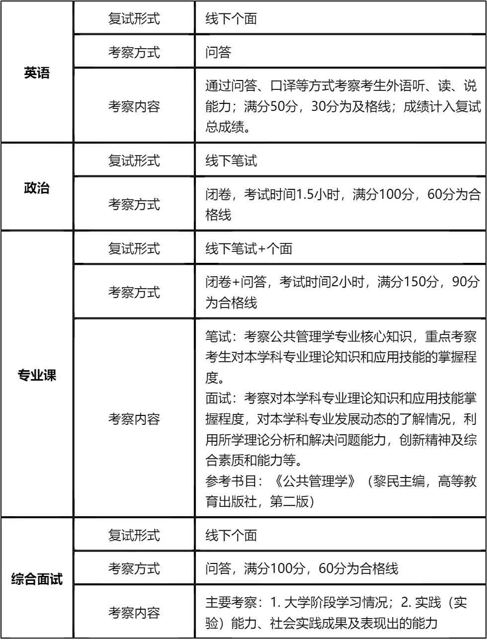
一、 整体复试情况概览
二、 各个学科的复试考察细节
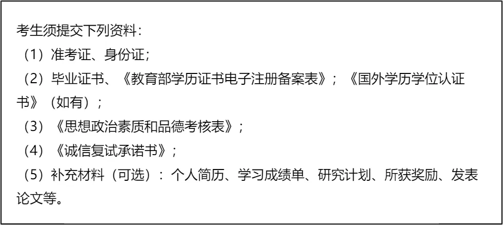
三、 复试资格审查需要准备的材料
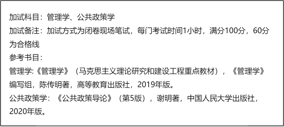
四、 同等学力加试科目
复试面试真题分享
一、 英语口语问答
- 1. Can you do a quick self-introduction?
- 2. Why did you choose our university?
- 3. How will this degree help your career?
- 4. Do you think you can balance work and study?
- 5. What is your biggest motivation?
- 6. Tell me about your current job.
- 7. How do you handle pressure?
二、 政治理论问答
- 1. 你怎么理解“中国式现代化”?
- 2. 什么是“新质生产力”?简单谈谈你的看法。
- 3. 谈谈你对“共同富裕”的理解,是搞平均主义吗?
- 4. “四个自信”指哪四个?你觉得哪个最根本?
- 5. 怎么理解“绿水青山就是金山银山”?
- 6. 中国共产党的“初心”和“使命”是什么?
- 7. 如何理解“江山就是人民,人民就是江山”?
三、 专业知识问答
- 1. 公共管理和企业管理,最大的区别是什么?
- 2. 什么是“公共利益”?谁来代表公共利益?
- 3. 既然市场会失灵,那为什么政府也会“失灵”?
- 4. 你觉得“官僚制”现在过时了吗?
- 5. 什么叫“搭便车”现象?怎么解决?
- 6. 你怎么理解“服务型政府”?
- 7. 谈谈你对“治理能力现代化”的理解。
四、 综合素质面试问答
- 1. 除了学历,你觉得MPA还能给你带来什么?
- 2. 你为什么要考MPA,而不是MBA?
- 3. 你本科专业和公共管理没关系,为什么跨考?
- 4. 你性格上最大的优点和缺点是什么?
- 5. 你工作中最大的成就是什么?具体谈谈。
- 6. 如果这次复试被刷了,你会怎么办?
- 7. 领导安排的任务明显不合理,你做不做?
接下来,你最想要2026山东师范大学非全日制MPA复试的完整资料来了(全科目,包含真题)!!!山东师范大学MPA复试急救资料PDF汇总目录,考来考去就这些东西!
老师总结:
面对山东师范大学MPA复试,首先要明确备考方向,以官方参考书目和复试要求为依据,制定详细的复习计划。专业课要逐章学习,掌握核心知识点和考点;政治要背诵核心理论,关注最新时政;英语要加强口语练习,准备常见问答模板;综合面试要梳理个人学习、工作经历,突出优势和亮点。
其次,要注重各科目之间的平衡,不能偏科。每门科目都有合格线,一旦某门科目未达标,就可能失去录取资格。尤其是笔试科目,要多做题、多背诵,确保知识点掌握牢固;面试科目要多模拟、多练习,提高应对能力。
最后,要保持积极的心态,相信自己的能力。备考过程中可能会遇到困难和挫折,但只要坚持下去,就一定能取得好成绩。我整理的复试资料是备考的重要助力,大家一定要充分利用,认真复习,祝愿大家都能在复试中取得优异成绩,成功上岸!

© 温馨提示:本文由作者海豚MBA张老师创作,未经著作权人允许禁止转载。
