【大白话讲考情】2026年山东农业大学非全日制MPA

复试面试真题已放在文末
复试面试真题已放在文末
【山东农业大学MPA项目及院校简介】
山东农业大学MPA(公共管理硕士)项目依托学校深厚的学科积淀和优质的教学资源,致力于培养具备良好的政治思想素质和职业道德素养,掌握系统的公共管理理论、知识和方法,具备从事公共管理与公共政策分析的能力,能够胜任党政机关、企事业单位、社会组织等公共部门管理工作的复合型、应用型高级专门人才。项目注重理论与实践相结合,课程设置紧密围绕公共管理领域的核心需求,邀请校内外资深教授和实务专家授课,为学生提供扎实的理论基础和丰富的实践经验。
【大白话讲考情】山东农业大学非全日制MPA
客观分析一波,山东农业大学非全日制MPA复试整体淘汰率17%,属于中等淘汰水平,复试时间预计在 2026 年 3 月 29 日前后,查分后准备时间有限,建议提前启动复试备考。整体复试包含笔试+面试,其中面试为线下个面形式,需重点训练抽题应答技巧和临场反应能力。
复习建议:从分数段录取率来看,206分以上稳录概率极高,180-200分段录取率77%需重点冲刺,160分以下基本无录取可能。复习核心要围绕真题和核心考点,文末已整理涵盖英语口语、政治、专业课、综合面试的完整资料,高频考点集中背诵10天可全面覆盖!无需盲目拓展,聚焦核心题型反复练习,尤其是专业课和政治的笔试内容,确保笔试合格线以上,面试保持从容应答,录取概率大幅提升!
2026查分/复试时间/复试形式预测
山东农业大学MPA复试拟录取整体情况/淘汰率评估
复试各个分数段拟录取情况分析
山东农业大学MPA复试内容分析/成绩计算/资审材料
一、 整体复试情况概览
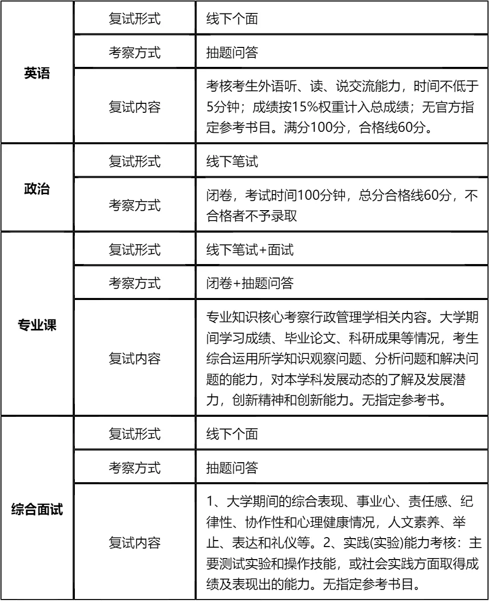
二、 各个学科的复试考察细节
三、 复试资格审查需要准备的材料
四、 同等学力加试科目
复试面试真题分享
一、 英语口语问答
- 1. Can you do a quick self-introduction?
- 2. Why did you choose our university?
- 3. How will this degree help your career?
- 4. What is your biggest motivation?
- 5. Tell me about your current job.
- 6. How do you handle pressure?
- 7. Where do you see yourself in 5 years?
二、 政治理论问答
- 1. 你怎么理解“中国式现代化”?
- 2. 什么是“新质生产力”?简单谈谈你的看法。
- 3. 谈谈你对“共同富裕”的理解,是搞平均主义吗?
- 4. “四个自信”指哪四个?你觉得哪个最根本?
- 5. 怎么理解“绿水青山就是金山银山”?
- 6. 中国共产党的“初心”和“使命”是什么?
- 7. 如何理解“江山就是人民,人民就是江山”?
三、 专业知识问答
- 1. 公共管理和企业管理,最大的区别是什么?
- 2. 什么是“市场失灵”?举个身边的例子。
- 3. 你觉得“官僚制”现在过时了吗?
- 4. 公平和效率,你觉得哪个更重要?
- 5. 你怎么理解“服务型政府”?
- 6. 什么是“数字政府”?它能解决所有问题吗?
- 7. 谈谈你对“治理能力现代化”的理解。
四、 综合素质面试问答
- 1. 除了学历,你觉得MPA还能给你带来什么?
- 2. 你本科专业和公共管理没关系,为什么跨考?
- 3. 你觉得你性格上最大的优点和缺点是什么?
- 4. 如果这次复试被刷了,你会怎么办?
- 5. 如果工作、家庭和学习冲突了,你放弃哪一个?
- 6. 领导安排的任务明显不合理,你做不做?
- 7. 你如何处理工作中的突发危机事件?
接下来,你最想要2026山东农业大学非全日制MPA复试的完整资料来了(全科目,包含真题)!!!山东农业大学MPA复试急救资料PDF汇总目录,考来考去就这些东西!
老师总结:
山东农业大学MPA复试的核心是“稳”和“准”。“稳”即确保政治、英语等科目达到合格线,不出现一票否决的情况;“准”即精准把握考点,聚焦行政管理学核心知识和高频面试问题,避免盲目拓展。17%的淘汰率意味着大部分认真备考的考生都能录取,无需过度紧张。
复习过程中,建议将真题作为核心资料,通过真题把握考察重点和命题规律,同时结合教材巩固基础。综合面试中,个人经历、职业规划、实践能力是考察重点,需提前梳理自身优势和亮点,用具体案例展现个人能力,避免空泛表述。
材料准备要细致全面,确保所有要求提交的资料齐全且符合规范,避免因材料问题影响资格审查。复试时间有限,需提高复习效率,充分利用文末提供的急救资料,集中精力攻克核心考点。相信只要坚持到底,就能顺利实现上岸目标!

© 温馨提示:本文由作者海豚MBA张老师创作,未经著作权人允许禁止转载。
