【大白话讲考情】山东第一医科大学2026年全日制MPA

复试面试真题已放在文末
复试面试真题已放在文末
【山东第一医科大学MPA项目及院校简介】
山东第一医科大学MPA项目注重理论与实践结合,课程设置紧密对接公共管理领域的实际需求,尤其突出医疗卫生公共服务的行业特色。项目拥有一支由资深教授、行业专家组成的师资队伍,教学过程中融入大量案例分析、实地调研等实践教学环节,帮助学生提升解决实际问题的能力。学校广泛开展校企、校地合作,为MPA学生提供丰富的实习实践平台和就业资源,毕业生多在政府部门、事业单位、医疗卫生机构、社会组织等从事公共管理相关工作。
【大白话讲考情】山东第一医科大学全日制MPA
客观分析一波,山东第一医科大学全日制MPA复试整体淘汰率较高(50%),复试时间预计在 2026 年 3 月 25 日前后,查分时间和复试时间间隔较短,大家需要提前启动复试准备,避免临时抱佛脚。整体复试以笔试+面试为主,面试形式为线下个面,需重点准备个面技巧和笔试科目。
复习建议:学校未指定多数科目的参考书目,因此真题和核心考点是复习关键,我把真题及涵盖英语、政治、专业课、综合面试的全套资料都放在文末了,下载后务必认真背诵,集中精力背诵10-12天可完成核心内容!复习时间紧张,务必聚焦高频考点,避免盲目复习,文末真题和资料是重中之重,认真准备就能大幅提升通过率,其实没那么难!!!
2026查分/复试时间/复试形式预测
山东第一医科大学MPA复试拟录取整体情况/淘汰率评估
复试各个分数段拟录取情况分析
山东第一医科大学MPA复试内容分析/成绩计算/资审材料
一、 整体复试情况概览
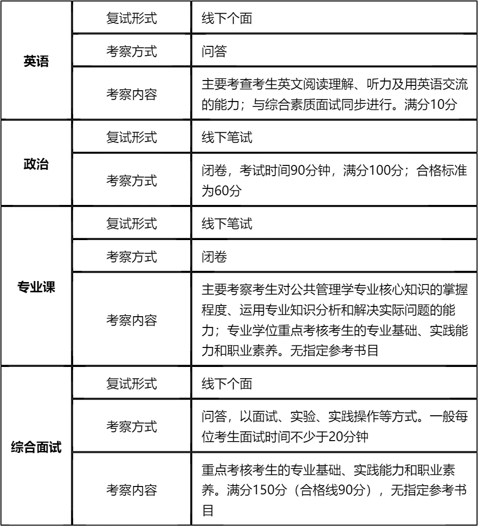
二、 各个学科的复试考察细节
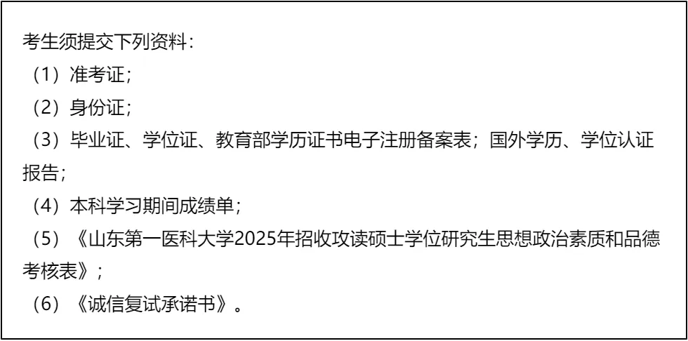
三、 复试资格审查需要准备的材料
四、 同等学力加试科目
复试面试真题分享
一、 英语口语问答
- 1. Why did you choose our university?
- 2. How will this degree help your career?
- 3. Can you do a quick self-introduction?
- 4. Do you think you can balance work and study?
- 5. What is your biggest motivation?
- 6. Tell me about your current job.
- 7. What do you expect to learn here?
二、 政治理论问答
- 1. 你怎么理解“中国式现代化”?
- 2. 谈谈你对“共同富裕”的理解,是搞平均主义吗?
- 3. 什么是“新质生产力”?简单谈谈你的看法。
- 4. “四个自信”指哪四个?你觉得哪个最根本?
- 5. 怎么理解“绿水青山就是金山银山”?
- 6. 中国共产党的“初心”和“使命”是什么?
- 7. 如何理解“江山就是人民,人民就是江山”?
三、 专业知识问答
- 1. 公共管理和企业管理,最大的区别是什么?
- 2. 什么是“市场失灵”?举个身边的例子。
- 3. 你觉得“官僚制”现在过时了吗?
- 4. 什么是公共产品?空气算不算?
- 5. 你怎么理解“服务型政府”?
- 6. 谈谈你对“治理能力现代化”的理解。
- 7. 为什么现在这么强调“基层治理”?
四、 综合素质面试问答
- 1. 除了学历,你觉得MPA还能给你带来什么?
- 2. 你为什么要考MPA,而不是MBA?
- 3. 你本科专业和公共管理没关系,为什么跨考?
- 4. 你觉得你性格上最大的优点和缺点是什么?
- 5. 如果这次复试被刷了,你会怎么办?
- 6. 领导安排的任务明显不合理,你做不做?
- 7. 你如何处理工作中的突发危机事件?
接下来,你最想要2026山东第一医科大学全日制MPA复试的完整资料来了(全科目,包含真题)!!!山东第一医科大学MPA复试急救资料PDF汇总目录,考来考去就这些东西!
老师总结:
面对50%的高淘汰率,战略上要重视,战术上要科学。首先要明确复习优先级,政治作为有合格线的科目,应放在优先位置,确保一次性通过;专业课和综合面试是拉开差距的关键,需投入足够时间梳理核心知识和案例;英语虽然分值不高,但也不能忽视,避免因口语表达不佳影响整体印象。
其次,要善于利用资源,文末的真题和资料是往届考生的经验总结,针对性极强,能帮大家快速把握复习重点。复习时可以制定详细的时间表,每天分配固定时间给不同科目,避免偏科。面试前要进行多次模拟,熟悉问答节奏,锻炼临场应变能力。
最后,心态也很重要。复试竞争激烈,难免会有压力,但要学会调整心态,把压力转化为动力。相信自己的努力,相信准备的充分性,在考场上沉着冷静、从容应对。祝大家都能在复试中发挥出最佳水平,顺利被山东第一医科大学全日制MPA录取!
幸好找到了这份复试资料,资料里不仅有常规复试科目的真题和考点,还有加试科目的核心知识点汇总,省去了我大量查找资料的时间。我制定了详细的复习计划,每天早上背政治和英语,晚上复习专业课和加试科目,周末进行模拟测试和面试练习。资料里的知识点总结得很精炼,背诵起来效率很高,加试科目的重点也很突出,让我能在短时间内掌握核心内容。
复试时,政治笔试顺利通过合格线,专业课和综合面试发挥稳定,加试科目也考得不错。最后成功上岸,真的特别感谢这份资料。对于同等学力考生来说,时间紧、任务重,选择一份针对性强的资料真的很重要,能帮我们少走很多弯路,提高复习效率,顺利通过复试。

© 温馨提示:本文由作者海豚MBA张老师创作,未经著作权人允许禁止转载。
