【大白话讲考情】山东大学2026年非全日制MPA

复试面试真题已放在文末
复试面试真题已放在文末
【山东大学MPA项目及院校简介】
山东大学MPA(公共管理硕士)项目致力于培养具备良好的政治思想素质和职业道德素养,掌握系统的公共管理理论、知识和方法,具备从事公共管理与公共政策分析的能力,能够胜任党政机关、企事业单位、社会组织等公共部门管理工作的复合型、应用型高级专门人才。项目课程设置紧密结合公共管理实践热点,注重理论与实践的结合,邀请学界专家和业界精英共同授课,为学员提供全方位的知识提升和能力培养平台。
山东大学MPA项目拥有一支高水平的师资队伍,科研实力雄厚,研究领域涵盖公共管理理论与实践、公共政策分析、行政管理、社会保障、城市治理等多个方向。学校为MPA学员提供了丰富的学术资源和实践平台,助力学员在公共管理领域实现职业发展和个人成长。
【大白话讲考情】山东大学非全日制MPA
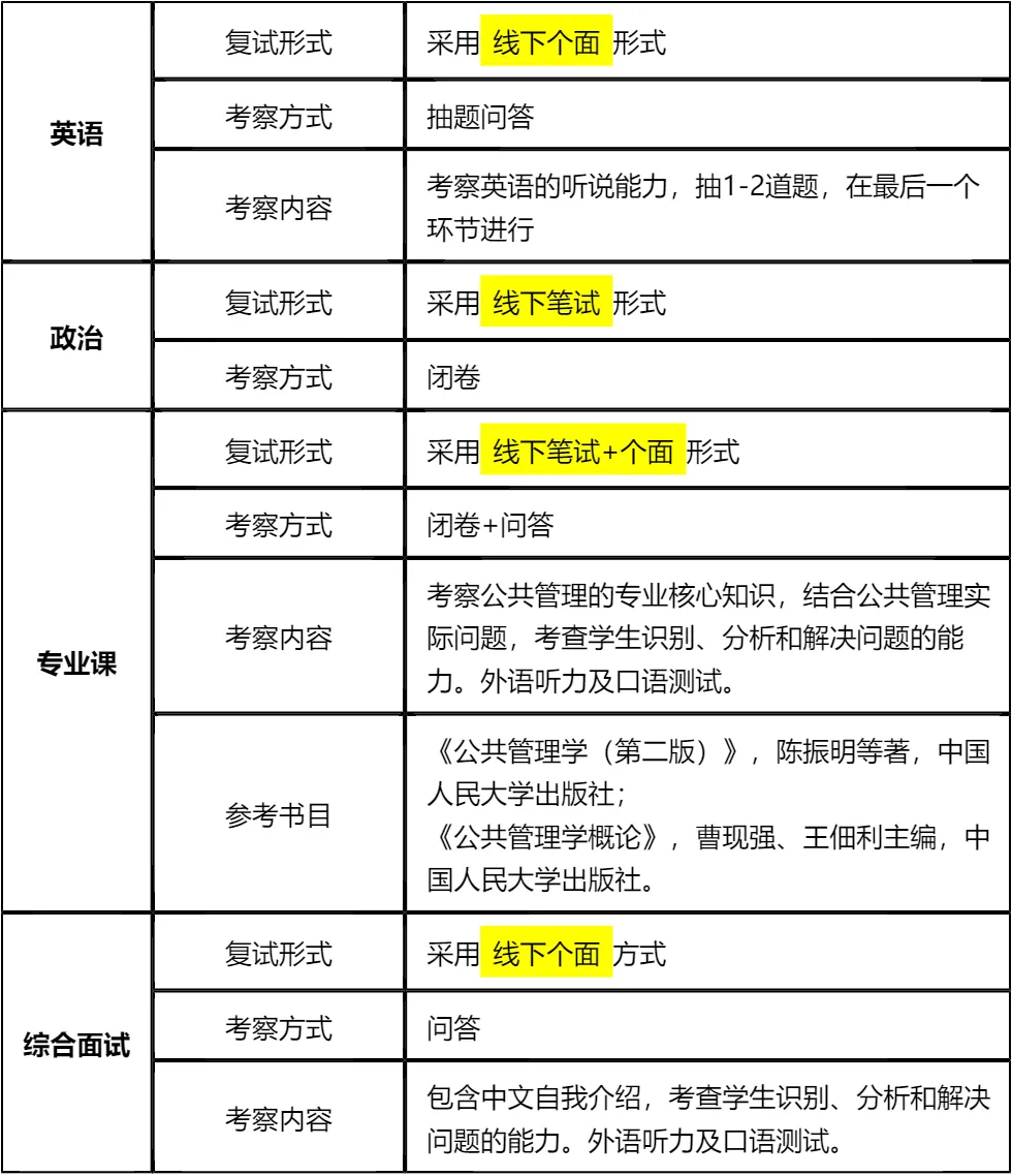
客观分析一波,山东大学非全日制MPA复试整体淘汰率30%,属于中等淘汰水平,复试时间预计在 2026 年 3 月 27 日前后,查分后准备时间有限,所以大家需要提前规划复习,避免临时抱佛脚。整体上复试以笔试+面试为主,其中面试形式为个面,需要重点准备专业知识和综合能力的展现。
复习建议:一定要把真题作为复习的核心,同时紧扣专业课指定参考书和政治考试范围(最新党代会报告、政府工作报告等)。我把真题及涵盖山东大学MPA复试英语口语、政治、专业综合面试的所有资料都放在文末了,大家下载后认真背诵练习,合理安排时间高效复习!复试考察内容全面,既要掌握专业核心知识,又要关注时政热点,还要提升英语听说能力,重点突破高频考点,文末真题务必认真研读,资料及时下载背诵,只要准备充分,上岸概率很大!!!
2026查分/复试时间/复试形式预测
山东大学MPA复试拟录取整体情况/淘汰率评估
复试各个分数段拟录取情况分析
山东大学MPA复试内容分析/成绩计算/资审材料
一、 整体复试情况概览
二、 各个学科的复试考察细节
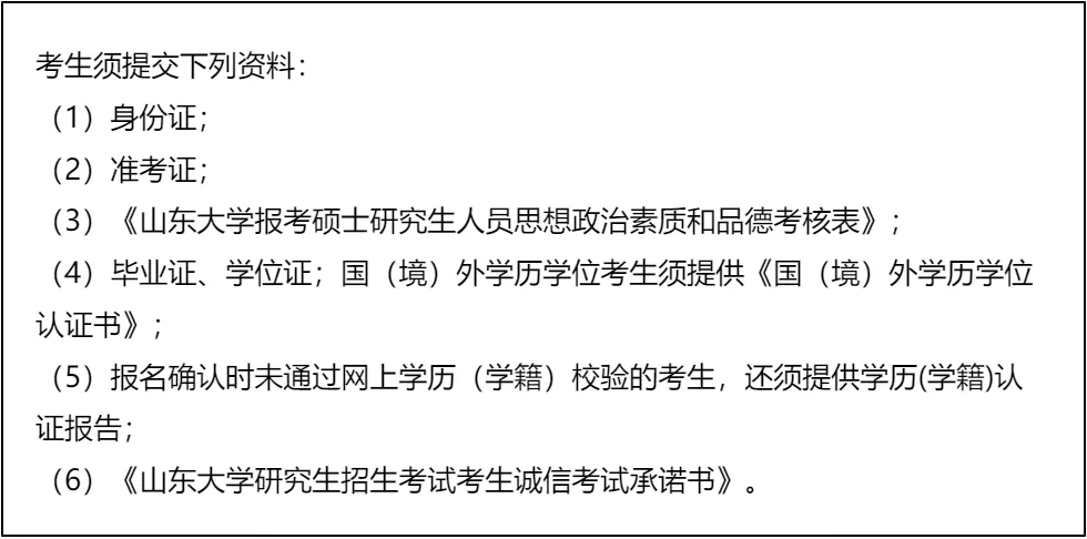
三、 复试资格审查需要准备的材料
四、 同等学力加试科目
复试面试真题分享
一、 英语口语问答
- 1. Can you do a quick self-introduction?
- 2. Why did you choose our university?
- 3. How will this degree help your career?
- 4. Do you think you can balance work and study?
- 5. What is your biggest motivation?
- 6. Tell me about your current job.
- 7. How do you handle pressure?
二、 政治理论问答
- 1. 你怎么理解“中国式现代化”?
- 2. 什么是“新质生产力”?简单谈谈你的看法。
- 3. 谈谈你对“共同富裕”的理解,是搞平均主义吗?
- 4. 怎么理解“绿水青山就是金山银山”?
- 5. “四个自信”指哪四个?你觉得哪个最根本?
- 6. 如何理解“江山就是人民,人民就是江山”?
- 7. 国家为什么要强调“科技自立自强”?
三、 专业知识问答
- 1. 公共管理和企业管理,最大的区别是什么?
- 2. 什么是“市场失灵”?举个身边的例子。
- 3. 你觉得“官僚制”现在过时了吗?
- 4. 什么是公共产品?空气算不算?
- 5. 你怎么理解“服务型政府”?
- 6. 谈谈你对“治理能力现代化”的理解。
- 7. 如何看待政府购买公共服务?
四、 综合素质面试问答
- 1. 除了学历,你觉得MPA还能给你带来什么?
- 2. 你本科专业和公共管理没关系,为什么跨考?
- 3. 你觉得你性格上最大的优点和缺点是什么?
- 4. 如果这次复试被刷了,你会怎么办?
- 5. 如果你和同事闹矛盾了,工作推不动,你先怎么办?
- 6. 作为一个管理者,你更看重结果还是过程?
- 7. 你如何处理工作中的突发危机事件?
接下来,你最想要2026山东大学非全日制MPA复试的完整资料来了(全科目,包含真题)!!!山东大学MPA复试急救资料PDF汇总目录,考来考去就这些东西!
老师总结:
第一点,从分数段录取率来看,208分以上稳录取,200分以下的同学需要重点发力复试。政治复习要紧跟最新政策动态,党代会报告、政府工作报告等核心文件必须精读背诵,闭卷考试没有捷径可走。专业课复习要以指定教材为基础,构建知识体系,同时关注公共管理领域的热点问题,提升分析和解决实际问题的能力。
第二点,综合面试是展现个人综合素质的关键环节,中文自我介绍要简洁明了、重点突出,问题回答要逻辑清晰、言之有物。英语面试采用抽题问答形式,要提前准备自我介绍、择校原因、职业规划等常见话题,多开口练习,提升表达流畅度。同等学力考生还要额外准备加试科目,两门科目同等重要,不能偏科。
第三点,复试资格审查材料要提前准备齐全,避免遗漏重要文件影响审核。复习过程中要注重效率,以真题为导向,针对性突破高频考点和难点。我给大家整理的复试资料包涵盖了所有考察科目,内容精炼实用,赶紧下载背诵,结合模拟练习提升应试能力。相信只要大家认真准备,就能在复试中脱颖而出,成功考取山东大学非全日制MPA!
刚开始复习的时候很迷茫,政治不知道该背哪些内容,专业课两本教材知识点繁多,不知道重点在哪里。后来看到了整理的复试资料,里面明确了政治的复习范围和专业课的高频考点,让我少走了很多弯路。我按照资料里的重点,每天抽出2小时背诵政治,3小时研读专业课教材,同时结合真题练习分析问题的能力。
英语面试是我的薄弱环节,我就跟着资料里的口语真题,每天练习发音和表达,还找了朋友模拟抽题问答,逐渐克服了紧张情绪。综合面试前,我梳理了自己的工作经历,准备了自我介绍和常见问题的应答思路,也进行了多次模拟面试。
复试当天,政治笔试题目大部分都在复习范围内,专业课面试抽到的问题也是资料里的高频考点,英语和综合面试都发挥得比较稳定。最后成功上岸,真的很感谢这份复试资料,也庆幸自己没有放弃,全力以赴准备。建议大家一定要重视复试,跟着重点复习,多进行模拟练习,相信自己一定能行!

© 温馨提示:本文由作者海豚MBA张老师创作,未经著作权人允许禁止转载。
