【大白话讲考情】鲁东大学2026年全日制MPA

复试面试真题已放在文末
复试面试真题已放在文末
【鲁东大学MPA项目及院校简介】
鲁东大学公共管理硕士(MPA)专业学位教育,依托学校深厚的人文社科底蕴和完善的学科体系,致力于培养具备良好的政治思想素质和职业道德素养,掌握系统的公共管理理论、知识和方法,具备从事公共管理与公共政策分析的能力,能够胜任党政机关、事业单位、非营利组织等公共部门管理工作的复合型、应用型高级专门人才。
鲁东大学MPA项目注重理论与实践相结合,课程设置紧密围绕公共管理领域的核心需求和发展趋势,拥有一支教学经验丰富、科研能力较强的师资队伍,同时聘请实务部门的专家学者担任兼职导师,为学生提供全方位的指导和支持,助力学生实现职业发展目标。
【大白话讲考情】鲁东大学全日制MPA
客观分析一波,鲁东大学全日制MPA复试整体淘汰率25%,复试时间预计在 2026 年 3 月 24 日前后,查分时间和复试时间间隔较短,大家需要提前筹备复试,避免临时抱佛脚。整体复试以笔试+面试为主,面试形式为个面,需提前熟悉个面流程和答题技巧。
复习建议:真题是复习的核心重点,我把鲁东大学MPA复试英语口语、政治、专业综合面试的所有核心资料和真题都整理在文末,下载后务必认真背诵,集中精力背诵10天左右可全面掌握!备考时间紧张,需聚焦高频核心考点,避免盲目复习,文末真题和资料一定要重点研读背诵,其实复试难度不大,掌握核心内容就能稳操胜券!!!
2026查分/复试时间/复试形式预测
鲁东大学MPA复试拟录取整体情况/淘汰率评估
复试各个分数段拟录取情况分析
鲁东大学MPA复试内容分析/成绩计算/资审材料
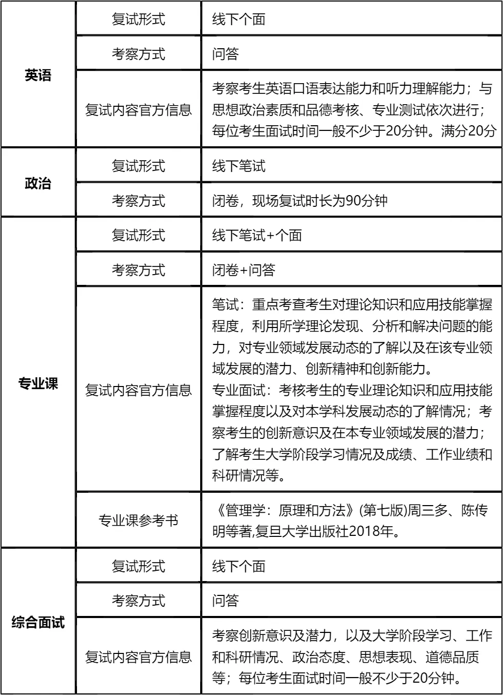
一、 整体复试情况概览
二、 各个学科的复试考察细节
三、 复试资格审查需要准备的材料
四、 同等学力加试科目
复试面试真题分享
一、 英语口语问答
- 1. Can you do a quick self-introduction?
- 2. Why did you choose our university?
- 3. How will this degree help your career?
- 4. Do you think you can balance work and study?
- 5. What is your biggest motivation?
- 6. Tell me about your current job.
- 7. How do you handle pressure?
二、 政治理论问答
- 1. 你怎么理解“中国式现代化”?
- 2. 什么是“新质生产力”?简单谈谈你的看法。
- 3. 谈谈你对“共同富裕”的理解,是搞平均主义吗?
- 4. “四个自信”指哪四个?你觉得哪个最根本?
- 5. 怎么理解“绿水青山就是金山银山”?
- 6. 中国共产党的“初心”和“使命”是什么?
- 7. 如何理解“江山就是人民,人民就是江山”?
三、 专业知识问答
- 1. 公共管理和企业管理,最大的区别是什么?
- 2. 什么是“公共利益”?谁来代表公共利益?
- 3. 你觉得“官僚制”现在过时了吗?
- 4. 什么是公共产品?空气算不算?
- 5. 你怎么理解“服务型政府”?
- 6. 谈谈你对“治理能力现代化”的理解。
- 7. 为什么现在这么强调“基层治理”?
四、 综合素质面试问答
- 1. 除了学历,你觉得MPA还能给你带来什么?
- 2. 你为什么要考MPA,而不是MBA?
- 3. 你本科专业和公共管理没关系,为什么跨考?
- 4. 你性格上最大的优点和缺点是什么?
- 5. 如果这次复试被刷了,你会怎么办?
- 6. 领导安排的任务明显不合理,你做不做?
- 7. 你如何处理工作中的突发危机事件?
接下来,你最想要2026鲁东大学全日制MPA复试的完整资料来了(全科目,包含真题)!!!鲁东大学MPA复试急救资料PDF汇总目录,考来考去就这些东西!
老师总结:
面对鲁东大学MPA复试,既要重视整体规划,也要关注细节把控。整体上,要按照复试时间节点合理安排备考进度,确保每个科目都有充足的复习时间;细节上,要熟悉复试流程、准备齐全资格审查材料、规范面试礼仪,给考官留下良好印象。
专业课复习要结合教材和真题,总结高频考点和答题思路;政治复习要紧跟时政,重点掌握核心理论和政策解读;英语面试要勤加练习,提升口语流畅度和听力理解能力。综合面试要真诚作答,展现自身的优势和潜力,以及对公共管理专业的热爱。
备考过程中难免会遇到困难,但只要坚持下去,充分利用好文末的备考资料,就一定能克服挑战。相信各位考生的努力都能得到回报,顺利通过复试,开启人生的新篇章!
后来偶然看到了整理的复试资料,里面有详细的复试流程、指定教材的核心知识点、还有大量的面试真题。我按照资料的指引,先系统梳理了专业课教材的重点章节,然后背诵政治核心考点,英语则反复练习资料里的口语问答模板。
复试前一周,我找了朋友帮忙进行模拟面试,按照资料里的真题逐一练习答题思路。正式复试时,政治笔试的题目很多都在资料里有涉及,专业课面试的问题也都是常见的高频考点,英语面试也因为提前背诵了模板,回答得比较流畅。最后成功上岸,真的特别感谢这份复试资料,帮我少走了很多弯路。

© 温馨提示:本文由作者海豚MBA张老师创作,未经著作权人允许禁止转载。
