【大白话讲考情】滨州医学院2026年全日制MPA

复试面试真题已放在文末
复试面试真题已放在文末
【滨州医学院全日制MPA项目及院校简介】
滨州医学院全日制MPA(公共管理硕士)项目依托学校在医疗卫生领域的优势资源,聚焦公共卫生管理、医疗健康服务管理等特色方向,致力于培养具备先进公共管理理念、扎实专业知识和较强实践能力的复合型公共管理人才。项目课程体系兼顾公共管理基础理论与医疗卫生行业特色,注重理论联系实际,通过案例教学、实地调研、行业实践等多种教学方式,提升学生解决实际问题的能力。
学校拥有一支高素质的师资队伍,其中不乏在公共管理、医疗卫生管理等领域具有丰富经验的专家学者和行业精英。MPA学员毕业后,主要面向政府卫生健康部门、医疗机构、公共卫生机构、社会组织等单位,从事行政管理、公共服务、政策分析等相关工作,为我国公共卫生事业和医疗卫生体系建设贡献力量。
【大白话讲考情】滨州医学院全日制MPA
客观分析一波,滨州医学院全日制MPA复试整体淘汰率极低(0%),一志愿仅1人参加复试并成功录取,录取分数为195分,学校给出的稳录取建议分数为205分。复试时间预计在2026年3月27日前后,查分后准备时间有限,建议提前启动复试备考。整体复试以笔试+面试为主,面试形式为线下个面,需重点准备笔试科目和个面应答技巧。
复习建议:专业课有明确参考书目《公共管理学》(第二版),需扎实掌握核心知识点;政治笔试重点关注时政热点,无指定参考书需广泛积累;英语和综合面试需多进行模拟练习。一定要把真题作为复习的重点,我把真题及涵盖滨州医学院MPA复试英语口语、政治、专业综合面试的所有资料都放在文末了,大家下载后认真背诵,聚焦高频考点高效备考!总之,备考需针对性突破,文末真题务必重点研读,资料认真背诵掌握,复试通关难度不大!!!
2026查分/复试时间/复试形式预测
滨州医学院MPA复试拟录取整体情况/淘汰率评估
复试各个分数段拟录取情况分析
滨州医学院MPA复试内容分析/成绩计算/资审材料
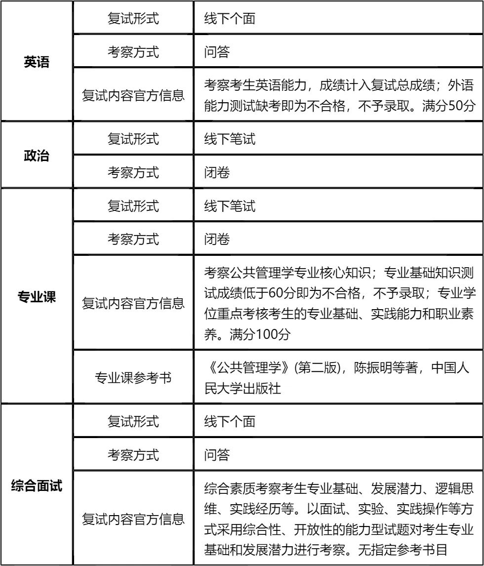
一、 整体复试情况概览
二、 各个学科的复试考察细节
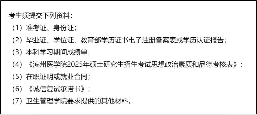
三、 复试资格审查需要准备的材料
四、 同等学力加试科目
复试面试真题分享
一、 英语口语问答
- 1. Can you do a quick self-introduction?
- 2. Why did you choose our university?
- 3. How will this degree help your career?
- 4. Do you think you can balance work and study?
- 5. What is your biggest motivation?
- 6. Tell me about your current job.
- 7. How do you handle pressure?
二、 政治理论问答
- 1. 你怎么理解“中国式现代化”?
- 2. 什么是“新质生产力”?简单谈谈你的看法。
- 3. 谈谈你对“共同富裕”的理解,是搞平均主义吗?
- 4. “四个自信”指哪四个?你觉得哪个最根本?
- 5. 怎么理解“绿水青山就是金山银山”?
- 6. 中国共产党的“初心”和“使命”是什么?
- 7. 如何理解“江山就是人民,人民就是江山”?
三、 专业知识问答
- 1. 公共管理和企业管理,最大的区别是什么?
- 2. 什么是“公共利益”?谁来代表公共利益?
- 3. 什么是“市场失灵”?举个身边的例子。
- 4. 你觉得“官僚制”现在过时了吗?
- 5. 什么是公共产品?空气算不算?
- 6. 你怎么理解“服务型政府”?
- 7. 谈谈你对“治理能力现代化”的理解。
四、 综合素质面试问答
- 1. 除了学历,你觉得MPA还能给你带来什么?
- 2. 你为什么要考MPA,而不是MBA?
- 3. 你本科专业和公共管理没关系,为什么跨考?
- 4. 你觉得你性格上最大的优点和缺点是什么?
- 5. 你工作中最大的成就是什么?具体谈谈。
- 6. 如果这次复试被刷了,你会怎么办?
- 7. 领导安排的任务明显不合理,你做不做?
接下来,你最想要2026滨州医学院全日制MPA复试的完整资料来了(全科目,包含真题)!!!滨州医学院MPA复试急救资料PDF汇总目录,考来考去就这些东西!
老师总结:
首先,滨州医学院MPA一志愿淘汰率为0%,对一志愿考生非常友好,但总录取人数有限,且有稳录分数建议,考生需在初试分数上尽量达到205分以上,同时重视复试备考。复试包含两门笔试和两门面试,各环节都有明确的合格要求,尤其是专业课和加试科目,低于60分直接淘汰,需重点攻克。
其次,专业课有明确参考书目,这是备考的重要抓手,建议通读教材并梳理知识框架,结合真题强化核心考点记忆;政治笔试无指定书目,需关注近一年的时政热点和思想政治理论核心内容,多做习题巩固;英语和综合面试以问答形式为主,需提前准备常见问题的应答思路,多进行模拟演练,提升表达能力和应变能力。
最后,复试资格审查材料较多,需提前整理准备,避免遗漏;同等学力考生要额外重视加试科目备考。文末整理的复试真题和相关资料是备考的重要资源,建议下载后认真背诵练习,聚焦高频考点高效备考。只要按计划扎实准备,复试通关的概率很大,祝大家顺利上岸滨州医学院MPA!
我首先买了专业课指定教材《公共管理学》,但刚看了几章就觉得很枯燥,而且抓不住重点。后来在网上找到了这份复试资料,资料里对专业课的核心知识点进行了系统梳理,还有很多真题和答题技巧,让我豁然开朗。我按照资料的指引,重点背诵核心知识点,结合真题练习答题思路,效率大大提高。
政治备考方面,我每天花1-2小时看时政新闻,背诵资料里整理的时政热点和理论知识点;英语面试准备了自我介绍和常见问题的应答模板,反复朗读练习口语;综合面试则梳理了自己的工作经历,结合公共管理的相关理论,准备了应对思路。复试时,专业课笔试虽然有一定难度,但因为重点突出,我还是顺利完成了答题;面试时,考官问了我跨专业报考的原因和对公共管理的理解,我结合自己的备考积累和工作经历,真诚地进行了回答。
最终顺利被录取,真的很庆幸有这份复试资料的帮助。建议跨专业考生,一定要找准备考重点,不要盲目复习,结合资料针对性突破,同时要自信地展现自己的优势和潜力,相信大家都能顺利通过复试。

© 温馨提示:本文由作者海豚MBA张老师创作,未经著作权人允许禁止转载。
